分享一篇2022年6月13日发表在Front. Immunol(IF:7.561)的文章通过研究上皮间质转化(EMT)对肿瘤微环境和癌症治疗的影响,建立基于 EMT 的特征来预测胃癌 (GC) 的预后和治疗效果。
《Metastasis Related Epithelial-Mesenchymal Transition Signature Predicts Prognosis and Response to Immunotherapy in Gastric Cancer》
背景&方法
背景
胃癌 (GC) 由于其快速进展和远处转移,是全球第五大最常见的恶性肿瘤和第三大癌症相关死亡原因。上皮间质转化 (EMT) 是胚胎发生、组织发育、伤口愈合和癌变过程中的常见过程,通常,在 EMT 的进展中,上皮细胞会丧失上皮极性,重组其细胞骨架,并获得具有更具攻击性的间充质表型。
方法
1.EMT 基因组是从 Molecular Signatures Database 下载的(http://www.gsea-msigdb.org/gsea/msigdb/)
2.生存预后和基因改变分析
3.基因集富集分析
4.药物敏感性分析
研究结果
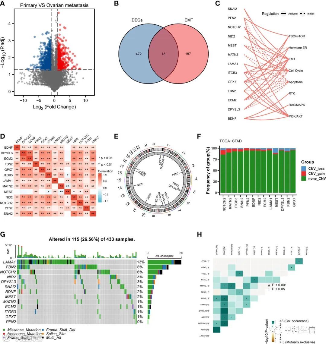
鉴于肿瘤转移与 EMT 之间的显著关系,我们检查了 EMT 基因组与卵巢转移性肿瘤中上调的 DEG 的交叉点。随后分析交集的hub基因。我们进一步分析了hub基因在染色体中的分布,以及我们分析了 GC 患者中hub基因的突变情况。
上皮间质转化特征 (MEMTS)高和低亚型分子特征的表征
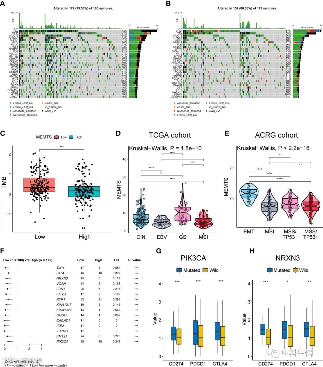
我们进一步分析了 MEMTS 高和 MEMT 低亚型的基因组改变。结果显示,与 MEMTS 高亚型相比,低 MEMTS 亚型具有更高水平的肿瘤突变负荷。我们发现 MEMTS 在 TCGA 队列中的 Epstein-Barr 病毒 (EBV) 亚型和微卫星不稳定性 (MSI) 亚型中最低。在 ACRG 队列中,我们发现拥有最高 MEMTS 的分子亚型是上皮间质转化 (EMT) 亚型,而拥有最低 MEMTS 的是微卫星不稳定性 (MSI) 亚型。
MEMTS与临床特征和预后的相关性
比较了 TCGA 和 ARCG 队列中 MEMTS-low 和 MEMTS-high 亚型的临床特征。发现MTS-high 亚型中 T4 期患者的比例较高,而 MEMTS-low 亚型中 T1 期患者的比例较高。在临床结果方面,与低 MEMTS 患者相比,高 MEMTS 患者的预后在无进展生存期 (PFS) 和总生存期 (OS) 方面较差。
MEMTS 预测 GC 中对辅助和靶向治疗的反应
由 EMT 引起的耐药性仍然是化疗反应的一大障碍。我们还基于癌症治疗反应门户 (CTRP) 数据库研究了药物敏感性和中枢基因表达之间的相关性。结果显示,大部分hub基因的表达与抗癌药物的IC50呈正相关,而GPX7的表达则相反。
MEMTS 预测 GC 对免疫治疗的反应
免疫检查点抑制剂(如 PD-1 和 PD-L1)在包括 GC 在内的多种恶性肿瘤中的良好疗效,我们评估了 KIM 队列中 MEMTS 与免疫治疗反应之间的关系,该队列由接受 PD-L1 阻断治疗的晚期 GC 患者组成。另一方面,我们在由接受 PD1 阻断治疗的黑色素瘤患者组成的 Hugo 队列中进行相同的分析。同样,与无反应组相比反应组患者的 MEMTS 较低。
GC 中的 MEMTS 和肿瘤微环境
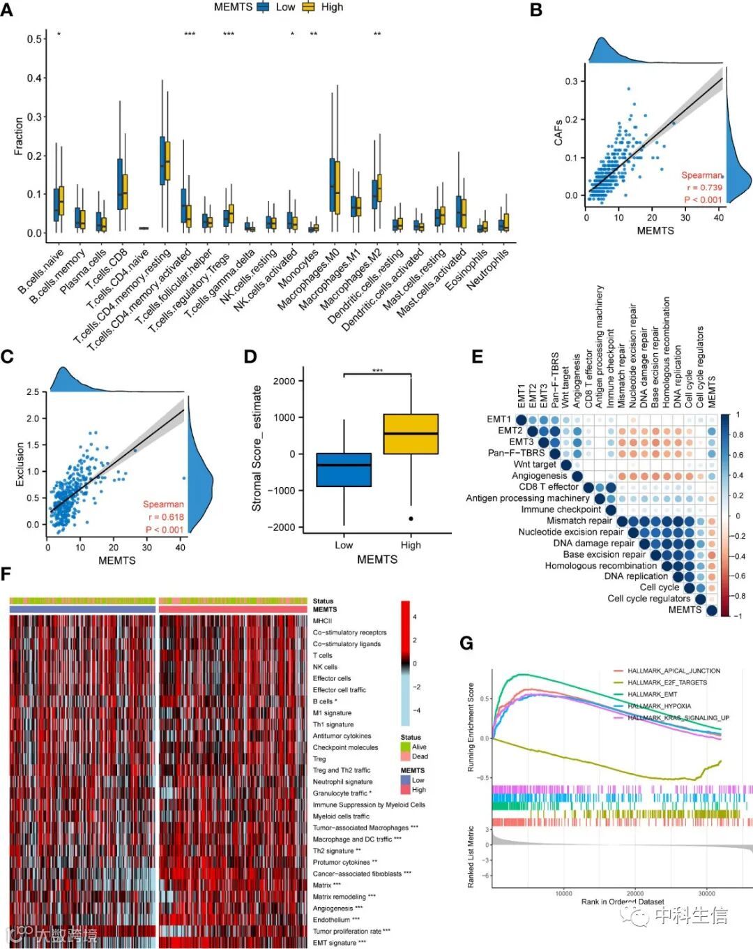
肿瘤微环境(TME)在肿瘤进展和治疗反应中发挥着重要作用。为了了解肿瘤免疫微环境与 MEMTS 亚型之间的相关性,我们使用 CIBERSORT 算法评估了 MEMTS 高和低亚型中 22 个浸润免疫细胞的分布。
我们分析scRNA-seq弥漫型 GC数据进一步确认hub基因的表达发现MEMTS主要富集在成纤维细胞中,其次是内皮细胞和巨噬细胞。进一步探索了中枢基因与成纤维细胞的潜在关联,成纤维细胞分为炎性 CAF (iCAF) 和肌成纤维细胞。大多数hub基因在 iCAF 中表达。
中科生信
微信号|中科生信
提供“一站式”科研定制服务

