每日文献分享
分享一篇2022年8月发表在J Immunol Res.(IF:4.493)的文章《Identification of Hub Genes Involved in Tubulointerstitial Injury in Diabetic Nephropathy by Bioinformatics Analysis and Experiment Verification》(PMID: 35991124),作者利用加权基因共表达网络分析,以筛选出两个非保守基因模块,并进一步得到糖尿病肾病的hub基因。该文章筛选关键模块的方法比较新颖,同样适用于其他非肿瘤或肿瘤的研究,有相关需求的老师欢迎联系我们。
背景&方法
背景:
糖尿病肾病(DN)是糖尿病的主要微血管并发症,也是终末期肾病的最重要原因之一。
方法:
1.DN和对照组共表达网络的构建;
2.模块保存分析选择特征模块,并进行GO和KEGG富集分析;
3.DN和对照组之间差异表达基因的鉴定;
4.差异表达基因的GO、KEGG和GSEA富集分析;
5.PPI网络分析与关键基因识别;
6.数据集验证、ECM相关通路和GFR相关性分析;
7.RT-qPCR验证关键基因。
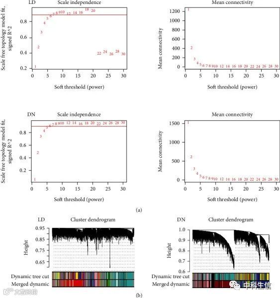
结果
共表达网络的构建
使用WGCNA方法在转录水平构建共表达网络。然后,我们比较了DN和对照组的特定网络之间的差异。
特征模块的GO和KEGG通路分析
为了验证WGCNA的稳健性,进行了模块保存分析,选择了DN的两个特征模块,(dark orange和dark red)(Z summary最低的非保守模块)进行GO和KEGG分析。
DN相关DEG的鉴定和富集分析
通过R包limma识别出199个与DN密切相关的DEG。接下来,对所有DEG进行GO、KEGG以及GSEA通路富集。
PPI网络分析与关键基因识别
使用STRING构建DEG的PPI网络,基于Degree、Betweenness、Closeness和MNC四种方法筛选关键基因,将排名前20的基因进行交叉,得到11个关键基因:ALB、ANXA1、 ANXA2、C3、CCL2、CLU、EGF、FOS、PLG、TIMP1和VCAM1。
数据集验证、ECM相关通路和GFR相关性分析
在验证集中验证了11个关键基因的表达模式。TIMP1、C3、CCL2、VCAM1、CLU、ANXA2和ANXA1的表达与肾小球滤过率(GFR)呈负相关。还发现许多基因与细胞外基质(ECM)相关通路显示出显着的相关性。
验证关键基因
RT-qPCR显示ANXA2和FOS在高糖环境下HK-2细胞中表达上调,与对照组相比差异有统计学意义。
今天的分享就到这里啦,对上述分析方法感兴趣或者没有研究思路的小伙伴,欢迎扫下方二维码前来咨询哦!先到先得,欲购从速!
中科生信

