摘要
Abstract
早上好,今天小编分享一篇2022年8月发表在Journal of Translational Medicine(IF=8.440)的文章,作者挖掘了一些新的免疫检查点对肺腺癌预后及免疫治疗的意义并探讨了相关机制。
背景&方法
背景:肺腺癌(LUAD)是世界上最常见的非小细胞肺癌(NSCLC)变体。目前,各种疗法与TKIs联合治疗LAUD患者的策略已经取得了进展。然而,LUAD患者的5年OS仍然很低。目前,迫切需要在LAUD患者中识别特定的预后生物标志物,以便为不同风险因素的患者制定适当的治疗方案;除了B7-CD28家族的这些明星靶点外,最近也发现了一些新的免疫检查点。这些新的免疫检查点大多来自TNF超家族,包括TNF配体超家族(TNFSF)和TNF受体超家族(TNFRSF),它们负责调节与细胞生存、分化和非免疫原性死亡相关的通路;这一发现启发我们探索并建立一种基于新的免疫检查点的LUAD预后模型,揭示LUAD患者的免疫特征。
方法:
1、从TCGA数据库下载LUAD的RNA-seq数据作为训练集,从GEO数据库下载7个包含生存信息的芯片数据集作为验证集;
2、利用单因素COX和逐步COX回归筛选预后相关特征基因并计算风险评分;
3、利用多因素COX回归验证风险评分是否可作为独立预后因素;
4、7个GEO数据集中验证风险预后模型的可靠性;
5、102例LUAD患者的肿瘤组织样本的qPCR结果验证风险预后模型的可靠性;
6、预后特征基因的GO、KEGG和GSVA富集分析;
7、CIBERSORT和LM22计算免疫细胞浸润评分比较组间差异;
8、从TMB、新抗原数量、TIDE评分、T细胞功能障碍和排除评分、TIS评分等多维度比较组间差异。
结果
LUAD中鉴定预后相关的免疫检查点
经过文献检索,本研究纳入了21个明确定义的新型免疫检查点成员,它们都属于TNF家族。作者使用来自TCGA数据库的502例LUAD患者作为模型的训练集。表1列出了这一队列的人口统计数据。图1A展示了这21个免疫检查点成员之间的表达相关性,可以看出许多成员之间有很强的相关性。然后,单因素Cox回归分析发现7个免疫检查点与OS显著相关。有趣的是,所有7个基因(BTLA、CD160、CD27、CD40LG、LTA、TNFRSF14和TNFSF8)的风险比都有利于患者生存(HR<1)。
TCGA队列中筛选预后相关基因
接下来对这7个预后相关的免疫检查点进行进一步分析。接下来,作者使用逐步Cox回归筛选预后显著相关的基因。最终得到了3个基因:CD160、LTA和CD40LG。根据这3个基因的表达情况,作者计算了风险评分。患者的风险评分分布如图1B所示,依据中位数将患者分为高风险组和低风险组。高风险组OS和RFS都显著高于低风险组(图1C, D)。根据多变量Cox分析,即使在纠正了其他临床变量的混杂因素之后,这种新的风险评分仍可作为LUAD的独立预后因素(表2)。
外部数据集验证
为了验证7个免疫检查点分子构建模型的可靠性,作者在7个GEO数据集进行了验证。这些数据集的人口统计数据见表1。根据训练集确定的最佳风险评分临界值,这七个数据集中的所有患者都被分为高风险组和低风险组。作者发现在GSE11969 (图2A)、GSE30219 (图2B)、GSE31210 (图2C)、GSE50081 (图2E)、GSE68465 (图2F)、GSE81089 (图2G)这6个数据集中高风险组患者的OS低于低风险组,在GSE37745数据集中无显著差异(图2D)。此外,为了验证新的基于免疫检查点的预后模型的价值,作者还对这7个GEO数据集和TCGA数据进行了预后meta分析。分析结果进一步证明,这种预后特征是LAUD的风险预测因子(图2H)。
此外作者还利用qRT-PCR在一个由102例LUAD患者的冷冻样本组成的独立队列中验证该风险评分。该队列的人口统计数据见表3。作者利用风险评分公式将患者分为高低风险组(图3A)。结果发现两组间OS和RFS都具有显著差异(图3B, E)。由于不同临床分期的LUAD患者具有不同的治疗方式和预后,所以作者在早期(临床I期、II期)和晚期(临床III期、IV期)亚组中也采用了该风险评分。结果观察到,在这些临床分期亚组中,高风险组患者相较于低风险组患者具有更短的生存期(图3C, D)。最后,作者通过qPCR数据和多变量Cox回归分析证实,该风险评分与102例LAUD患者的OS独立相关(表3)。
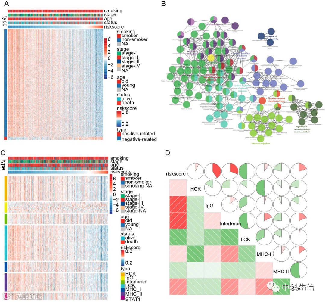
预后特征基因的生物学通路及炎症反应相关分析
接下来作者计算了风险评分和基因间的pearson相关系数。结果显示,约436个基因与风险评分呈负相关,12个基因与风险评分呈正相关(图4A)。接下来,对这些基因进行了GO和KEGG分析,结果显示它们主要富集于免疫应答和白细胞活化通路(图4B)。同时,作者希望进一步探讨风险评分相关的炎症反应,所以分析了HCK、干扰素、LCK、MHC-I、MHC-II、STAT1、IgG与风险评分之间的关系。结果发现这7个基因广泛代表了与炎症反应和免疫调节相关的通路。图4C显示了这些meta基因的分布。采用GSVA对7个基因进行验证。结果表明,风险评分与IgG、干扰素和STAT呈正相关,与LCK和MHC-II呈负相关(图4D)。
预后特征基因的免疫景观分析
接下来作者结合了CIBERSORT和LM22来评估训练集中的免疫细胞浸润。结果发现,高风险和低风险组的患者有不同的免疫细胞浸润评分(图5A)。高风险组的静息CD4 T细胞、巨噬细胞M1浸润率较高,而记忆B细胞和静息T细胞浸润率较低(图5B, C)。同时,由于一些免疫检查点可以构建一个通讯系统来调节抗肿瘤免疫应答,接下来作者试图探索患者风险评分与这几个重要的免疫检查点之间的相关性。Pearson相关分析显示风险评分与CD276呈正相关。CD276是B7-28家族的重要免疫检查点,靶向CD276的免疫疗法在各种肿瘤中都取得了积极的结果(图5D-G)。这个结果表明,高风险组患者可能受益于靶向CD276的免疫治疗。
预后特征基因与免疫治疗反应相关分析
如今,针对免疫检查点的免疫疗法对癌症治疗的意义日益重要,成为各种肿瘤的首选疗法,尤其是对LAUD而言。同时,这些新的免疫检查点分子也是潜在的候选免疫治疗检查点。作者试图找出这种特征基因和免疫治疗反应之间的关系,因此选择了一些经典的被广泛认可的生物标志物,并分析了它们与风险评分的关系。首先,作者计算并评估了高、低风险患者的肿瘤突变负荷(TMB)、新抗原数量以及克隆和亚克隆新抗原数量。高风险组表现出较高的TMB,以及这三种新抗原(图6A-D)。其次,作者还比较了高风险组和低风险组患者的PD-L1蛋白表达水平,发现了高风险组和低风险组患者PD-L1蛋白平均表达水平的交界性差异(图6H)。最后,作者也将准确可靠的免疫治疗TIDE评分应用于当前的研究。作者系统地探讨了不同组患者的TIDE评分、T细胞功能障碍和排除评分。正如预期的那样,高风险患者的TIDE评分较低,T细胞功能障碍和排除评分较高(图6E-G)。然而,TIS评分与风险评分呈负相关,低风险患者的TIS评分也高于高风险患者,这与上述结果相矛盾。总之,这些结果表明,高风险患者可能更有可能从免疫疗法中获益。
扫描二维码 联系我们
中科生信

