早!今天和大家分享一篇8月发表在Front Oncol杂志(IF:5.738)的文章《A cuproptosis and copper metabolism-related gene prognostic index for head and neck squamous cell carcinoma》。作为一种新的细胞死亡方式,铜死亡受到了越来越多的关注。在这篇文章中,作者将铜死亡和铜代谢结合,筛选了头颈鳞癌中铜死亡和铜代谢相关预后基因,并分析了这些基因的功能和免疫特性。下面我们就来看看吧!
01
背景&方法
背景:
头颈部鳞状细胞癌(HNSCC)起源于口、咽、喉的上皮细胞,是一种高发恶性肿瘤。研究表明,铜在作为细胞内抗氧化剂、细胞呼吸、神经信号转导和细胞外基质发育等方面发挥着重要作用,然而,在高浓度下,铜也会导致细胞内脂质、蛋白质和核酸的破坏。此外,铜诱导的细胞死亡途径的激活可能会超越目前化疗药物的耐药性,为新的肿瘤疗法开辟新的研究领域。因此,本研究的目的是确定铜下垂和铜代谢相关基因的预后价值,阐明它们的分子和免疫学特征。
方法:
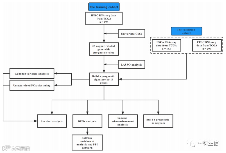
1.HNSCC和对照样本来自TCGA数据库,铜死亡和铜代谢相关基因来自MsigDB。
2.单因素cox筛选与预后相关基因,LASSO进一步筛选得到差异基因并构建风险评分。
3.对高低风险组的差异基因进行GO和KEGG富集分析,并进行PPI网络分析。
4.对高低风险组的免疫微环境进行分析。
5.多因素cox构建预后模型并绘制连线图。
6.对高低风险组的基因突变差异进行分析。
02
研究结果
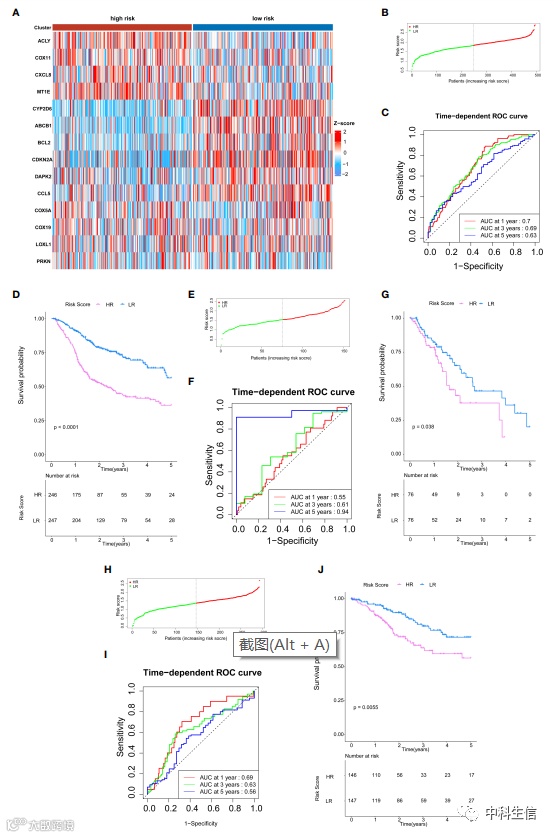
构建铜死亡和铜代谢相关基因的预后特征并验证其预测性能
通过单因素Cox分析从139个基因中筛选出35个与预后相关的基因,然后通过LASSO回归分析筛选出14个与铜死亡和铜代谢相关的基因。基于14个基因构建风险模型,并在外部验证集中验证模型的性能。
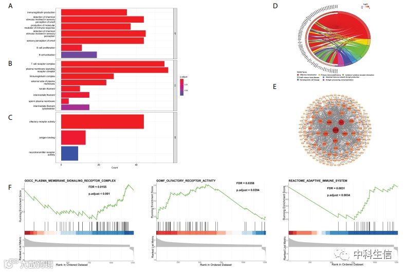
差异表达基因鉴定和生物学功能分析
筛选高低风险组之间的差异基因,并进行GO和KEGG富集分析。DEGs的PPI分析显示CD19是重要基因。最后,对构建模型的14个基因进行GSEA富集分析。
肿瘤免疫微环境分析
计算高低风险组样本的免疫细胞丰度,并筛选差异免疫细胞,比较高低风险组样本的白细胞抗原、免疫检查点分析和炎症因子的表达情况。
预测列线图的建立和评估
多变量 Cox 回归确定风险评分是独立的预后因素,并进一步结合病理分期构建列线图。校准曲线和DCA对列线图进行评估。
TCGA 队列中的基因突变分析
对高低风险组的DEGs进行基因突变分析,并比较高低风险组样本的TMB和生存情况。
微信号 / 中科生信
提供“一站式”科研定制服务

