早!今天小编和大家分享一篇8月发表在Front. Genet杂志(IF:4.772)的文章《Construction and validation of a novel coagulation-related 7-gene prognostic signature for gastric cancer》。研究已经发现血小板与肿瘤的发生发展有着密切的关系,而在这篇文章中,作者研究了凝血系统中另一个因素——凝血因子,并构建了肿瘤相关预后模型,下面我们就一起来看看吧!
01
背景&方法
胃癌(GC)是最常见的恶性肿瘤。由于缺乏实用的分子标志物,晚期胃癌患者的预后仍然很差。多项研究证实,凝血系统与肿瘤进展密切相关,静脉血栓栓塞症 (VTE) 通常是癌症的潜在临床症状,它仍然是癌症相关发病率和死亡率的主要原因之一。许多研究证明,恶性肿瘤患者处于高凝状态和高纤溶状态,凝血系统的紊乱与肿瘤的进展和预后有关。肿瘤的存在可能通过改变分子环境来促进肿瘤细胞的生长、进展和转移,从而强烈影响宿主的凝血和止血系统。因此,本研究的目的是通过生物信息学方法构建 GC 的凝血相关基因特征和预后模型。
方法
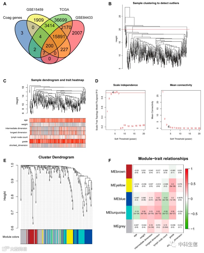
1.从 TCGA 和 GEO 数据库下载了 GC 患者的基因表达和临床数据。从 AmiGO 2 中总共获得了 216 个凝血相关基因 (CRG)。
2.加权基因共表达网络分析 (WGCNA) 用于识别与 GC 临床特征相关的凝血相关基因。
3.LASSO Cox回归用于收缩凝血系统的相关预测因子,并基于系数构建Coag-Score预后模型。
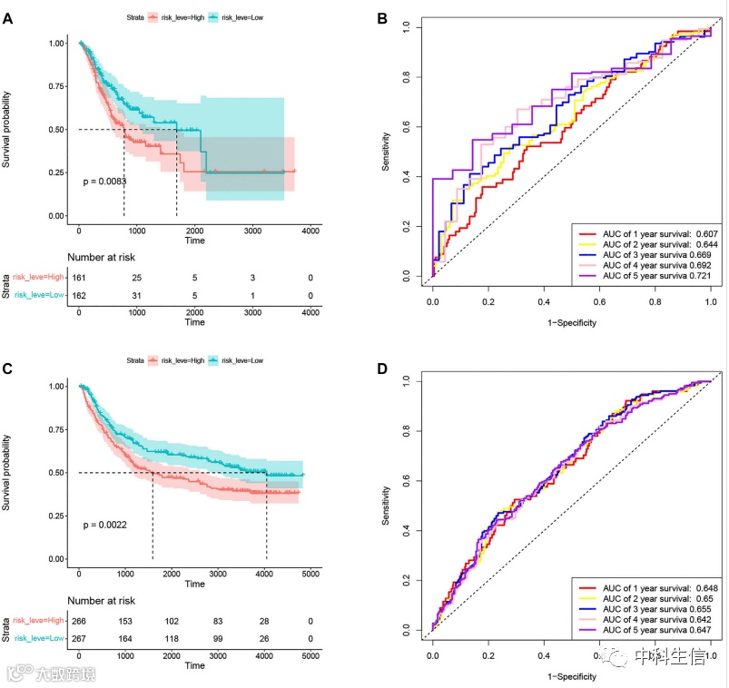
4.根据该风险模型,将GC患者分为高危组和低危组,分别在训练集和验证集中绘制总生存期(OS)曲线和受试者工作特征(ROC)曲线。
5.利用单样本基因集富集分析 (ssGSEA) 来探索免疫细胞的潜在机制和相关性。
6.通过实时定量聚合酶链反应(qRT-PCR)和免疫组织化学(IHC)验证凝血相关基因的表达水平。
02
研究结果
定义与临床特征相关的 CRG
CRG 从 AmiGO 2 数据库中获得,并与 TCGA-STAD、GSE15495 和 GSE84433 数据集进行比较,共得到了 200 个重叠的 CRG。使用 WGCNA 构建共表达网络并识别与临床特征相关的共表达模块,选择蓝色和绿松石模块基因进行进一步分析。蓝色模块包含 87 个 CRG,绿松石模块包含 54 个 CRG。
基于与临床特征相关的 CRGs 构建 Coag-Score 预后模型
Lasso cox回归分析构建风险模型,GC患者根据Coag-Score分为高风险组和低风险组。分析了高风险和低风险组的风险曲线、生存状态和单基因表达的热图。
训练集和验证集中预测模型的比较
通过KM生存曲线和ROC评估和验证 Coag-Score 在训练和验证集中的预后性能。
GC患者列线图的构建
基于七个 CRG 和 Coag 评分构建了一个列线图,校准图中显示了对训练集中 GC 患者 1、2 和 3 年生存概率的预测。此外,我们对 GEPIA 在线数据库 Coag-Score 中的单个基因进行了生存分析,高表达组患者的 OS 显着低于低表达组患者。
分析高风险和低风险队列之间的富集通路
为了进一步探索 CRGs 的潜在机制,对高风险组和低风险组之间的 HALLMARK 和 KEGG 基因组进行了分析。
肿瘤免疫细胞浸润和免疫检查点基因表达水平分析
为了研究 Coag-Score 与肿瘤免疫细胞浸润之间的关系,在 TCGA 队列中进行了 ssGSEA。进一步分析了TIMER数据库中的Coag-Score与免疫浸润细胞的相关性,此外,比较了高风险组和低风险组之间几个关键免疫检查点的表达。
验证 GC 组织中的 CRG 表达
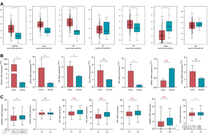
从 mRNA 水平验证了 7 个 CRGs 的表达水平。GEPIA 结果显示 SERPINE1、ANXA5、F2R 和 VWF 在肿瘤组织中显著增加。在 10 对 GC 样本中,进行了 qRT-PCR 实验验证基因表达。还分析了TCGA数据库中7个不同病理分级的CRGs的表达,将病理等级 G1 和 G2 整合为第 1 组(G1),将 G3 整合为组(G2)。最后使用GC 组织样本来验证 SERPINE1 在 GC 中的表达并进行生存分析。
除肿瘤外,还适用于心梗、缺血性脑卒中、血管性认知障碍等心脑血管疾病,欢迎感兴趣的老师咨询。
#
点击蓝字 关注我们
Mid
Autumn
微信号 / 中科生信
提供“一站式”科研定制服务

