早!今天小编和大家分享一篇发表在Aging杂志上的文章(IF:5.683),题目为Seven interferon gamma response genes serve as a prognostic risk signature that correlates with immune infiltration in lung adenocarcinoma。该文章通过筛选肺腺癌γ干扰素应答基因构建预后风险模型。
摘 要
干扰素-γ(IFN-γ)在肺腺癌(LUAD)发展过程中对肿瘤微环境起着复杂的调节作用。为了明确IFN-γ应答基因在LUAD进展中的作用,我们对24个IFN-γ应答基因的基因表达、突变谱、蛋白-蛋白相互作用进行了表征,这些基因在总生存期中表现出显著的风险比。基于这些基因的表达,从TCGA队列中识别出两个存活率有显著差异的LUAD亚组。此外,LASSO及cox回归模型得到包含7个IFN-γ应答基因的风险特征,包括CD74、CSF2RB、PTPN6、MT2A、NMI、LATS2和PFKP,它们可以作为LUAD的独立预后预测因子。风险特征在一个独立的LUAD队列中得到验证。高危人群富含调节细胞周期和DNA复制的基因,以及高水平的促肿瘤免疫细胞,风险评分与免疫元基因表达呈负相关,但与DNA损伤修复基因呈正相关。我们的发现揭示了7个基因风险信号可以作为LUAD的一个有价值的预后预测因子,并且它们是LUAD肿瘤微环境的重要参与者。
关键词:干扰素γ反应基因,肺腺癌,风险特征,预后标志物,免疫浸润
研究思路
研究结果
LUAD中24个干扰素γ反应基因的表征
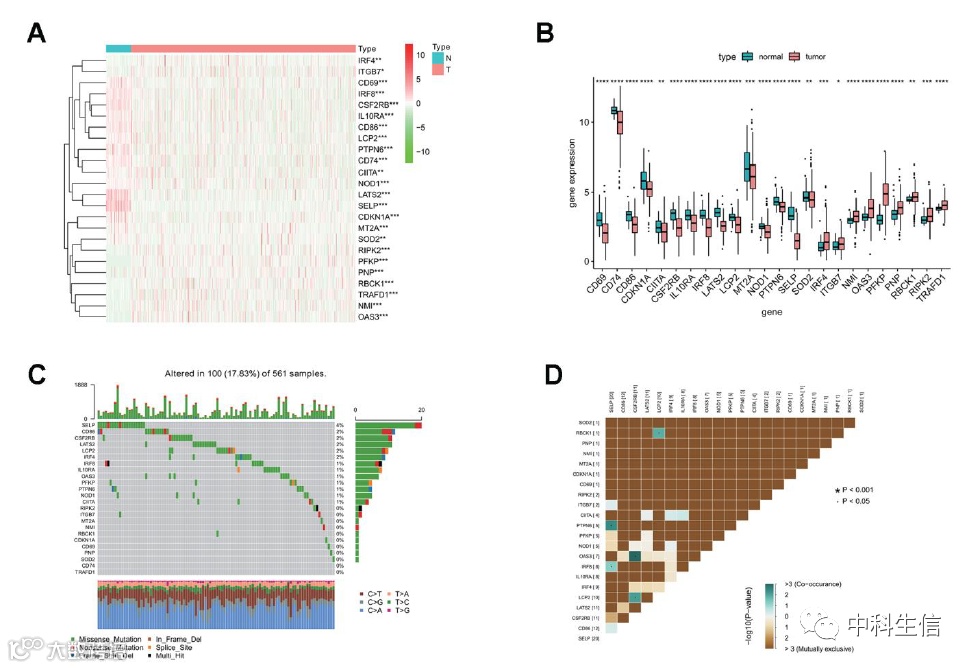
我们使用 TCGA LUAD 数据库,总结了 TCGA LUAD 患者的临床病理信息,根据最初的单变量 cox 分析,在随后的研究中使用了 24 种干扰素 γ 反应基因。为了鉴定这些基因,我们比较了24个干扰素γ反应基因在肿瘤和正常样本中的表达谱,并以热图和盒图显示,15个干扰素γ反应基因在肿瘤样本中的表达明显下调,包括CD69、CD74、CD86、CDKN1A、CIITA、CSF2RB、IL10RA、IRF8、LATS2、LCP2、MT2A、NOD1、PTPN6。在TCGA LUAD样本中,发现SELP的突变频率最高,其次是CD86、CSF2RB、LATS2、LCP2、IRF4和IRF8等,而CD74和TRAFD1在这些样本中未发现任何突变。进一步分析发现,SELP与PTPN6、SELP与IRF8、OAS3与CSF2RB1、LCP2与CSF2RB1以及LCP2与RBCK1之间以及LCP2与RBCK1之间存在显著的突变共生关系。
24个干扰素γ应答基因间的基因表达相关性和蛋白质相互作用
为了更好地了解这24个干扰素γ反应基因之间的相互作用,Spearman相关分析计算了基因表达的相关性。ITGB7与IRF4呈正相关, SELP与LATS2呈显著正相关。TRAFD1、NMI和OAS3之间呈正相关。此外,NOD1与PFKP、PNP、NMI呈负相关,PFKP与CD74、NOD1、SELP呈负相关。还分析了它们之间的蛋白质-蛋白质相互作用。这些蛋白质之间的相互作用用实验分析(粉色线条)、精选数据库(蓝色线条)、共表达(黑色线条)或文本挖掘(橄榄绿线条)展示总体而言,对24个干扰素γ应答基因的蛋白质-蛋白质相互作用分析表明,干扰素γ应答通路是一个严格调控的过程。
LUAD中由7个干扰素γ应答基因组成的风险特征的鉴定
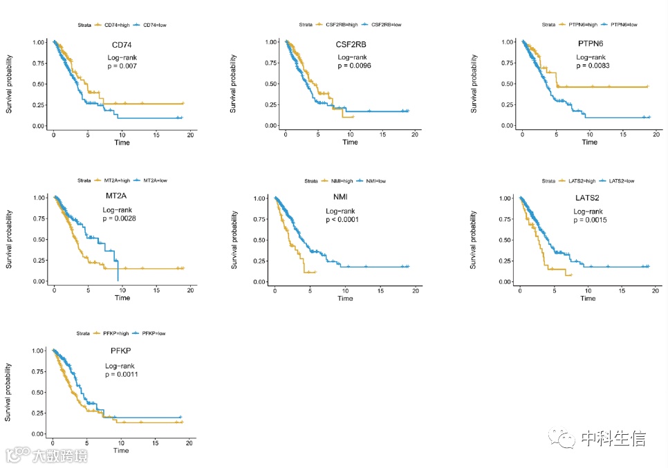
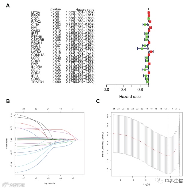
使用单变量cox回归模型,我们分析了TCGA队列中24个干扰素γ反应基因的预后价值,再通过LASSO回归模型验证,我们鉴定了7个差异基因。之后,我们分别对LUAD高低风险组进行7个基因的Kaplan-Meier 生存曲线分析,CD74、CSF2RB或PTPN6的高表达与良好的预后相关,而MT2A、NMI、LATS2或PFKP的高表达与LUAD的不良预后相关。
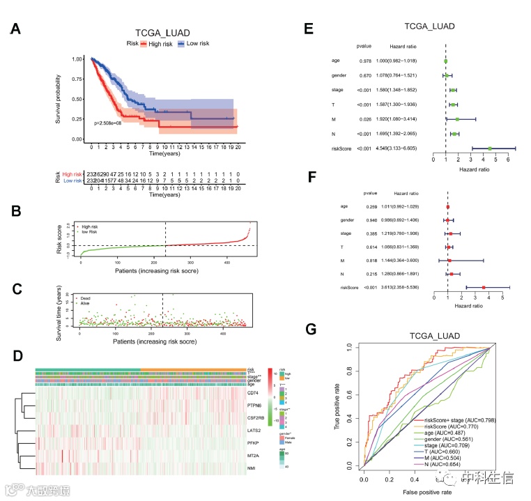
LUAD预后相关风险模型的构建及评估
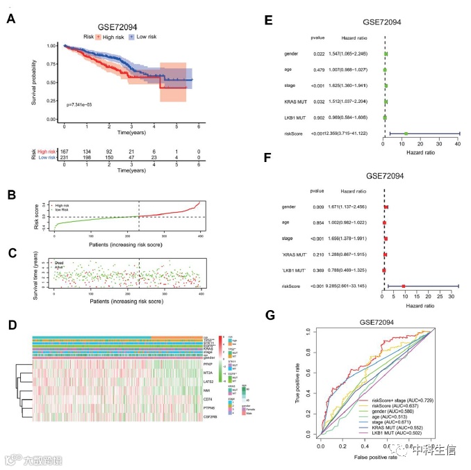
分别对LUAD高低风险组进行Kaplan-Meier 生存曲线分析,风险评分分布和相关的生存状态也表明较高的风险评分有更多的死亡机会,热图中显示了这两个风险组中七个筛选的干扰素γ反应基因的表达水平,ROC曲线分析TCGA LUAD 队列中 3 年生存预测和临床特征包括年龄、性别、分期(T、N 或 M),单多变量Cox 回归分析验证TCGA LUAD 队列中患者总生存率的独立因素,列线图(Nomogram)构建预后风险模型。
GEO 数据库的独立群组验证风险特征
为了独立确认风险特征,我们将七基因预后特征应用于 GEO 数据库 ( GSE72094 ) 中的独立肺癌队列。
预后相关风险模型的免疫相关指标分析
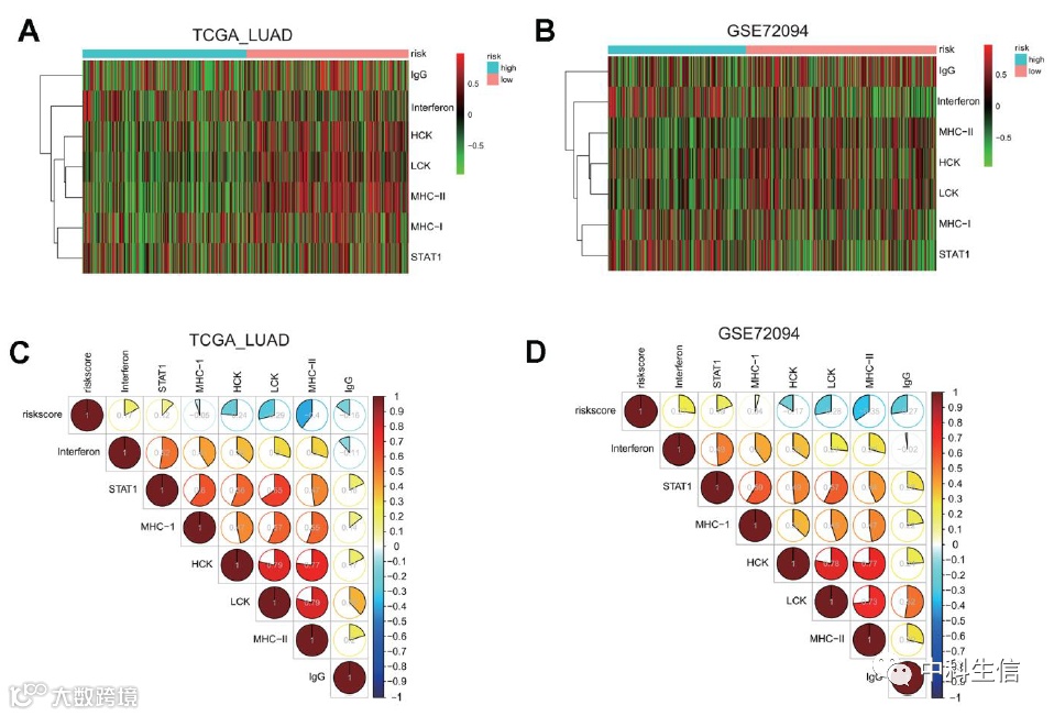
GSEA 分析了与 TCGA 队列中 LUAD 患者的高风险和低风险组相关的基因,以进行 KEGG 通路的富集分析,以检查每组的潜在生物学功能。之后,为了进一步研究肺癌中风险组与免疫功能或细胞信号通路之间的潜在联系,使用GSVA分析来计算每个样本不同基因集的富集水平。TCGA 和GSE72094队列的GSVA 结果显示在热图中,揭示了高风险组和低风险组之间这些元基因的富集水平存在显着差异,相关图用于显示风险评分和七个免疫元基因之间的相关性。接下来,我们通过 CIBERSORT 分析询问两个风险组是否具有不同的免疫细胞浸润特征。雷达图中显示了 22 个免疫细胞的相对富集水平,进行Wilcox检验以确定高风险组和低风险组之间免疫细胞富集水平的差异。我们还分析了 29 个免疫检查点分子或相关 TNF 超家族成员的差异表达,该分析表明高风险或低风险组具有独特的免疫检查点基因表达谱。与上述分析一致,我们还发现,在 TCGA LUAD 队列中,高风险组具有更高的肿瘤纯度、更高的肿瘤突变负荷(TMB),但基质评分较低、免疫评分较低。
研究全面阐述了重要干扰素γ反应基因在肺腺癌患者中的表达和突变模式、可能的作用和预后意义,并推导出了一个由7个基因组成的风险特征,可以准确预测肺腺癌患者的预后。本研究将有助于增强我们对干扰素 γ 反应基因、其在调节细胞通路、影响免疫细胞浸润和肿瘤微环境中免疫检查点基因表达中的作用的理解。这项研究可能有助于指导更有效的肺癌免疫治疗策略。
提供“一站式”科研服务

