·点击蓝字 关注我们·
早!今天小编和大家分享一篇2022年11月11日发表在Front Immunol杂志(4.7160)的文章《Integrating RNA-seq and scRNA-seq to explore the biological significance of NAD + metabolism-related genes in the initial diagnosis and relapse of childhood B-cell acute lymphoblastic leukemia》。转录组+方向基因集的文章是不是已经很多了?如果再加一个scRNA-seq,是不是又和其他文章不同了呢?在这篇文章中,作者先将NAD+代谢相关基因和RNA-seq相结合得到急性淋巴细胞白血病中新的生物标志物,再结合scRNA-seq数据将生物标志物所在高表达细胞簇定义为关键细胞簇,并根据生物标志物的表达水平,将关键细胞簇的所有细胞分为高低表达两个亚型来探究亚型间的差异表达基因的GSEA和转录因子。根据这篇文献思路,我们可以替换基因集在不同疾病中,从而得到不同的关键细胞簇进行分析。
背景
急性淋巴细胞白血病(acute lymphoblastic leukemia,ALL)与未成熟淋巴祖细胞克隆扩增和淋巴细胞来源异常有关。ALL由B细胞和T细胞谱系组成,前者约占儿科ALL的85%。因此,鉴定B-ALL患者复发的潜在生物标志物对于改善预后至关重要。烟酰胺腺嘌呤二核苷酸(NAD +)是氧化还原反应中的关键辅酶,也是至关重要的能量代谢。KPT-9274作为不同的烟酰胺磷酸核糖转移酶(NAMPT)抑制剂,NAMPT限制NAD挽救生物合成速率,并关键地影响能量代谢。KPT-9274可以抑制NAP +耗竭的NAMPT,从而抑制B-ALL细胞生长。尽管如此,目前的研究未能很好地解释NAD +代谢相关基因对B-ALL复发的影响。本研究基于差异NAD+代谢相关基因,探讨NAD+代谢代谢在B-ALL患者初始诊断和复发中的生物学意义,寻找B-ALL的潜在生物标志物,揭示单细胞水平的分子机制,加深对B-ALL发病机制的认识。
方法
1. B-ALL患者的转录组数据(GSE3912)和骨髓单细胞RNA测序数据(GSE130116)从GEO数据库下载。据Li等人的研究[PMID:35155438],从KEGG数据库(途径:hsa00760)和Reactome数据库(R-HSA-196807)中选择NAD+代谢相关基因(NMRG)。在消除组合和重复后,总共获得了51个NMRG。
2. 基于51个NMRG,使用R包limma初始诊断和复发样本间的差异表达NMRGs。随后,使用R包Boruta通过随机森林(RF)确认重要的生物标志物-NMRGs。
3. CIBERSORT分析初诊断组和复发组样品中22种免疫细胞的比例,使用corrplot检测22种免疫细胞与生物标志物之间的相关性。
4. UMAP2算法识别细胞簇,R包“SingleR”进行注释。此外,R包“monocle 2”
用于伪时间分析,CellPhone数据库用于分析细胞间的相互作用。
5. 根据生物标志物的表达水平,确定相应的关键细胞簇,并将关键细胞簇里的所有细胞进行聚类分析,分为高低表达亚型。从而分析亚型间的差异表达基因(DEGs)的GSEA和鉴定影响生物标志物表达的潜在转录因子。
研究结果
1.DE-NMRGs的鉴定和功能富集分析
在初始诊断样本和复发样本之间筛选出23个DE-NMRG(图1A-1B)。23个DE-NMRG的表达水平箱线图如图1C。
图1
2.生物标志物的筛选
通过RF共筛选出11个已确认重要性的DE-NMRG,其中包含PARP16,NNT,NAMPT,NADK,PARP4,SIRT5,NMRK2,SIRT7,SIRT3,PARP6和NADSYN1(图2A)。复发组3种生物标志物表达量显著较高(图2B)。此外,生物标志物在不同临床性状中的表达情况如图2C。ROC的AUC为0.8031(95%CI,0.7024-0.8884),表明3种生物标志物的诊断能力很强(图2D)。
图2
图2D
3.肿瘤免疫微环境分析
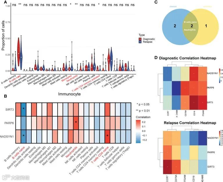
初始诊断组和复发组之间B细胞幼稚、单核细胞、中性粒细胞和T细胞CD4记忆激活的比例差异有显著差异(图3A)。相关性分析结果表明,3种生物标志物与B细胞幼稚、中性粒细胞和T细胞CD4幼稚显著相关。相比之下,PARP6和NADSYN1与中性粒细胞呈正相关,T细胞CD4分别呈正相关(图3B)。此外,重叠分析还检测到2个关键差异表达免疫细胞(DEI),分别是B细胞幼稚和中性粒细胞(图3C)。根据B细胞的基因标记(CD19和CD79A),中性粒细胞的基因标记(CEACAM8、ITGAM和CCR7),相关性热图展示了生物标志物与这些标志基因在初始诊断组和复发组中的相关性(图3D)。
图3
4.聚类和伪时间分析
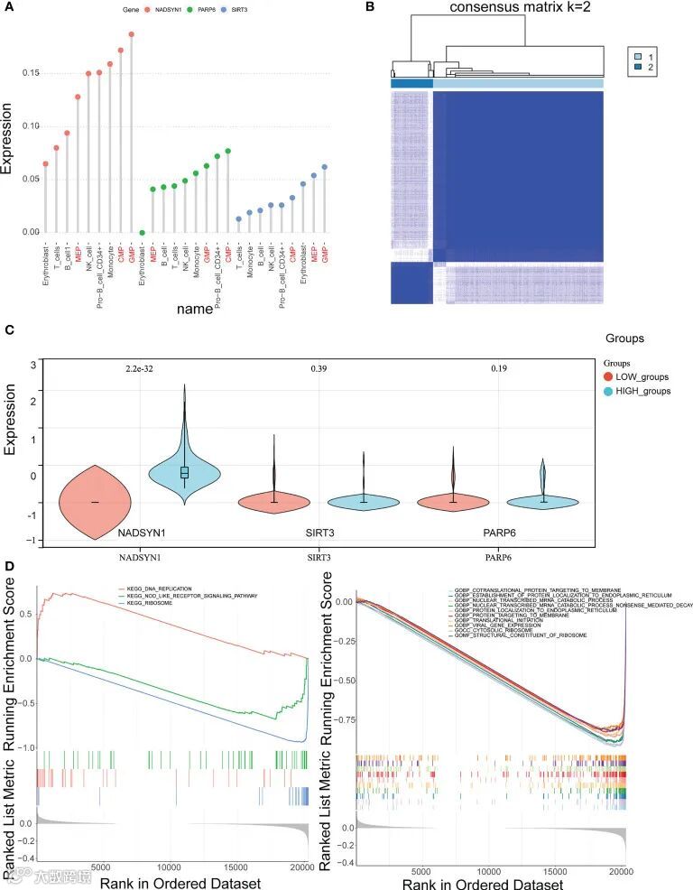
核心细胞聚类结果显示,核心细胞聚成26个簇(图4A)。初诊组和复发组样本的聚类结果表明,大部分聚类趋势相似,但聚类19、24和25存在差异(图4B)。另外,选取每个簇中表达量前5的基因标记来绘制热图,可以发现大部分标记基因的表达量在簇中较低(图4C)。此外,从CellMarker数据库中注释了9种类型的细胞,包括T细胞、Pro-B细胞CD34+、NK细胞、单核细胞、MEP、GMP、成红细胞、CMP和B细胞。可以明显看出,T细胞所占比例最多,占55.9%,其次是Pro-B细胞CD34+(19.0%)和NK细胞(9.4%)(图4D)。9种细胞类型中每一种的前3个基因标记显示在图4E,可以发现不同类型的细胞有不同的基因标记。将9种细胞投影到一个分支上,构建单细胞轨迹图(图4F)。
图4
5.细胞间的相互作用
热图中显示了配体-受体相互作用和聚合物的数量(图5A)。经过过滤和筛选,得到9种细胞的相互作用对并作图。例如,单核细胞与GMP有很强的相互作用,它们之间有71种相互作用的配体、受体和聚合物(图5B)。
图5
6.关键细胞簇的确认和GSEA
首先,生物标志物表达的等级呈现在图6A,考虑到三种生物标志物的表达水平,它们在CMP、GMP和MEP中的表达水平最高。因此,选择CMP、GMP和MEP细胞簇作为关键细胞簇,共有5,563个细胞,共识聚类显示K = 2 (图 6B)。随后对一致性聚类中2个簇的生物标志物表达情况作图,表明NADSYN1在簇2中的表达量显着较高,因此簇1和簇2分别被视为生物标志物低表达组和生物标志物高表达组(图6C).此外,GSEA结果表明55个GO术语和3个KEGG通路得到了丰富。显示了前10个富集的GO term,主要包括Cotranslation protein targeting to membrane、Establishment of protein localization to endoplasmic reticulum、Nuclear transcribed mRNA catabolic process 等(图6D)。3条KEGG通路分别是DNA复制、Nod样受体信号通路和核糖体(图6E)。
图6
7.CREB3L2(+)可能是影响生物标志物表达的潜在转录因子
SCENIC结果以散点图和柱状图显示,可以发现MYC(+)和ETS1(+)是两个表达组中前10个TF的共同TF(图7A)。因此,比较了2个表达组之间剩余的8个TF的表达,这表明CREB3L2(+)是唯一在表达组之间存在显着差异的TF,因此它被认为是可以影响生物标志物表达的TF(图7B)。因此,关键TF的潜在调控可以表述如下:在正常情况下,CREB3L2(+)可以抑制NADSYN1的表达。另一方面,在复发病例中,由于未知因素,CREB3L2(+)表达下降,其对NADSYN1的抑制作用也随之下降,从而导致NADSYN1表达升高。增加的 NADSYN1 表达可能通过增强负反馈导致CREB3L2(+) 表达的减少。
图7
添加微信获取相关文献

