嗨,大家早上好呀,今天小编要和大家分享一篇今年4月发表在Cell death discovery vol杂志上的综述,题目为《A novel defined pyroptosis-related gene signature for predicting the prognosis of ovarian cancer》IF:5.242。本文结果分析出焦亡相关基因在肿瘤免疫中发挥重要作用,可用于预测卵巢癌的预后。
新型的焦亡相关基因特征预测卵巢癌预后的研究
It's a Title Here
摘要
卵巢癌(OC)是一种高度恶性的妇科肿瘤,预后非常差。近年来已证明细胞焦亡是程序性细胞死亡的炎症形式。然而,OC中焦亡相关基因的表达及其与预后的相关性尚不清楚。在这项研究中,确定了31个在OC和正常卵巢组织之间差异表达的细胞焦亡调节因子。基于这些差异表达基因(DEG),所有OC病例可分为两个亚型。使用癌症基因组图谱(TCGA)队列评估每个细胞焦亡相关基因对生存的预后价值,以构建多基因特征。通过应用最小绝对收缩和选择算子(LASSO)Cox回归方法,建立了一个7-焦亡基因预后特征并将TCGA队列中的所有OC患者分类为低风险或高风险组。低危组OC患者的生存可能性显着高于高危组(P <0.001)。利用来自TCGA队列的中位风险评分,来自GEO队列的OC患者分为两个风险亚组,低风险组的总生存(OS)时间延长(P=0.014)。结合临床特征,发现风险评分是预测OC患者OS的独立因素。基因本体论(GO)和京都基因与基因组百科全书(KEGG)分析表明,高危人群免疫相关基因丰富,免疫状态下降。总之,焦亡相关基因在肿瘤免疫中发挥重要作用,可用于预测OC的预后。
方案:
结果
01
正常组织和肿瘤组织之间的DEG鉴定
在来自汇总基因型组织表达(GTEx)数据库88个正常组织和癌症基因组图谱(TCGA)数据库的379个肿瘤组织比较了33个与细胞焦亡相关的基因表达水平,确定了31个差异表达基因(DEG)(所有P<0.01)。其中,13个基因(PRKACA、GSDMB、SCAF11、PJVK、CASP9、NOD1、PLCG1、NLRP1、GSDME、ELANE、TIRAP、CASP4和GSDMD)被下调,而其他18个基因(GPX4、NLRP7,NLRP2,CASP3,CASP6,TNF,IL1B,IL18,CASP8,NLRP6,GSDMA,GSDMC,PYCARD,CASP5,AIM2,NOD2,NLRC4和NLRP3)在肿瘤组中富集。这些基因的RNA水平在图1A中以热图的形式呈现。为了进一步探索这些焦亡相关基因的相互作用,作者进行了蛋白质-蛋白质相互作用(PPI)分析,结果如图1B所示。PPI分析所需的最低交互分数设置为0.9(最高置信度),确定CASP1、PYCARD、NLRC4、NLRP1、CASP5、NLRP3、CASP8和AIM2是核心基因。其中,除CASP1外,其他基因均为正常组织与肿瘤组织之间的DEGs。包含所有焦亡相关基因的相关网络如图1C所示。
图1 33个焦亡相关基因的表达及相互作用
02
基于DEG的肿瘤分类
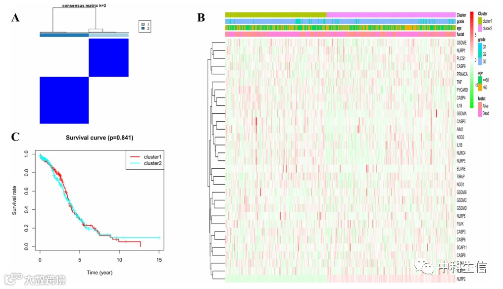
为了探索31种细胞焦亡相关DEG的表达与OC亚型之间的联系,对TCGA 队列中的所有379名OC患者进行了一致聚类分析。通过将聚类变量(k)从2增加到10,作者发现当k=2时,组内相关性最高,组间相关性较低,表明379名OC患者可以根据31个DEGs很好地分为两类(图2A)。基因表达谱和临床特征包括肿瘤分化程度(G1-G3)、年龄(≤60或>60岁)和生存状态(活着或死亡)在热图中呈现,但作者发现两组之间的临床特征几乎没有区别(图2B)。还比较了两个集群之间的总生存(OS)时间,但未发现明显差异(P=0.841,图2C)。
图2 基于焦亡相关DEG的肿瘤分类
03
TCGA队列中预后基因模型的建立
共有374个OC样本与具有完整生存信息的相应患者相匹配。单变量Cox回归分析用于生存相关基因的初步筛选。在7个基因(AIM2,PLCG1,ELANE,PJVK,CASP3,CASP6,和GSDMA),其满足的准则P<0.2被保留用于进一步的分析,以及它们之间,有3个基因(PLCG1、ElANE和GSDMA)与HRs>1的风险增加相关,而其他4个基因(AIM2,PJVK,CASP3,和CASP6)是HRs<1的保护性基因(图3A)。通过最小绝对收缩和选择算子(LASSO)Cox回归分析,根据最佳λ值构建了7个基因特征(图3B、C)。根据风险评分公式计算的中位数评分,374名患者被平均分为低风险和高风险亚组(3D)。主成分分析(PCA)显示,具有不同风险的患者被很好地分为两组(图3E)。与低风险组相比,高风险组患者的死亡人数更多,生存时间更短(图3F,在虚线的右侧)。在低风险组和高风险组之间检测到OS时间的显着差异(P<0.001,图3G)。应用时间依赖的受试者工作特征(ROC)分析来评估预后模型的敏感性和特异性,结果发现ROC曲线下面积(AUC)为1年为0.628,2年为0.662,并且3年为0.607(图3H)。
图3 在TCGA队列中构建风险特征
04
风险特征的外部验证
来自基因表达综合(GEO)队列( GSE140082 )的总共380名OC者被用作验证集。在进一步分析之前,基因表达数据通过“Scale”函数进行归一化。根据TCGA队列中的中位风险评分,GEO队列中的203名患者被归类为低风险组,而其他177名患者被归类为高危组(图4A)。PCA在两个亚组之间显示出令人满意的分离(图4B)。低风险亚组的患者(图4C,在虚线左侧)被发现比高风险亚组具有更长的生存时间和更低的死亡率。此外,Kaplan-Meier分析还表明低风险组和高风险组之间的生存率存在显着差异(P =0.014,图4D)。GEO队列的ROC曲线分析表明,构建的模型具有良好的预测功效(1年,2年和3年的AUC分别为0.766,0.655,0.584)。
图4 GEO队列中风险模型的验证
05
风险模型的独立预测价值
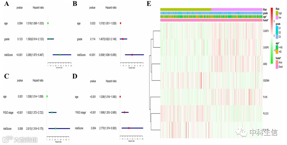
作者使用单变量和多变量Cox回归分析来评估源自基因特征模型的风险评分是否可以作为独立的预后因素。单变量Cox回归分析表明,风险评分是预测TCGA和GEO队列中生存率低的独立因素(HR:3.285,95%CI:1.973-5.467和HR:2.613,95%CI:1.319-5.175,图5A、C)。多变量分析还表明,在调整其他混杂因素后,风险评分是一个预后因素(HR=3.059,95%CI:1.836-5.095和HR:2.770,95%CI:1.374-5.583,5B、D)用于两个队列中的OC患者。此外,作者为TCGA队列生成了临床特征的热图((图5E)并发现患者的年龄和生存状况在低风险和高风险亚组之间呈不同分布(P<0.05)。
图5 风险评分的单变量和多变量 Cox 回归分析
06
基于风险模型的功能分析
为了进一步探讨按风险模型分类的亚组之间基因功能和途径的差异,我们利用“limma”R 包通过应用标准FDR<0.05和|log2FC|≥1来提取DEG。TCGA队列中低风险组和高风险组之间总共确定了115个DEG。其中,高危组有66个基因上调,其余49个基因下调。然后基于这些DEG进行基因本体(GO)富集分析和京都基因和基因组百科全书(KEGG)通路分析。结果表明,DEGs主要与免疫反应、趋化因子介导的信号通路和炎症细胞趋化性相关(图6A、B)。
图 6基于TCGA队列中两个风险组之间的DEG的功能分析
07
亚组间免疫活性比较
在功能分析的基础上,进一步比较了TCGA和GEO队列中16种类型免疫细胞的富集评分和13种免疫相关通路的活性,在TCGA和GEO队列中采用单样本基因集富集分析(ssGSEA)。在TCGA队列中(图7A),高危亚组的免疫细胞浸润水平普遍较低,尤其是CD8+T细胞、中性粒细胞、自然杀伤(NK) 细胞、T辅助(Th)细胞(Tfh、Th1和Th2细胞)、肿瘤-浸润性淋巴细胞(TIL)和调节性T(Treg)细胞,高于低风险亚组。除2型IFN应答通路外,其他12条免疫通路在高风险组中的活性低于TCGA队列中的低风险组(图7B)。在评估GEO队列中的免疫状态时,得出了类似的结论。此外,作者发现树突状细胞(DCs)、诱导树突状细胞(iDCs)和巨噬细胞富集,而与高风险组相比,低风险组的2型IFN反应被下调(图7C、D)。
图7 比较免疫细胞和免疫通路的ssGSEA评分
结论
总之,作者的研究表明,细胞焦亡与OC密切相关,因为正常组织和OC组织之间的大多数焦亡相关基因表达不同。此外,根据其基于7个细胞焦亡相关基因的风险特征生成的评分是预测TCGA和GEO队列中OS的独立风险因素。低风险组和高风险之间的DEG与肿瘤免疫相关。作者的研究为预测OC患者的预后提供了一种新的基因特征,并为未来研究焦亡相关基因与OC免疫之间的关系提供了重要基础。
好啦~今天的内容到这里就结束啦!感谢大家的支持!
生信服务联系小编
扫二维码
联系电话:13121367263

