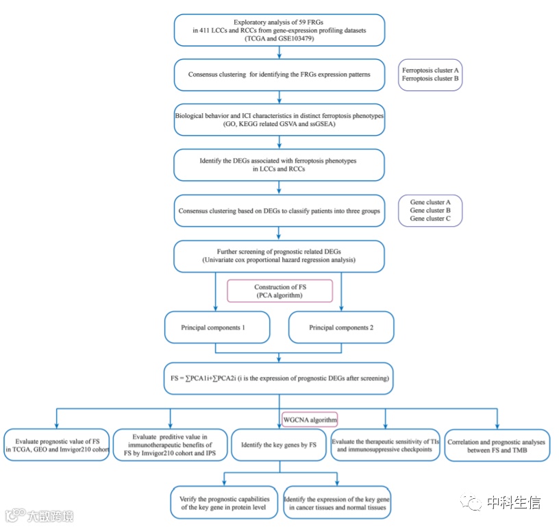
早!今天小编和大家分享一篇22年4月发表在Front Immunol杂志(IF:8.786)的文章《Identification and Validation in a Novel Quantification System of Ferroptosis Patterns for the Prediction of Prognosis and Immunotherapy Response in Left- and Right-Sided Colon Cancer》。在这篇文章中,作者不再对结肠癌整体进行研究,而是将结肠癌分为左结肠(LCC)和右结肠(RCC),基于59个铁死亡相关基因 (FRG) 综合评估了LCC 和 RCC样本的铁死亡模式,最后进行了加权基因共表达网络分析 (WGCNA) 以确定关键的 FRG。
背景&方法
结肠癌(colon cancer, CC)是一种常见的消化道恶性肿瘤,发病率仅次于胃癌和食管癌,死亡率高。根据结肠的解剖结构,CC 可分为左侧 CC (LCC) 或右侧 CC (RCC),了解 LCC 和 RCC 之间的细胞和分子生物学机制是推进肿瘤治疗的关键。
最近的研究表明,铁死亡在促进和抑制肿瘤方面发挥双重作用,并影响化学疗法、放射疗法和免疫疗法的疗效。然而,关于 LCC 和 RCC 铁死亡相关亚型特征的数据仍然很少。
方法
1. 本研究共包含来自TCGA-COAD的 473 个样本和来自 GEO ( GSE103479 )的156个样本。所有患者必须有完整的随访信息和 RNA-seq 数据。生存信息不完整的患者被排除在后续分析之外。筛选后,444 个样本被纳入研究,包括 322 个 TCGA 样本和 122 个 GEO 样本。
2. 基于59个铁死亡相关基因(FRG)对样本进行无监督聚类,对各簇样本进行GSVA分析。
3.ssGSEA评估各簇样本的免疫浸润细胞比例,并分析了铁死亡亚型之间 ICI 的差异。
4.识别铁死亡亚型间的差异基因,并对差异基因进行GO和KEGG富集分析。
5.基于亚型间的差异基因,识别其中与预后相关的基因,构建铁死亡评分(FS),得到预后相关的高 FS 组和低 FS 组(分别为 HSG 和 LSG)。
6. 分析了靶向抑制剂 (TI) 疗法和免疫疗法对 HSG 和 LSG 治疗敏感性的差异。
7.为了确定 LCC 和 RCC 中与铁死亡相关的关键预后基因,基于 DEG 和 FS 的交集进行了加权基因共表达网络分析(WGCNA)。
研究结果
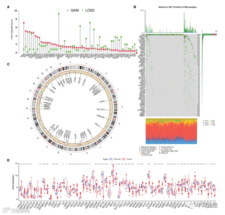
左结肠癌和右结肠癌铁死亡相关基因的遗传变异
突变分析表明FRG 在 LCC 和 RCC 中普遍存在 CNV 改变,并且大多数集中在拷贝数的缺失,而近一半的 FRG 具有更宽的 CNV 扩增频率。此外,FRGs在正常组织和癌组织中的表达存在高度异质性。
初次聚类:铁死亡亚型具有独特的免疫浸润特征和生物学行为
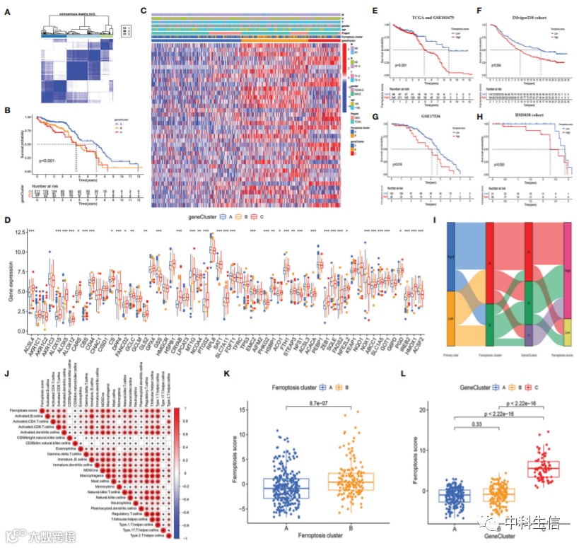
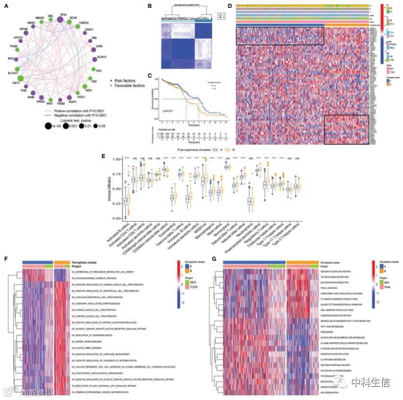
对FRG进行了单变量 COX 和相关分析。结果显示,27 个 FRG 影响 LCC 和 RCC 的预后,具有相同预后影响的FRG之间存在显著正相关。根据不同的 FRG 表达模式对患者进行聚类分析,确定了2种与铁死亡相关的表型,它们被定义为铁死亡簇A和B。预后分析表明,与铁死亡簇B相比,铁死亡簇A的预后更好。之后,分析了不同铁死亡表型的免疫细胞浸润特征,为了探索铁死亡簇之间生物学行为的差异,进行了GSVA分析。
二次聚类:铁死亡表型相关的差异表达基因聚类患者更稳定,并量化铁死亡模式以更好地预测预后
使用 R 包“Limma”获得了在两簇之间获得8,087 个与铁死亡表型相关的 DEG。鉴于 LCC 和 RCC 之间的明显差异,我们分析了 LCC 和 RCC 中的 DEG。经过交集分析,得到了508个重叠的DEGs。进一步,基于 508 个重叠的 DEG 进行了无监督聚类分析,并将患者分为三个与铁死亡表型相关的 DEG 簇(基因簇 A-C)。其中,基因簇 A 中的患者预后最好。
死亡评分对多个独立队列的预后具有令人满意且一致的预测能力
使用 PCA 来量化 LCC 和 RCC 中的铁死亡模式,并将结果定义为 FS。通过 R 包“maxstat”获得最佳截止值后,将来自 TCGA 和GSE103479队列的所有患者分配到 HSG 和 LSG。与 HSG 中的患者相比,LSG 中的患者显示出更好的预后。 之后,计算了Imvigor210 队列、GSE17536队列和 BMS038 队列中的FS并进行了预后分析,LSG 患者的预后明显好于 HSG 患者。
铁死亡评分与肿瘤突变负荷和基因组不稳定性有显著关联
对 HSG 和 LSG 中的体细胞突变进行了一系列分析。免疫检查点抑制剂抗 PD-1分析显示分子亚型之间存在显著的 FS 差异,MSI-H 亚型的中位 FS 显著高于其他两种亚型。
铁死亡评分与肿瘤突变负荷的协同作用进一步完善预后预测
对 TMB 进行了预后分析,发现高 TMB 组和低 TMB 组患者的预后存在显著差异。考虑到 TMB 和 FS 对预后的协同作用,进行了分层预后分析,发现同时具有低 FS 和低 TMB 的患者显示出很大的生存优势, 这些数据表明 FS 可能是一个潜在的预后指标,与 TMB 的结合可以进一步完善对患者的预后预测。
铁死亡评分在预测免疫治疗效果方面具有巨大潜力
为了评估 FS 在预测 CC 临床疗效中的价值,分析了各组间 TI 敏感性的差异。还分析了各组间免疫检查点分析的表达,并通过IPS预测了免疫疗效。
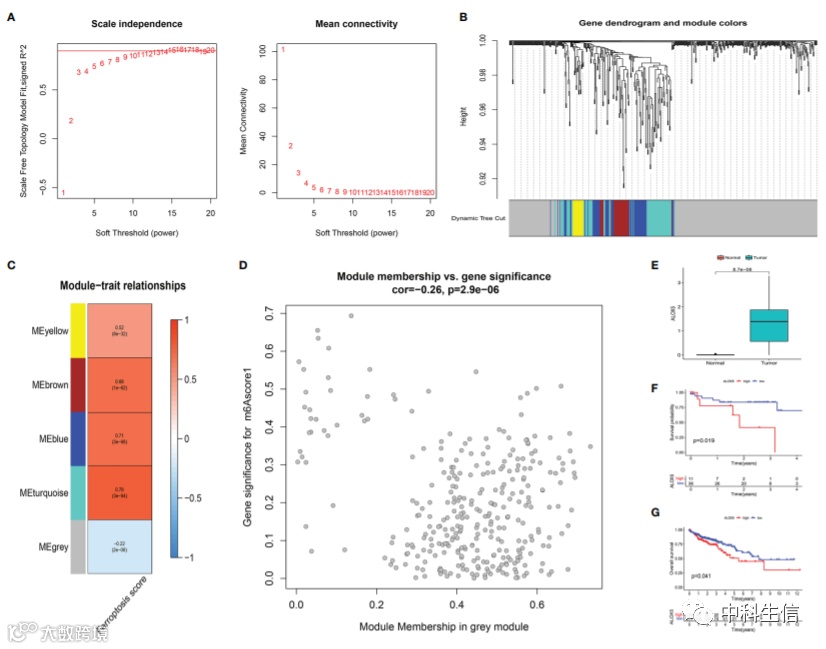
基于铁死亡评分确定 ALOX5 为预后关键基因
为了进一步分析关键基因,通过使用 WGCNA 构建基因共表达网络来识别与 FS 相关性最高的模块(负相关),即灰色模块。将灰色模块的基因与文献中收集的59个FRGs杂交,最终得到ALOX5。在蛋白水平,发现ALOX5在癌组织中的表达明显高于正常组织,同时,ALOX5在蛋白水平和RNA水平高表达的患者均与不良预后相关。
中科生信

