点击蓝字
关注我们
哈喽,大家早上好!今天小编和大家分享一篇22年3月发表在Frontiers in Immunology杂志(IF: 8.786)的文章《Multi-Omics Analysis Reveals Aberrant Gut-Metabolome-Immune Network in Schizophrenia》。精神分裂症(Schizophrenia,SCZ)与几种免疫功能障碍有关,包括促炎细胞因子水平升高。已经发现微生物及其代谢物调节免疫系统,并且精神分裂症患者的肠道微生物群被显著扰乱。在这篇文章中,为了系统地研究精神分裂症患者异常的肠道-代谢组-免疫网络,作者采用多组学策略对SCZ患者和健康对照者的肠道微生物群、血清代谢组和血清炎症细胞因子进行了综合分析。鉴定了7种与细胞因子和肠道微生物群多样性显著相关的血清代谢物。揭示了微生物来源的代谢物调节炎症细胞因子的机制,并从微生物免疫系统的角度对未来精神障碍的诊断和治疗提供了见解。
背景和材料
精神分裂症(Schizophrenia,SCZ)患者表现出免疫激活状态,促炎细胞因子显著升高,炎症可能是诱发精神分裂症并加重其症状的危险因素。肠道微生物群在神经免疫系统的早期发育中起着关键作用,生命早期肠道微生物群特征的变化可能导致免疫疾病,最近的研究表明,SCZ患者微生物群多样性被显著改变,肠道微生物的组成和功能被显著扰乱。此外,微生物群可以塑造肠道微生态系统,并通过产生参与信号和免疫系统调节的代谢物来影响宿主生理过程。并且,有研究指出SCZ涉及多种生物学异常途径,包括SCZ受试者血清中许多失调的化合物具有微生物来源,SCZ中一些具有神经保护和抗氧化炎症作用的代谢物,如花生四烯酸、油酸和α-亚麻酸显著减少等。因此作者提出代谢物在调节SCZ肠道微生物和免疫系统之间的关系中起着非常重要的作用。
方法
1.样本包括:63个SCZ样本来自于病程小于6年,入组前6个月内服用抗精神病药物不超过1周的SCZ患者。57个正常样本(healthy controls,HCs)取自无任何传染性疾病、自身免疫性疾病、胃肠道疾病、其他严重或不稳定的内科疾病、与其他精神疾病(包括酒精和物质使用障碍)共病的受试者。将群组样本随机分为训练集(70%)和测试集(30%)。
验证集样本包括:23名SCZ患者和23正常受试者。
2.提取患者的血清样品进行非靶向LC-MS/MS分析或多重细胞因子分析。
3.通过构建共表达网络探索SCZ患者血清代谢组的组成特征
3.通过构建共丰度网络探索SCZ患者肠道微生物的变化
4.通过随机森林交叉验证构建基于肠道微生物群相关代谢物的SCZ诊断模型
结果
1.SCZ的代谢被扰乱
为了更深入地了解SCZ患者血清代谢组的组成特征,通过非靶向LC-MS检测血清样品中的代谢组谱发现,SCZ中近19%的特征被显著改变,表明病理条件下患者的代谢紊乱。通过注释和检索,133种宿主来源或细菌来源的代谢物特征在SCZ存在显著差异。通过构建共表达网络探索133种差异丰度(DA)代谢物的潜在生物模式。值得注意的是,在SCZ患者中减少的五种代谢型(M10、11、13、14、15)与病程呈负相关。
图1
2.SCZ微生物群落组成的共丰度群变化
考虑到SCZ的各种血清代谢物可能来自肠道细菌,作者研究了SCZ患者肠道微生物的变化。通过构建共丰度网络(图2A),识别SCZ和HC间显著不同的重要共丰度组(co-abundance groups,CAGs)包含2-7个mOTUs。其中,与HCs相比,SCZ患者的CAG1、CAG2和CAG12显著降低(图2B)。
图2
3.多组学分析揭示了SCZ肠道微生物群、血清代谢物和炎症细胞因子之间的联系
为了明确肠道微生物和血清代谢物是否可以作为相互作用或双向调节的结果而共同变化。作者评估了所有受试者的代谢型和CAG之间相关性,筛选出9个CAG和Shannon指数与15个代谢型显著相关。进一步地,通过线性回归发现133种DA代谢物中的36种与Shannon多样性显著相关(图3C)
图3
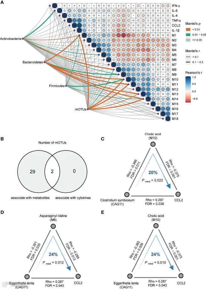
相应的,对SCZ和HC之间的DA细菌门进行Mantel试验,以鉴定该类细菌相关的代谢型。值得注意的是,所有三个门和总mOTUs与M 1、10和14显著相关,它们主要是脂肪酰基、甘油磷脂和二羧酸(图4A)。拟杆菌门和总mOTU与代谢物的相关趋势更为相似,表明拟杆菌门在调节代谢中可能比其他细菌起着更重要的作用。此外,作者发现肠道细菌与血清代谢物的相关性明显高于与血清细胞因子的相关性。除了CAG11和CCL2之间的显著正相关(图3B),研究没有发现任何CAG与这六种细胞因子直接相关。相反,血清代谢物与炎症标记物水平显著相关。此外,富含SCZ的代谢型与促炎细胞因子正相关,而富含HC的代谢型与促炎细胞因子负相关(图3A).
在与代谢物或细胞因子相关的31个mOTUs中,CAG11中的两个mOTUs与代谢物和细胞因子都相关(图4B).为了进一步评估代谢物在调节微生物对细胞因子的影响中的作用,作者进行了directional mediation分析,发现了三个mediation linkages。包括:Clostridium symbiosum可能有助于通过降低血清胆酸水平来增加CCL2水平(图4C),以及Eggerthella lenta可能通过影响血清中胆酸和天冬酰胺-缬氨酸的水平而导致CCL2水平升高(图4D,E )。总之,肠道菌群失调可能通过与宿主代谢物相互作用来改变炎症细胞因子。
图4
4.基于肠道微生物群相关代谢物的SCZ诊断
为了提高诊断效率,作者结合了50种抗体和133种血清代谢物来构建疾病诊断模型。在训练集内通过随机森林交叉验证筛选出7种血清代谢物,且这7种血清代谢物构成的诊断模型能够准确诊断训练集和测试集患者的(图5A、B )。在诊断模型包含的区别特征中,胆酸的影响最大(图5C)。在SCZ组中,模型中的所有代谢物都显著减少。此外,除了4,8-二甲基壬酰肉毒碱,其他六种代谢物显示出与Shannon指数显著负相关。总的来说,血清代谢物显示出比肠道细菌更好的诊断SCZ的潜力,尤其是肠道微生物来源的代谢物。
图5
结论
综上所述,作者发现SCZ患者的血清代谢物谱、肠道微生物群和异常的血液细胞因子水平与HCs患者有显著差异。代谢类型与肠道微生物CAG和炎症细胞因子之间显著相关,肠道微生物群可能通过调节宿主代谢过程来影响免疫反应。
添加微信获取相关文献

