早!今天小编和大家分享一篇22年3月发表在Front Immunol杂志(8.786)的文章《Identification of Immune-Related Gene Signature and Prediction of CeRNA Network in Active Ulcerative Colitis》,文章筛选了活动性溃疡性结肠炎免疫相关基因并构建了ceRNA网络,下面我们就一起来看看吧!
背景&方法
背景
溃疡性结肠炎(UC)是一种肠粘膜炎症性疾病,其发病率在世界范围内稳步上升。肠道免疫功能障碍已被确定为溃疡性结肠炎发病机制中的核心事件。然而,调节功能失调的免疫细胞和炎症表型的潜在机制仍有待充分阐明。
方法
1.数据来源:GSE16879,GSE75214,GSE48958,GSE87473作为训练集,GSE92415作为验证集。
2.RRA分析统计变化的基因,limma包筛选差异表达的基因。
3.GSEA分析,GO和KEGG富集分析。
4.利用CIBERSORT对样本进行免疫浸润分析。
5.WGCNA筛选与UC最相关的模块基因。
6.构建PPI网络筛选hub基因。
7.利用TISIDB分析hub基因与免疫细胞、免疫抑制和免疫刺激因子的相关性。
8.动物实验验证基因表达及药物疗效。
9.构建lncRNA-miRNA-mRNA调控网络。
研究结果
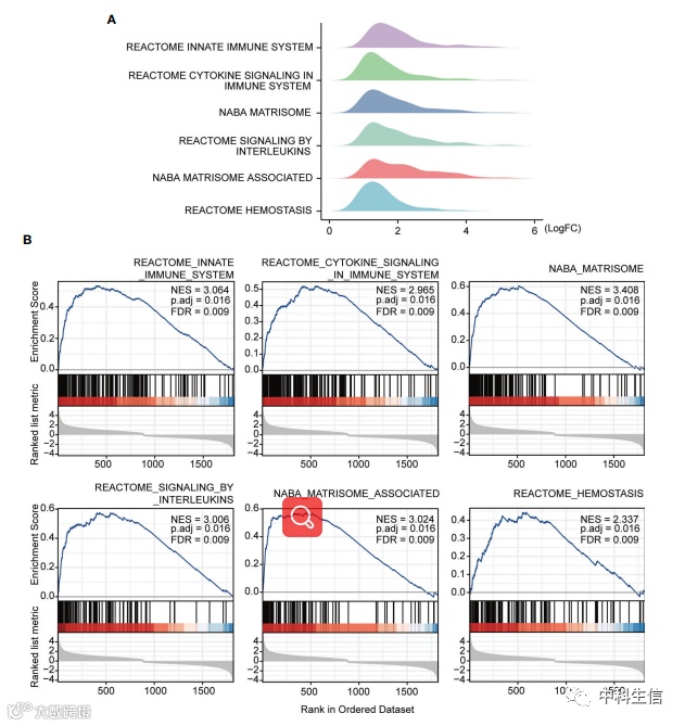
GSEA揭示了先天免疫系统的参与
对四个训练集基因集样本进行归一化处理后,进行RRA分析,并对得到的基因进行GSEA分析,结果表明基因主要在先天免疫富集。
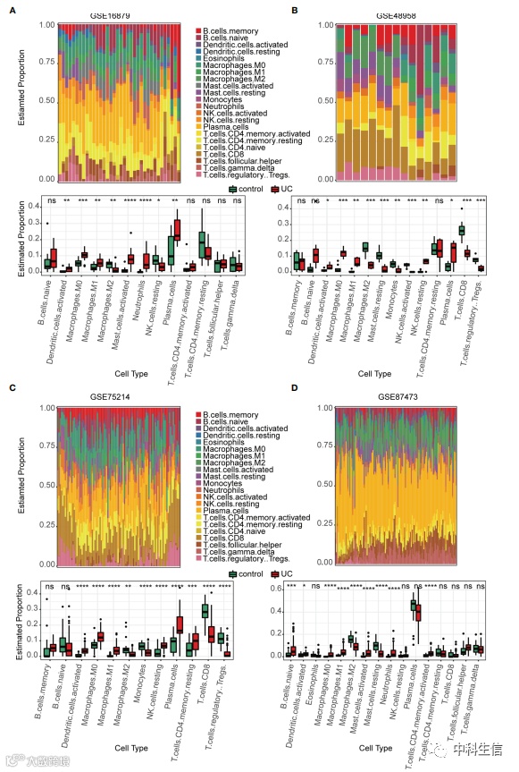
训练 GEO 数据集的免疫景观
使用 CIBERSORT 算法在训练数据集中探索了免疫环境。结果显示,在所有训练数据集中,活性UC组织被较高比例的活化DC和巨噬细胞(M0和M1)和较低比例的M2巨噬细胞浸润(FDR<0.05),而其他免疫细胞表现出异质性。
DEG 鉴定和功能富集分析
在四个数据集中分别得到1072,431,490和303个DEGs,RRA分析整合了四个队列,揭示了64个上调和46个下调DEGs。对DEGs进行GO和KEGG富集分析。
共表达模块和功能富集分析
在GSE87473数据集中,采用WGCNA来构建和分析活动性UC相关网络,得到红色模块的基因与活动性UC最相关,并对红色模块内基因进行GO和KEGG富集分析,富集得到通路与免疫相关。
PPI 网络建设和关键 TF 识别
对DEGs和WGCNA取交集共得到55个差异表达的关键基因,对基因构建PPI网络,MCODE和MCC插件得到8个hub基因。在验证集中对hub基因进行验证。iRegulon插件预测了8个基因的TF,除TIMP1和MMP3外,6个基因受NF-κB1调控。
中心基因相关性分析
在验证集中分析hub基因的表达相关性,以及hub基因与免疫细胞、免疫抑制和免疫刺激因子的相关性。
NF-κB活性的抑制可抑制hub基因的表达,缓解结肠炎
DSS诱导的小鼠结肠炎模型,研究表明AGP及其衍生物可以通过抑制NF-κB信号传导来改善活性UC症状并促进屏障完整性。
CeRNA网络构建
TargetScan、miRDB,microT,miRWalk数据库用来预测miRNA,StarBase数据库用来预测miRNA对应的lncRNA。
2022/10
微信:中科生信

