早上好,今天分享一篇2022年7月发表在Front Aging Neurosci(IF=5.702)的文章,Hub Genes, Diagnostic Model, and Predicted Drugs Related to Iron Metabolism in Alzheimer's Disease(PMID: 35875800),作者通过通过生物信息学方法,获得了联合铁代谢和AD的九个hub基因。。该研究方法同样适用于其他非肿瘤或肿瘤的研究,有相关需求的老师欢迎联系我们。
背景&方法
背景:
阿尔茨海默病(AD)是痴呆症最常见的形式,是一种与衰老相关的神经退行性疾病。铁代谢异常已在患有AD的患者和小鼠模型中得到证实。
方法:
1、DEG的识别;
2、WGCNA共表达网络的构建;
3、铁代谢相关的Hub基因;
4、Hub基因的功能富集分析;
5、Hub基因的GSEA分析;
6、诊断模型的构建和验证;
7、免疫浸润和免疫相关因素的相关性分析;
8、DrugBank药物预测。
结果
鉴定与AD和铁代谢相关的Hub基因
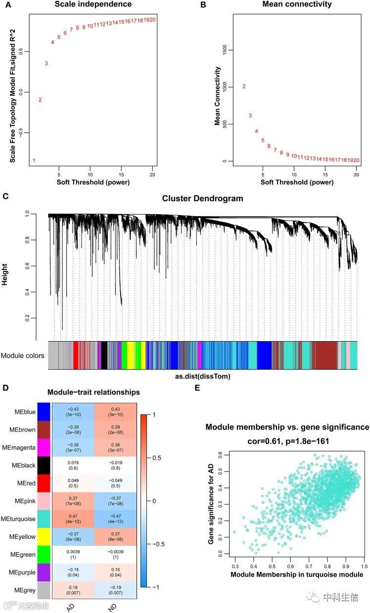
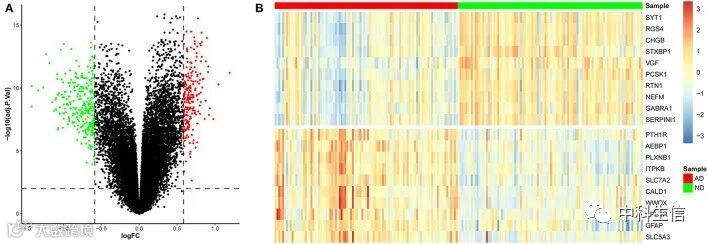
从GSE132903中鉴定了481个差异表达基因(图2A),并绘制了前20个差异表达基因的热图(图2B)。去除异常样本并过滤基因后,GSE132903中5000个基因和195个样本用于构建加权基因共表达网络(图3A、B) ,获得了11个共表达模块(图3C)。选择相关系数绝对值最大的MEturquoise模块进行进一步分析。最终获得了9个与铁代谢和AD相关的hub基因(图4A)。TSPO和PLOD1在AD中高表达,其他7个基因在在AD中低表达(图5)。
图2
图3
图4
图5
hub基因富集的生物过程和途径
GO分析显示,9个基因中有6个参与了自噬以及铁代谢相关的生物学过程(图4B)。GSEA表明它们参与几种神经退行性疾病和神经相关通路(图6)。
图6
诊断模型的构建和血液验证
使用逐步回归分析结果表明,由ATP6V1D、ATP6V1G2、FBXO34和TSPO构建的预测模型具有良好的诊断性能,AUC为0.8973(图7A)。然后在血液样本GSE63061和GSE85426中进一步验证该模型,AUC分别为0.7277和0.7189(图7B,C)。
图7
免疫浸润和免疫相关因素
通过CIBERSORT算法估计了AD样本和ND 样本中22个免疫细胞的比例(图8A)。比较了AD和ND样本的免疫细胞浸润(图8B)。分析了hub基因与免疫浸润(图9A)、免疫抑制剂、免疫刺激剂和趋化因子(图9B-D)的关系。
图8
图9
DrugBank药物预测
根据DrugBank数据库中的药物和靶点信息,确定了针对9个hub基因的8种药物(图10)。
图10

