摘要
Abstract
早上好,今天小编分享一篇2022年8月发表在Front. Immunol(IF=8.786)的文章,作者主要研究成纤维细胞 (CAF) 在泛癌水平上基因改变、临床特征、预后价值和免疫细胞浸润的关联。
背景&方法
背景:癌症相关成纤维细胞 (CAF) 作为影响肿瘤行为的基质成分在 TME 中发挥重要作用。通过产生生长因子和细胞因子,重塑ECM,促进血管生成,这些细胞促进了恶性细胞的侵袭和迁移,还可能导致治疗耐药性和肿瘤复发。CAF 通常来源于局部常驻成纤维细胞,这些成纤维细胞在伤口愈合和肿瘤发展期间经历肌成纤维细胞分化。其他细胞类型(如成熟脂肪细胞、内皮细胞和间充质干细胞)转化为 CAF,进而阐述表型异质性和功能多样性。
方法:
1、从 UCSC Xena下载33 种类型的癌症的数据;
2、癌症相关成纤维细胞评分的临床相关性和预后分析;
3、R 包“GSVA”用于执行基因集变异分析 (GSVA) 富集;
4、肿瘤微环境和免疫浸润分析;
5、癌症相关成纤维细胞亚型的共识聚类
免疫表型评分分析。
结果
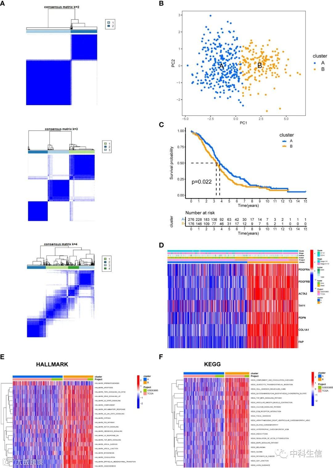
采用了七种经典的 CAF 分子标记,包括血小板衍生生长因子受体 α (PDGFRA)、血小板衍生生长因子受体-β (PDGFRB) 、α-平滑肌肌动蛋白 (ACTA2、α-SMA)、thy-1 细胞表面抗原 (THY1)、podoplanin (PDPN)、成纤维细胞活化蛋白 (FAP)和胶原蛋白 1A1 (COL1A1)进行拷贝数分析。这些 CAF 标志物的 SNV 频率为 100%(850 个肿瘤中的 850 个)。其中,PDGFRA 在 CAF 标记中具有最高的突变率 (34%)。在皮肤皮肤黑色素瘤 (SKCM) 中,COL1A1 突变最为普遍(71%)。
癌症相关成纤维细胞评分的表达水平和预后意义
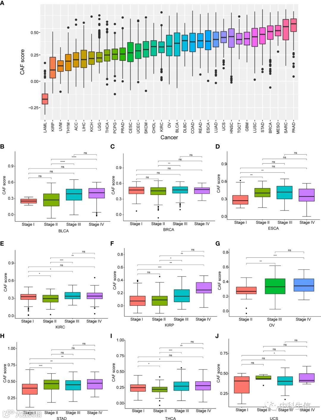
33 种肿瘤类型的 CAF 评分比较显示,胰腺腺癌 (PAAD) 的 CAF 评分最高,而急性髓性白血病 (LAML) 的评分最低。检查了 CAF 评分与肿瘤分期的相关性,发现 CAF 评分与 9 种癌症类型的肿瘤分期之间存在显着相关性。
为了评估 CAF 评分在各种肿瘤类型中的预后价值,我们进行了 Kaplan-Meier 分析。我们观察到高 CAF 评分与 21 种肿瘤类型的较差 OS 相关。
癌症相关成纤维细胞评分的功能富集分析
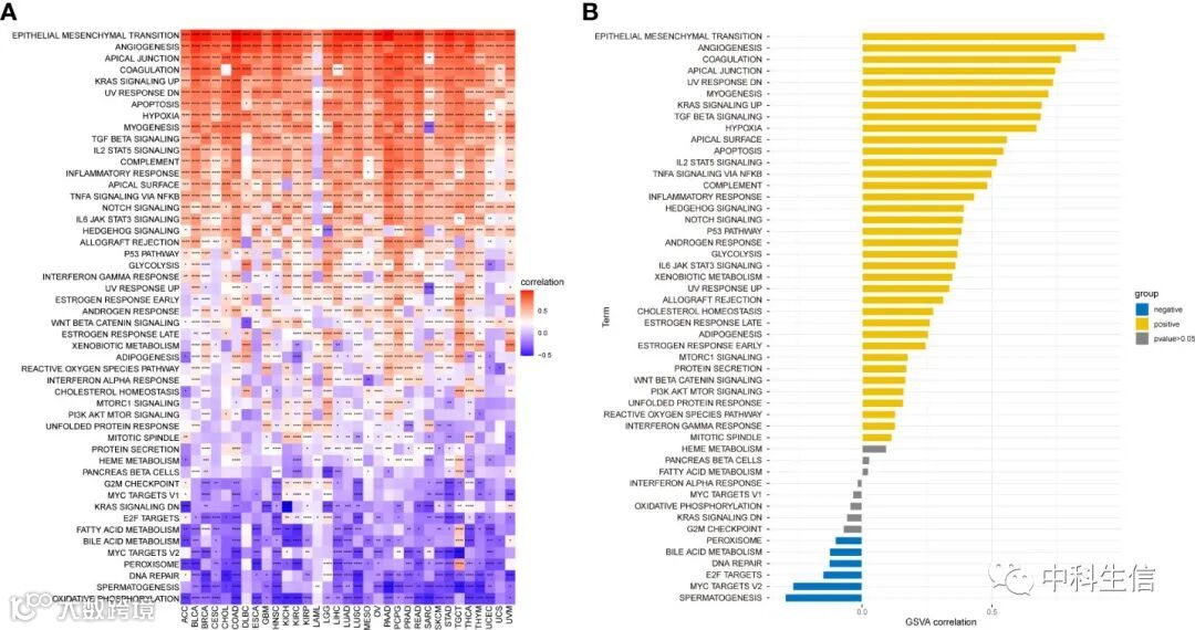
使用GSVA进行分析以确定 CAF 环境中的通路如何参与泛癌,结果表明,CAF 评分与上皮间质转化、TGF-β 信号传导、IL2-STAT 信号传导、缺氧、炎症反应和 IL6-JAK-STAT3 信号传导等途径呈正相关。
癌症相关成纤维细胞评分与肿瘤微环境的关联
研究了 CAF 评分和 TME 之间的关系,发现在所有 33 种肿瘤类型中 CAF 评分和 stromalScores 之间存在显着的正相关,表明使用 CAF 标记计算的 CAF 评分可能会影响基质细胞浸润并有助于基质功能。
上皮性卵巢癌队列中癌症相关成纤维细胞亚型的鉴定
为了确定 CAF 分子亚型在肿瘤发生中的特征,我们对来自两个符合条件的 EOC 队列的 480 名患者进行了进一步分析。生存分析表明,这些标志物的高表达对应于 EOC 患者的不良预后。
随后根据七个 CAF进行聚类,分成2类。aplan-Meier 分析显示,A 组患者的 OS 比 B 组患者长。此外,进行 GSVA 富集分析以检查亚型之间的功能和生物学差异,发现簇B富含免疫相关通路,如补体和凝血级联、白细胞跨内皮迁移和趋化因子信号通路,而簇A主要与错配修复和核苷酸切除修复有关。
癌症相关成纤维细胞亚型中肿瘤微环境细胞浸润的特征
探讨了两种亚型中 TME 浸润细胞的组成,簇 A 中记忆 B 细胞、T 滤泡辅助细胞、调节性 T 细胞 (Tregs)、活化自然杀伤 (NK) 细胞和活化树突细胞 (DC) 的浸润显着高于簇 B,而浸润组 A 中的记忆静息 CD4 T 细胞、M2 巨噬细胞和中性粒细胞的数量显着低于组 B。
基于预后差异表达基因的基因亚型鉴定
使用CAF 亚型相关的 DEG,进行单因素cox分析,使用PCA的PC1和PC2进行构建风险分数。生存分析簇 B 的患者的 OS 比具有簇 A 的患者更差。
扫描二维码 联系我们
中科生信

