摘要
Abstract
早上好,今天小编分享一篇2022年10月发表在Frontiers in Oncology(IF=5.738)的文章,本文旨在利用综合生物信息学工具分析GEO数据集,并在患者样本中识别与癌症相关的生物标志物。。
背景&方法
背景:宫颈癌是一种常见的妇科疾病,危害着女性的健康,但宫颈癌诊断和治疗缺乏有效的生物标志物。
方法:
1、GEO数据集识别差异基因并富集;
2、WGCNA识别模块基因;
3、与泛素化相关基因取交集并构建PPI网络,富集分析;
4、自噬相关基因与泛素化相关差异基因取交集得到TRIM8关键基因;
5、肿瘤突变负荷、spearman相关性、免疫组化、细胞实验等验证TRIM8作为宫颈癌生物标志物的可行性。
结果
识别差异基因及功能富集分析
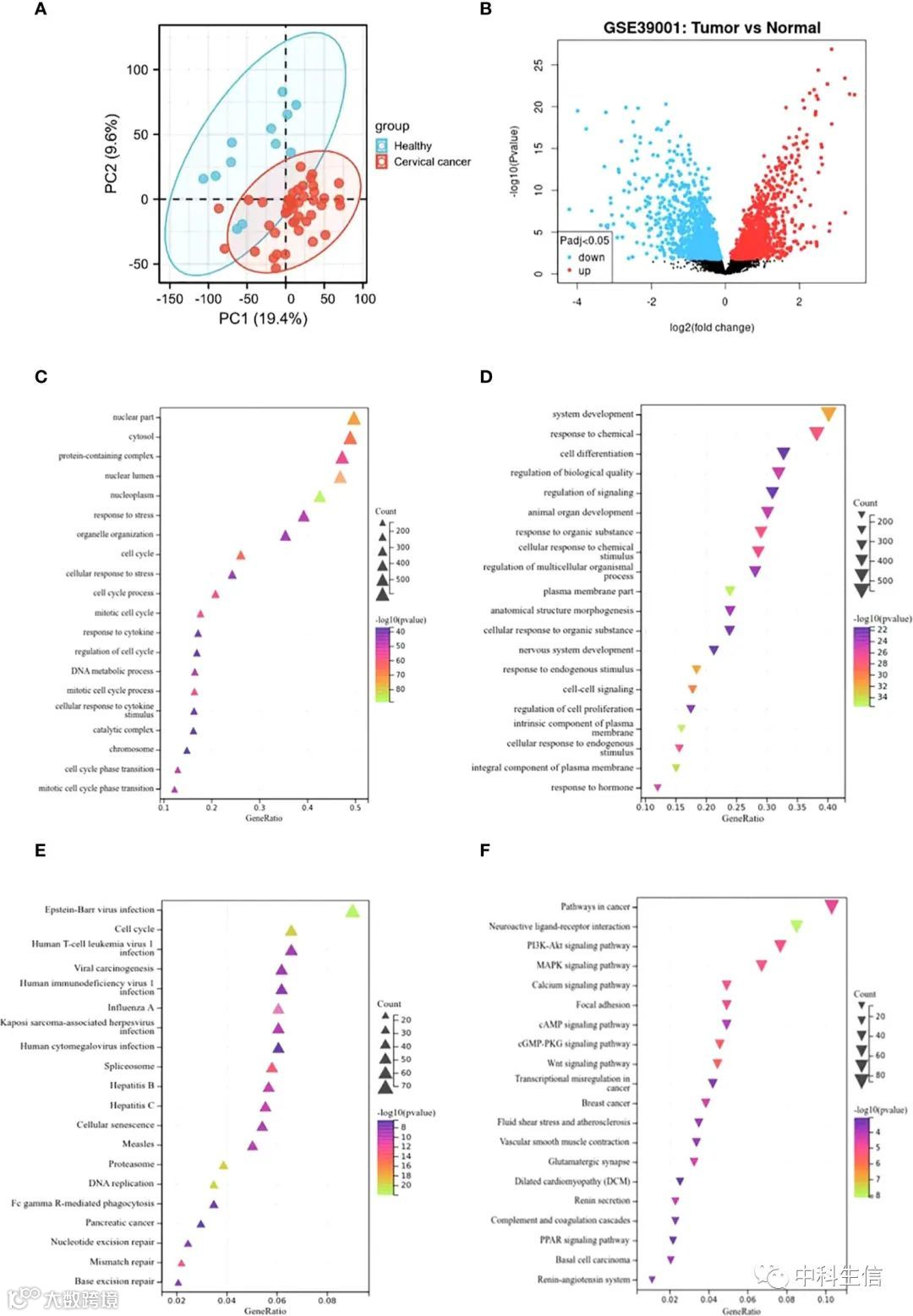
利用主成分分析确定两组样本分类明显(图1A)。利用GEO2R在线工具分析GSE39001中12个正常宫颈组织与43个原发性宫颈肿瘤组织间识别差异基因,最终共鉴定出2859个DEGs,其中1538个上调,1321个下调(图1B)。之后进行GO和KEGG富集分析。GO富集结果显示,上调的DEGs主要与细胞核的生物过程相关(图1C),而下调的DEGs主要与肿瘤相关的生物过程相关(图1D)。KEGG富集结果显示,上调的DEGs主要与细胞周期和病毒感染相关(图1E),而下调的DEGs主要与肿瘤进展相关的信号通路相关(图1F)。
WGCNA分析
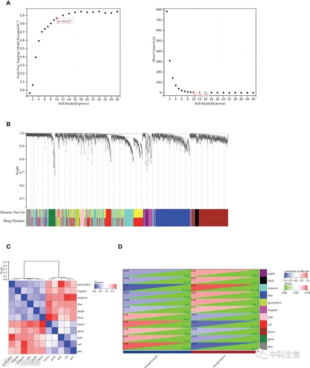
基于上述DEGs构建WGCNA共表达网络。如图2A所示,软阈值β=10,构建无标度网络。所有的DEG被分成10个不同基因的共表达模块,并以不同的颜色显示(图2B)。图2C绘制了具体模块的特征向量聚类。根据模块特征基因与临床特征的相关性,收集与宫颈癌最相关的前两个模块进行进一步分析(图2D)。
构建PPI网络及差异表达泛素化相关基因分析
泛素-蛋白酶体通路通过参与调控多种细胞生物学过程,影响恶性肿瘤的发生发展。该通路分子机制的研究近年来在国内外具有广阔的发展前景。目前,泛素-蛋白酶体通路在宫颈癌中的作用研究尚处于起步阶段。在此基础上,作者将top2模块基因与泛素化相关基因取交,如维恩图所示,共识别出45个基因(图3A)。为了确定差异表达的泛素化相关基因之间的相互作用,利用Cytoscape软件进行PPI网络分析,发现了44个泛素化相关基因之间存在相互作用(图3B)。随后,作者对这些基因的表达相关性进行分析,以证明GSE39001数据集中44个差异表达的泛素化相关基因之间的关系(图3C)。为确定其潜在的生物学功能,进行GO和KEGG富集分析,GO富集结果主要与小蛋白偶联或去除、蛋白酶体蛋白分解过程、蛋白酶体介导的泛素依赖蛋白分解过程(生物学过程)、泛素连接酶复合体、cullin-RING泛素连接酶复合体、核泛素连接酶复合体(细胞成分)、泛素样蛋白转移酶活性、泛素-蛋白转移酶活性、泛素样蛋白连接酶结合(分子功能)相关。KEGG富集分析证实了这些基因参与了人t细胞白血病病毒1的感染、细胞周期和泛素介导的蛋白水解(图3D, E)。
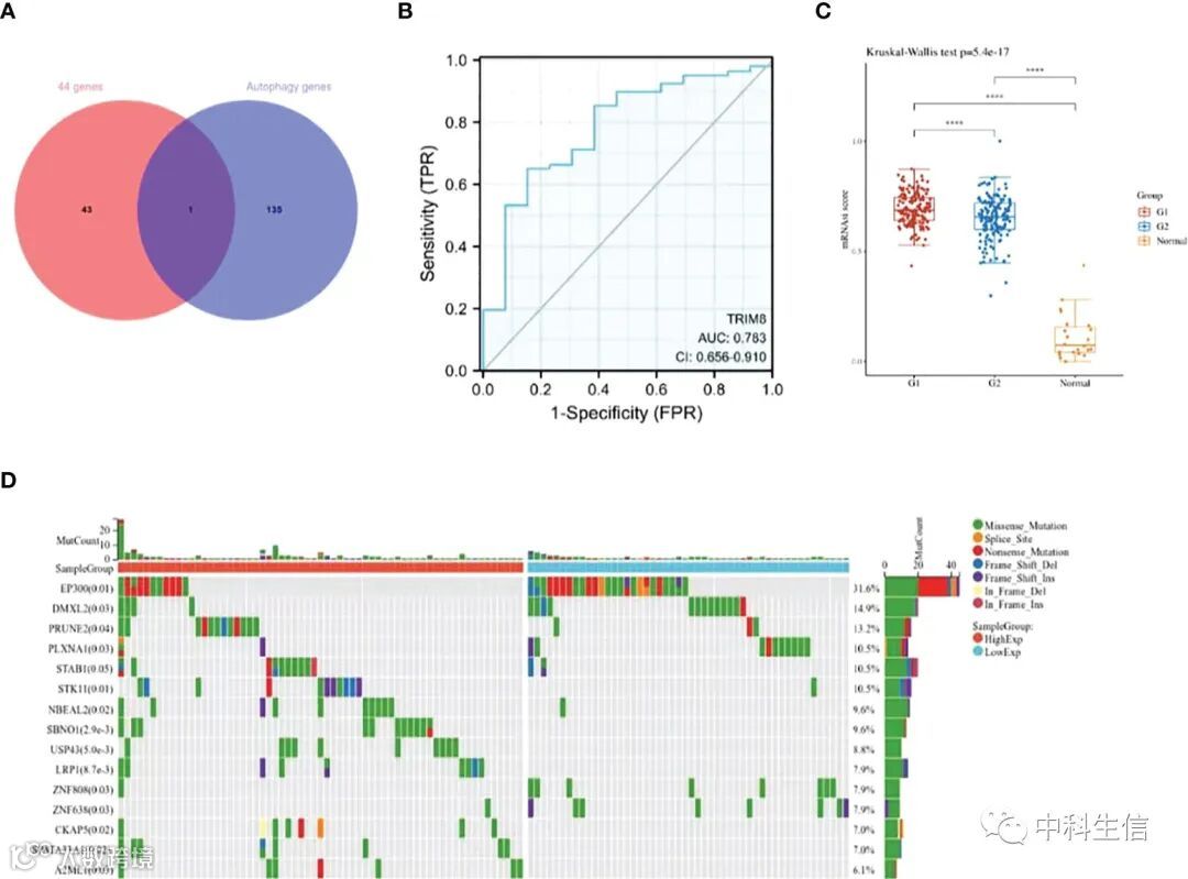
识别关键基因TRIM8
尽管自噬在宫颈癌发生发展中的作用已被证实,但其具体机制还有待进一步研究。因此,作者将差异表达泛素化相关基因和自噬相关基因取交集,得到了一个关键基因TRIM8(图4A)。利用ROC曲线验证TRIM8在TCGA-CESC队列中的预后能力。图4B显示TRIM8具有较高的敏感性和特异性,可作为宫颈癌预后的候选生物标志物。此外,CSCs评分证明TRIM8高表达组较正常对照组具有更好的癌症干细胞特性(图4C)。基因突变图谱显示,TRIM8高表达组中EP300、PRUNE2、STAB1、STK11、SBNO1基因发生显著突变,而TRIM8低表达组中EP300、DMXL2、PLXNA1、ZNF808、ZNF638基因发生显著突变(图4D)。
TRIM8相关基因分析
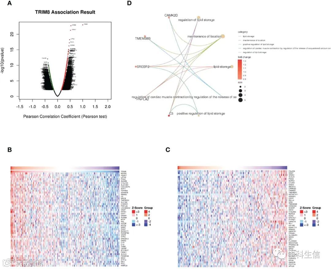
利用LinkedOmics数据库对宫颈癌中TRIM8相关基因进行评价。从图5A的火山图中可以看出,正相关基因集中右侧(正值),负相关基因集中在左侧(负值)。根据Spearman检验,对top50个正、负相关基因进行鉴定和分析,如热图所示(图5B、C)。然后分别选取top20个正、负相关基因进行GO富集分析,验证了最重要的GO term富集在脂质储存、位置维持、正调控脂质储存、通过调节隔离钙离子和脂质储存的释放调节来调节心肌收缩(图5D)。
TRIM8表达与预后价值验证
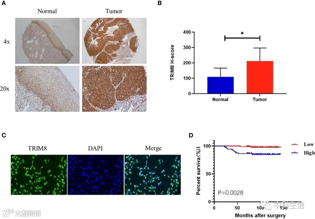
免疫组化染色检测176例宫颈癌组织及正常组织中TRIM8的表达,证实宫颈癌组织中TRIM8的表达高于正常组织,细胞质和细胞核中均有TRIM8的表达(图6A, B),免疫荧光显示细胞核中TRIM8的表达高于细胞质(图6C)。采用中位数法将宫颈癌组织中TRIM8免疫组化评分分为高分组和低分组。176例宫颈癌组织中,TRIM8高表达88例,低表达88例。采用χ2检验分析TRIM8与宫颈癌临床病理特征的关系,显示TRIM8偏高与FIGO分期、肿瘤大小、淋巴结转移密切相关。与其他临床病理因素不相关(表1)。利用KM分析发现TRIM8表达与患者总生存的关系,证实TRIM8高表达的宫颈癌总生存期较短,而TRIM8低表达的患者总生存率较长(图6D)。因此,作者验证了宫颈癌预后与FIGO分期、浸润深度、淋巴结转移、术后辅助治疗和TRIM8表达之间的相关性。多因素Cox回归分析发现,淋巴结转移和TRIM8表达是影响宫颈癌生存的独立预后因素(表2)。
TRIM8与宫颈癌发生和发展的关系
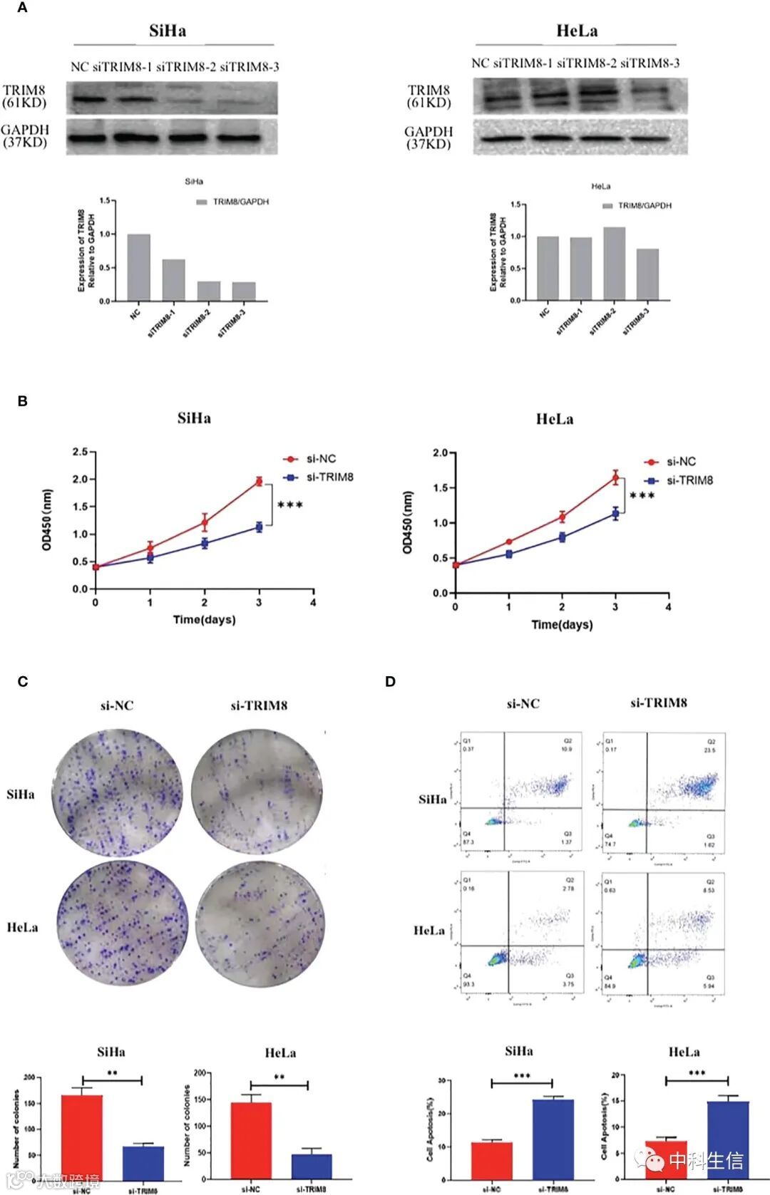
为了验证TRIM8参与宫颈癌的发生和发展,作者设计了三种siRNA来沉默宫颈癌细胞SiHa和HeLa中TRIM8的表达。免疫印迹分析也证实了TRIM8的敲除效率,结果显示用siRNA-3敲除可以使两个细胞中TRIM8的表达减少一半以上。因此作者选择siRNA-3进行后续的细胞功能实验(图7A)。采用cck8试剂盒和克隆形成试验检测TRIM8对细胞增殖的影响。具体而言,CCK-8试剂盒实验表明,TRIM8表达的降低影响了SiHa和HeLa细胞的增殖活性(图7B),而克隆形成实验显示,干扰TRIM8抑制了SiHa和HeLa细胞的集落计数(图7)。流式细胞术检测TRIM8对宫颈癌细胞凋亡的影响,结果显示,与对照组相比,TRIM8沉默增加了SiHa和HeLa细胞的凋亡率(图7D)。因此,作者发现TRIM8基因参与了宫颈癌的增殖。
药物敏感性分析及药物预测
为了探索TRIM8可作为靶向药物的分子,对TRIM8的药物敏感性进行了分析。选择与TRIM8相关性最高的前三种药物。还确定了潜在的靶向药物,包括曲美替尼、米多斯妥林和达沙替尼,这些药物可以提高患者生存率(图8A)。基于Spearman相关分析,确定了潜在靶向药物的结构(图8B)。
ssGSEA
利用TCGA数据库,将TRIM8按中位数分为高表达和低表达组,利用ssGSEA检测TRIM8高表达样本富集哪些通路。根据归一化富集评分(NES)筛选最重要的信号通路。如图9所示,在TRIM8高表达的宫颈癌样品中,DNA修复、胶原形成、ECM降解、血管生成、凋亡、TGF-β富集。
TRIM8底物及共表达miRNA分析
为了确定TRIM8的潜在底物,作者在UbiBrowser中查询作为E3连接酶底物的TRIM8,以确定在宫颈癌进展过程中TRIM8过表达或过表达的泛素化蛋白靶点。图10A显示了四种底物,包括三种已知底物SOCS1、MAP3K7和ESR1,以及一种预测底物RELA。然后进行相关性分析,发现TRIM8的表达与四种底物的表达呈正相关关系,其中RELA的相关性最高(图10B E)。作者寻找基于TRIM8和RELA的常见miRNA来探究可能的信号通路,发现共有两种常见的miRNA, miR-4254和miR-302e(图10F)。
扫描二维码 联系我们
中科生信

