今天小编分享一篇2021年12月发表在Biomed Res Int的文章(IF :3.246),题目为“WGCNA-Based Identification of Hub Genes and Key Pathways Involved in Nonalcoholic Fatty Liver Disease”。
背景和方法
背景:非酒精性脂肪性肝病 (NAFLD) 的发病率一直在上升,但 NAFLD 的发病机制仍然难以捉摸。本研究旨在基于加权基因共表达网络分析(WGCNA)确定NAFLD相关的hub基因。
方法:
1、GSE126848基于WGCNA进行了基于数据集的共表达网络构建。
2、DAVID用于基因本体论(GO)和京都基因和基因组百科全书(KEGG)分析。
3、在独立的数据集和小鼠模型中鉴定和验证了hub基因。
结果
1、加权共表达网络构建和关键模块识别
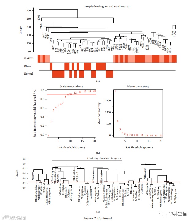
共表达模块的构建(图1)。(a)GSE126848中57个样本在表达水平进行聚类。(b) 分析各种软阈值幂的无标度拟合指数(β)和各种软阈值幂的平均连通性,9是最拟合幂值。(c) 模块特征的聚类树状图。(d) GSE126848中基因的聚类树状图。每种颜色代表一个模块,灰色代表不包含在任何模块中的基因。合并后,共获得28个模块。(e) 模块特征基因与NAFLD疾病状况之间相关性的热图。
图1
2、功能、通路富集分析
GO和KEGG的功能富集分析(图2)。(a) 生物过程。(b) 细胞部分。(c) 分子功能。(d) 在钢蓝模块中KEGG通路分析。
图2
3、WGCNA鉴定的钢蓝模块和Cytoscape的共同hub基因
WGCNA鉴定的钢蓝模块和Cytoscape的共同hub基因(图3)。(a) 将钢蓝模块的176个基因导入STRING数据库,构建PPI网络。(b)通过Cytoscape中cytoHubba插件的degree方法鉴定出30个hub基因。(c) 在PPI网络和共表达网络中选择真正的hub基因。
图3
4、小鼠模型验证
评估小鼠模型(图4)。在16周时用标准食物或高脂肪饮食(HFD)喂养的小鼠的肝脏的组织学染色。由qRT-PCR测定的三个基因的相对表达水平(图5)。
图4
图5
·ZKSX ·

