文献分享
大家好,今天给大家分享一篇文献:结直肠癌选择性剪接特征及其临床意义:基于大规模测序数据的研究,Profiles of alternative splicing in colorectal cancer and their clinical significance: A study based on large-scale sequencing data,IF=8.141。本文对结直肠癌全基因组可变剪切事件进行了分析,并确定了与结直肠癌相关的可变剪切事件。
Abstract
越来越多的证据表明,可变剪切(AS)在癌症中经常被修饰,并且与癌症进展有关。本文通过分析和筛选,对结直肠癌(结直肠癌)全基因组AS事件进行了分析,并确定了与CRC相关的AS事件。进一步的富集分析证实,这些AS事件(DEAS)的基因在结直肠癌中发挥重要的作用。剪接相关网络为这些CRC相关AS事件如何受到关键剪接因子的调控提供了新的见解。此外,一些被与生存相关的AS事件可能对AS在CRC肿瘤发生中有潜在价值,并为进一步验证治疗靶点提供线索。
Results
1. CRC中的AS事件
使用从627名CRC患者获得的RNA-Seq数据建立了的AS事件,包括334名(53.2%)男性和293名(46.7%)女性患者,其中199名患者(18.9%)发生复发,130名(20.7%)患者死亡。使用SpliceSeq,从13201个基因中识别出总共82411个AS事件。根据它们的剪接模式,这些AS事件大致可以分为七种类型,包括外显子跳跃(ES)、外显子互斥(ME)、内含子保留(RI)、启动子替代(AP)、终止子替代(AT)、供体位点替代(AD) 和受体位点替代(AA),如图2a所示。经过过滤筛选,从8942个基因中获得了34334个AS事件,这表明一个基因可能平均有近四个AS事件(图2b)。考虑到这一点,生成了UpSet图来可视化每个AS类型的交集。如图2c所示,大多数AS事件来自一个基因,而一个基因可能有多达四种类型的AS事件。值得注意的是,大于81.6%的基因包含两个或多个AS 事件,这些AS事件的不同组合丰富了转录组的多样性。最后,为了直观地可视化CRC的AS事件,创建了Circos Plots以显示染色体中AS事件及其对应基因的详细信息(图2d)。
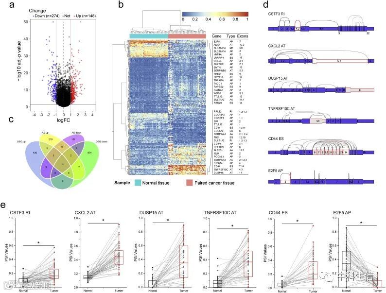
2. CRC相关异常AS事件的识别
原发性结直肠癌与相应的相邻正常组织之间显着不同的AS事件可能在结直肠癌的整个过程中发挥重要作用。因此,分析了从50对肿瘤和正常组织中获得的AS,以识别差异表达的AS (DEAS)。最终,从372个基因中初步筛选出421个DEAS,其中有174个AP、81个ES、76个AT、57个RI、18个AD、14个AA 和1个ME(图3a)。
有趣的是,DEAS 和整个AS之间AS类型的比例不一致。作为数量最多的AS类型,ES事件(36.8%)仅占17.9%的DEAS。对这些DEAS进行层次聚类,肿瘤和正常样本清楚地分为两个离散组,这表明上面筛选的DEAS是可信的(图3b)。异常AS事件可能直接影响其对应RNA的表达,尤其是在发生AT或AP事件时。为了研究DEAS与差异表达基因 (DEG) 之间的关系,我们分析了DEG中发生的DEAS(图3c)。正如预期的那样,DEG中94.4%的DEAS是AT(44.4%)和AP(50.0%)。图3d描绘了识别出的一部分DEAS,它将转录本的变化汇总为一个有向无环图,将外显子表示为矩形节点,将剪接点表示为边。此外,为了直观地显示原发性CRC和相邻正常组织之间这些AS事件的差异,生成了散点图与箱线图(图3e)。CRC相关AS事件在CRC生物学中起着至关重要的作用,需要进一步研究。
3. DEAS的富集和交互分析
AS可以通过多种机制直接影响蛋白质功能。因此,可以通过分析其相应的蛋白质来阐明DEAS的潜在影响。基于DEAS相关基因的PPI网络分析不仅证明了正常情况下的交互关系,而且揭示了AS事件对整个网络的潜在影响(图4)。
4. DEAS与剪接因子的相关网络
AS事件主要受剪接因子调节,剪接因子与前体mRNA结合并影响外显子选择和剪接位点选择。通过对文献和数据库的手工筛选,首先确定了71个剪接因子。这些剪接因子的表达从TCGA CRC队列的RNA测序数据中获得。接下来,在CRC队列中进行这71个剪接因子的表达水平与每个DEAS事件PSI值之间的相关性分析,建立剪接调控网络。在图5A所示的剪接相关网络中,33个DEAS事件,包括22个上调的AS事件(红点)和11个下调的AS事件(蓝点),与37个剪接因子(灰点)显着相关。大多数剪接因子(灰点)与多个AS事件相关,其中一些在不同AS事件中起相反的调节作用(图5a)。此外,从网络中可以看到不同的剪接因子在竞争相同的结合位点(AS事件),部分解释了转录本可以产生几种不同剪接异构体的原因。剪接因子与特定AS事件之间的相关性显示在点图中(图5b-g)。例如,TRA2A的表达与SULT1A3的AT呈负相关(图5C),而与FOXK1的AP呈正相关(图5E)。
5. DEAS 在 CRC 中的预后价值
在TCGA队列中研究了DEAS与CRC预后之间的关系。CRC患者根据PSI值中位数分为两组。然后分别进行OS和DFS的单变量生存分析,总共发现37个DEAS事件与OS相关,68个DEAS事件与DFS相关。在同时与OS和DFS相关的DEAS事件中(图6a)。通过多变量分析进一步评估DEAS事件,以确定CRC中的独立预后指标。如图6b所示,分别有4和11个DEAS事件可以被识别为OS和DFS的独立预后指标。从上述分析结果中,CXCL12中的AT和CSTF3中的RI是CRC队列中OS和DFS的独立预后指标。根据PSI值(CXCL12中的AT和CSTF3中的RI的中位数)对患者进行分层,OS和DFS的Kaplan-Meier生存分析差异显著。以上结果直接表明DEAS事件不仅具有重要的生物学意义,而且具有潜在的临床价值。
6. 与预后和分子亚型相关的AS簇
对所有样本进行一致性聚类分析(k=4)(图8a),确定了四组样本如下:C1(n=164,26.1%),C2(n=161,25.6%),C3(n=242,38.5%), C4(n=57,9.8%) (图8b)。图8c表明AS簇之间CRC样本中不同CMS、TNM分期、KRASm和生存状态(OS和DFS)的分布总体上不是随机的。因此,进行了Kaplan-Meier分析以评估AS簇与预后之间的关系。结果表明,AS簇与不同的生存模式相关(图8d)此外,未发现AS簇和MSI之间的关联,但CMS1包含大多数具有MSI的肿瘤(图8e)。总的来说,这些发现表明,整个CRC中AS的性质存在相当大的差异,这会影响临床结果。
今天的分享就到这里啦,对上述分析方法感兴趣或者没有研究思路的小伙伴,欢迎前来咨询哦!
微信公众号 ▌ 中科生信
提供“一站式”科研服务

