点击蓝字 关注我们
早!今天小编和大家一起分享一篇今年11月发表在Frontiers in Immunology杂志(IF: 8.786)的文章《Identification of immune infiltration and cuproptosis-related subgroups in Crohn’s disease》。克罗恩病(CD)是一种由多种病因引起的异质性、功能失调的免疫介导的肠道慢性和复发性炎症。铜死亡是一种新发现的程序性细胞死亡形式,与线粒体功能密切相关,因此铜死亡可能参与CD的病理生理机制。因此,作者致力于研究铜死亡相关基因在CD中的作用。
文章首先检查了GEO数据中正常人和CD个体之间差异表达基因和免疫特征。提取差异基因和铜死亡相关基因进行交集,找到差异表达的铜死亡相关基因(CuDEGs)。此外,利用多种机器学习算法寻找构建通死亡特征的关键CuDEGs,并利用ROC曲线验证关键CuDEGs的诊断性能。随后,分析了关键CuDEGs与免疫浸润细胞的相关性及其富集通路。根据7个关键CuDEGs表达模式将437例CD患者聚类为两个亚组,进行差异基因分析并进一步分析两组间富集通路和免疫细胞的差异。
1. 从基因表达总库(GEO)数据库中获得了两个CD数据集。并建立了免疫细胞入库,以研究免疫细胞在CD中的作用。
2. 基于差异表达的基因(DEGs)和铜死亡基因集,铜死亡差异表达基因发现了铜死亡相关差异表达基因(CuDEGs)。
3. 利用机器学习方法找到了与铜死亡相关的候选枢纽。
4. 使用机器学习方法找到了候选的铜死亡相关基因。
5. 利用437个CD样本,我们探索了两个不同的基于枢纽铜死亡相关基因的亚群。
6. 基因本体论(GO)、京都基因和基因组百科全书(KEGG)的路径富集,基因组变异分析(GSVA)和基因组学研究。
7. 免疫浸润分析研究用于来评估这些亚群的不同作用。
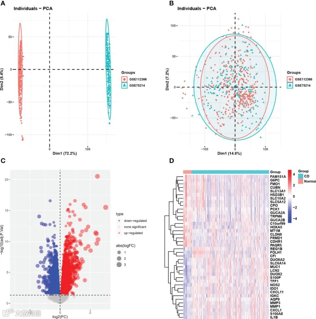
1.合并GEO数据和鉴别DEGs
通过从GEO数据集中去除批次效应得到综合数据集,包括437个CD样本和46个对照样本。共筛选出5865个DEGs,结果由火山图和热图展示(图1)。
图1
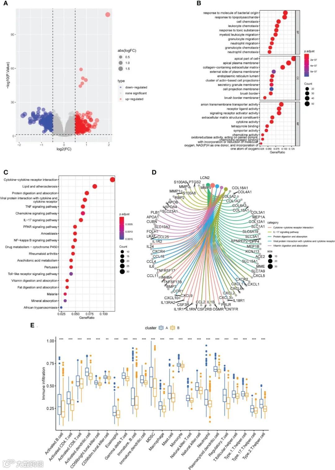
2.DEGs的功能富集分析
本研究进行了GO和KEGG富集途径分析。GO富集分析显示,DEGs主要富集到中性粒细胞介导的免疫、免疫系统过程的负调控、中性粒细胞的激活、对细菌来源的分子的反应和对脂多糖的反应。根据KEGG分析,发现DEGs在以下项目中富集:PI3-Akt信号通路、MAPK信号通路、趋化因子信号通路、TNF信号通路和HIF-1信号通路(图2)。
图2
3.免疫细胞浸润情况的评估
CD患者有较高比例的活化CD4 T细胞、活化树突状细胞、CD56bright(NK)自然杀伤细胞、CD56dim NK细胞、gamma delta T细胞、骨髓源性抑制细胞(MDSCs)、粒细胞、肥大细胞、NK细胞、中性粒细胞、浆细胞、树突状细胞(pDCs)、调节性T细胞(Tregs)。T细胞(Tregs)、T辅助1(Th1)细胞、T辅助17(Th17)型细胞和T辅助2型(Th2)细胞。而活化的B细胞和未成熟的B细胞没有显示出明显的差异。23种免疫细胞之间的关联表明,除CD56dim NK细胞或Th17细胞外,大多数浸润的免疫细胞之间联系紧密。CD患者中存在不同类型的免疫细胞浸润,这可能是CD的一个可能治疗靶点(图3)。
图3
4.通过机器学习识别铜死亡签名
在5765个DEGs和52个铜死亡相关基因取交集,筛选出25个CuDEGs。而CD样本和正常样本之间CuDEGs的总体表达情况见箱线图,大多数CuDEGs的表达水平较低(图4)。
图4
获得CuDEGs后,利用LASSO回归技术、SVM和随机森林算法来筛选潜在的基因作为铜死亡签名。最终确定了一个包含BACE1、ABCB6、GLS、FDX1、MT1M、PDHA1和LIAS 7个基因的铜死亡签名。除ABCB6和BACE1外,大多数铜死亡标志性基因彼此之间高度相关。为了预测CD,分析了7个基因标签的ROC曲线。值得注意的是,在7个枢纽基因中,MT1TM的AUC最高,为0.759。其他的AUC值均大于0.6。这些结果表明7个基因标签均具有良好的诊断价值(图5)。
图5
5.铜死亡相关基因与免疫细胞和GSEA的关系
根据相关性分析五个诊断基因(PDH1、MT1M、LIAS、GLS和FDX1)与大多数免疫细胞呈显著负相关关系。而ABCB6与10种免疫细胞的浸润有显著的负相关关系。BACE1是唯一与10种免疫细胞浸润有显著正相关的基因(图6)。
图6
ABCB6、BACE1、FDX1、GLS、LIAS、MT1M和PDHA1在代谢和免疫相关途径中强烈富集(图7)。
图7
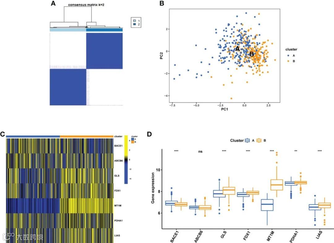
6.铜死亡基因的一致性聚类分析
7个铜死亡相关的基因表达确定k = 2提供最稳定的分组。此后,从GEO数据库获得的437个CD样本在共识聚类分析中被分成两个不同的类别,即聚类A(低表达组,n = 219)和聚类B(高表达组,n = 218)。两个亚型中CuDEGs的表达水平通过热图和箱线图进行了可视化。大多数铜死亡相关的基因(GLS、FDX1、MT1M、PDHA1和LIAS),在簇B中的表达水平高于A组,但ABCB6和BACE1没有(图8)。
图8
7.铜死亡亚群之间的生物路径的GSVA
通过GSVA分析,具有差异表达的通路被富集并在热图中显示。与群集B相比,群集A中mTORC1信号传导、细胞凋亡、干扰素-干扰素a、TNF-a信号传导、IL2-STAT5信号传导和IL6-JAK-STAT3信号传导的标志性活动较高,而胆汁酸代谢、脂肪生成和脂肪酸代谢则较低。在群集A中,与丙酮酸和丁酸代谢有关的KEGG途径的表达急剧减少,而NOD样受体信号、细胞因子-细胞因子受体相互作用、趋化因子信号和白细胞跨内皮迁移相关途径的表达明显增加。基于Reatcome - based通路,GSVA结果显示A簇中干扰素信号、白细胞介素6信号、白细胞介素12信号、抗原加工交叉提呈相关通路显著富集,簇B中响应元离子FOXO介导的氧化应激代谢和神经元基因的转录以及细胞内受体的SUMO化修饰显著富集(图9)。
图9
8.两个铜死亡亚群之间的功能区别
为了进一步了解两个亚簇之间的功能差异,进行了差异表达分析。共获得440个DEGs。然后对这440个DEGs进行GO和KEGG的富集分析,以进一步了解可能的分子过程和功能。GO分析(BP)显示基因富集在细胞趋化性、白细胞趋化性、髓系白细胞迁移、粒细胞迁移和中性粒细胞迁移;CC:顶端质膜、质膜外侧分泌颗粒膜、细胞投射膜和刷状缘膜;MF:信号受体激活剂活性,细胞因子活性,趋化因子活性和氧化还原酶活性,作用于配对的供体,与分子氧结合或减少。KEGG富集分析发现这些基因多富集在细胞因子-细胞因子受体相互作用、IL - 17信号通路、蛋白质消化吸收、病毒蛋白与细胞因子及细胞因子受体相互作用、维生素消化吸收等免疫系统相关通路。有趣的是,与GSVA分析的结果一致,这表明在簇A中整体免疫浸润更大,簇A患者在ssGSEA中的所有23个免疫细胞都有相当高的水平(图10)。
图10
这个文章分析思路的亮点就是既利用多种机器算法构建诊断模型,又根据关键铜死亡基因进行疾病分型分析。基于铜死亡基因的模型构建和分型放在肿瘤中比较常规,但是挪到非肿瘤疾病领域还是相当够用的,尤其是疾病分型在非肿瘤疾病中做的比较少,再加上本身的诊断模型,数据量和创新性都有所提高,这个思路可以学起来!同时,现在也是个抢占非肿瘤版块铜死亡分析的大好时机,千万不要错过哟!

