点击蓝字 关注我们
大家上午好!今天小编和大家分享一篇22年11月发表在Frontiers in Immunology(IF:8.786)杂志的文章《Construction of a novelcholine metabolism-related signature to predict prognosis, immune landscape, and chemotherapy response in colon adenocarcinoma》。作者基于胆碱代谢相关基因,开发了一个结肠腺癌的预后预测模型,并探索了胆碱代谢与肿瘤微环境之间的关系,同时通过临床相关实验成功进行了验证。对于该思路有兴趣的老师可以与我们联系,方法适用于其他疾病。
背景
结肠腺癌(Colon adenocarcinoma,COAD)是一种致命的癌症,是全世界癌症死亡的第二大原因。目前,COAD的治疗方式主要包括手术、化疗、放疗、靶向药物和免疫疗法。但是接受这些治疗的COAD患者5年的生存率仍然不尽人意。目前,越来越多的证据表明,癌症的胆碱代谢物的异常情况可作为目前诊断原发性和其他肿瘤的方法的辅助手段。然而,COAD和胆碱代谢相关基因的表达变化以及具体机制仍有待阐明。
方法
1.GEO和TCGA公共数据库获取COAD数据;
2.应用差异表达、单因素和多因素COX获得差异表达的胆碱代谢差异表达基因;
3.GSCALite用于分析了在泛癌水平上,胆碱代谢相关基因的mRNA表达、拷贝数变异(CNV)、甲基化以及单核苷酸变异(SNV);
4.Survival 和 survmoner用来绘制K-M生存曲线、timeROC用来绘制ROC曲线;
5.Rms用于构建列线图
6.基于TISCH数据库和10×Genomics进行单细胞数据分析;
7.通过CIBERSORT评估高低风险组的免疫细胞浸润程度;ESTIMATE用于计算免疫和基质评分;TIP用于分析癌症免疫周期;
8.MAfTools用于突变景观分析;
9.GDSC用于预测COAD患者对常见化疗药物的敏感性;CMap用于预测小分子化合物;
10.UniProt,Chem3D software,AutoDock Tools software,Pymol software用来分析分子对接;
11.免疫印迹、Western blot、qRT-PCR用来分析胆碱代谢相关基因的表达。
流程图
研究结果
1.胆碱代谢相关基因的鉴定
通过差异表达分析、单因素和多因素COX回归分析,获得了2个差异表达的胆碱代谢相关基因(CHKB和PEMT),并构建了其PPI网络,通过GeneMANIA数据库分析了差异表达的胆碱代谢相关基因功能相似的基因,预测了其生物学功能,如磷酸酯胆碱代谢过程、甘油磷脂生物合成过程和磷脂生物合成过程。
2.泛癌水平上胆碱代谢相关基因的综合分析
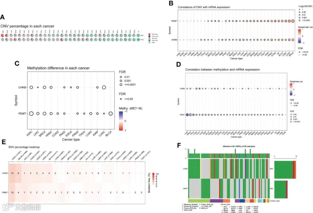
在24种癌症中,胆碱代谢相关基因的mRNA的表达和CNV呈正相关,如肾嫌色细胞癌、食管癌、嗜铬细胞瘤和副神经节瘤。甲基化分析表明,在肾透明细胞癌和肝细胞癌中,胆碱代谢相关基因高甲基化,在膀胱尿路上皮癌和肾乳头状细胞癌中低甲基化。在33种癌症中,甲基化与胆碱代谢相关基因的mRNA呈负相关。SNV分析表明,在泛癌水平上,子宫内膜癌和皮肤黑色素瘤中CHKB的突变频率最高,PEMT在子宫内膜癌的突变频率最高。错义突变和无义突变是CHKB和PEMT的最常见的突变类型,在肾上腺皮质癌中突变频率最高。
3.胆碱代谢相关特征基因的构建与验证
根据中位数把TCGA-COAD患者分为高低风险组,K-M曲线表明低风险组的死亡率低于高风险组,ROC曲线也表明,不论是训练集还是验证集,胆碱代谢相关基因对于COAD具有良好的预测能力。
4.胆碱代谢相关基因与临床特征的相关性
胆碱代谢相关基因的表达与年龄、性别、分期和生存状态显著相关。通过年龄、性别和分期对COAD的患者进行K-M生存分析,结果表明,高风险组的患者的生存率明显低于低风险,进一步证明,胆碱代谢相关基因与COAD的预后相关。
5.列线图的构建
结合年龄、分期和风险评分,构建了一个基于胆碱代谢相关基因的预后列线图。校准曲线、DCA曲线、以及ROC曲线表明,与其他临床特征相比,列线图具有良好的预测预后的能力。
6.胆碱代谢相关基因的富集分析
对高低风险组进行了差异表达分析,有156个差异表达基因。GO富集分析结果表明,差异表达基因主要富集在生殖结构发育,细胞外结构组织等,KEGG分析结果表明,差异基因主要富集通路有胶原蛋白降解和基质金属蛋白酶的激活等,进一步可视化其KEGG结果,发现富集通路主要聚类在IL-17信号通路,蛋白消化吸收等。
7.胆碱代谢相关基因与单细胞特性的相关性分析
scRNA-seq结果显示,在单细胞数据集GSE146771中有13个主要的细胞簇,CHKB主要分布在内皮细胞中,而PEMT主要分布在CD4+ T细胞和CD8+ T细胞中,此外,表达CHKB和PEMT的多种免疫细胞也存在显著差异。总的来说,胆碱代谢相关基因与肿瘤免疫微环境密切相关,该特征有可能作为COAD患者免疫治疗疗效的生物指标。
8.胆碱代谢相关特征基因与免疫微环境的相关性
为了阐明COAD预后与免疫微环境的关系,进一步分析了高低风险组的免疫微环境、免疫循环、免疫检查点表达和化疗反应。结果表明,在高风险组中,CD8+T细胞和Treg细胞的浸润密度明显增加,低风险组的间质评分显著高于高风险组,表明两个风险组之间的免疫功能可能存在差异性。免疫检查点分析表明,高危组免疫检查点基因LAG3、PDCD1、TNFRSF18、TNFRSF25和TNFRSF4的表达升高,而免疫检查点基因HHLA2、NRP1、TNFSF18和TNFSF4在低危组的表达升高,结果表明,胆碱代谢相关的特征基因可能在评估COAD免疫治疗方面具有潜在的临床应用价值。
9.胆碱代谢基因与突变状态的相关性
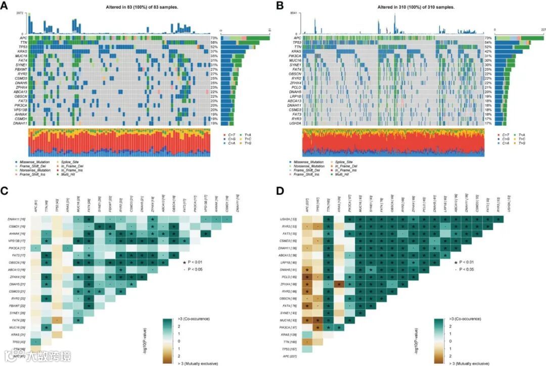
接下来,作者进一步探讨了胆碱代谢相关基因对COAD患者体细胞突变的影响。高危组中,突变前5个基因分别为APC(73%)、TTN(58%)、TP53(52%)、KRAS(37%)和MUC16(35%)。低危组中突变基因排名前5位,分别为APC(73%)、TP53(54%)、TTN(52%)、KRAS(42%)和PIK3CA(31%)。但是,高危组的TP53突变频率低于低危组。然后,比较了高低风险组中突变基因的共现性和互斥性。
10.化疗反应和小分子药物筛选
为了增加COAD患者化疗的益处,作者还评估了胆碱代谢相关特征基因对常用化疗药物对患者疗效的预测能力。与高危组相比,阿西替尼、尼洛替尼、紫杉醇、雷帕霉素、舒尼替尼、长春碱的一半最大抑制浓度(半抑制浓度)值较高(p < 0.05),表明高危患者对化疗药物更敏感,这些化疗药物在高危患者中具有更好的临床疗效,表明胆碱代谢相关特征对COAD患者的化疗疗效具有潜在的预测价值。此外,预测了对于治疗COAD可能是有用的小分子化合物,分别是恩替司他,利尼法尼,MLN-4924,奥曲霉素和哌拉西林。
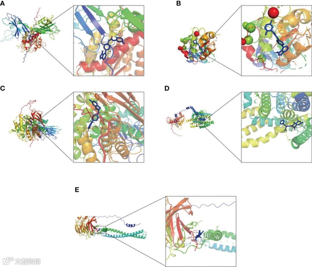
11.分子对接分析
分子对接是通过寻找小分子化合物与靶标分子相互作用的最优构象,进行基于结构的药物设计和筛选的重要方法。作者将5个关键靶点(CPNE7、HSF4、OLFM4、PGGHG和SLC26A3)与相应的活性小分子化合物进行了分子对接,结果表明,linifanib通过LEU-372、SER-22与CPNE7相互作用,CYS-20与PHE-371位点形成氢键,而赭曲霉毒素-a通过ASN-447、GLY-450与SLC26A3相互作用。GLU-293和LYS-276位点形成氢键。
12.胆碱代谢相关基因的表达分析
检测了来自人、动物和细胞系三个水平的胆碱代谢相关基因的表达。
首先,IHC图像显示CHKB在癌旁组织中表达显著升高,而PEMT在COAD组织中表达显著升高。在6对COAD患者标本中,免疫印迹分析显示CHKB在癌旁组织中高表达,而PEMT则表现出相反的趋势。qRT-PCR实验结果显示,CHKB在癌旁组织中高表达,而PEMT在COAD组织中高表达。
其次,检测了野生型和COAD小鼠模型中胆碱代谢相关基因的表达水平。IHC图像显示,在野生型小鼠中CHKB增加,而在COAD小鼠中PEMT升高。Western blot分析显示,野生型小鼠中CHKB蛋白表达升高,而COAD小鼠中PEMT蛋白表达升高(图13F)。qRT-PCR分析结果也与Western blot的表达趋势一致。
最后,检测了CHKB和PEMT在人正常肠上皮细胞NCM460和人COAD细胞系(Caco-2、SW480、DLD-1、HCT 116)中的表达。Western blot分析显示,CHKB在NCM460细胞中均表达上调,而在所有COAD细胞系中均表达下调,而PEMT则呈相反的趋势(图13I)。同样,CHKB和PEMT的qRT-PCR结果也显示出与蛋白印迹结果一致的趋势。
综上所述,胆碱代谢相关基因对COAD患者签名的构建至关重要。
扫描二维码 联系我们

