早!今天小编和大家分享一篇发表在Frontiers in Immunology杂志的文章《Identification of a glutamine metabolism reprogramming signature for predicting prognosis, immunotherapy efficacy, and drug candidates in bladder cancer》作者通过识别谷氨酰胺代谢重编程特征来预测膀胱癌的预后、免疫治疗疗效和候选药物。对于该思路有兴趣的老师,可以与我们联系,方法适用于其他类型肿瘤。
背景:
膀胱癌是泌尿系统最常见的恶性肿瘤。然而,由于肿瘤的高异质性,膀胱癌患者的预后和治疗结果难以预测。鉴于谷氨酰胺代谢异常已被确定为驱动膀胱癌进展的关键因素,有必要基于谷氨酰胺代谢相关基因的分析,评估膀胱癌治疗的预后和治疗效果。
研究结果:
谷氨酰胺代谢相关基因及其生物学功能的鉴定
对BC与正常膀胱组织的差异分析得到301个基因。采用GO和KEGG分析,研究这些与谷氨酰胺代谢相关的基因的功能。GO结果显示,与谷氨酰胺代谢相关的基因主要富集于与能量和代谢相关的生物学功能中。KEGG结果显示,与谷氨酰胺代谢相关的基因在碳代谢、AMPK信号通路和氨基酸产生等信号通路中富集。PPI网络通过串数据库进行分析,并通过Cytoscape进行可视化,得到三个主要的网络图。通过细胞scape软件中的7种算法获得共同的Hub基因,并在TRRUST数据库中预测Hub基因的转录因子。

谷氨酰胺代谢相关聚类的鉴定及聚类与免疫微环境的相关性分析
对经差异分析获得的具有谷氨酰胺代谢相关基因的膀胱癌患者进行聚类分析,发现BC患者最好分为两类,每个聚类均具有良好的内部一致性和稳定性。生存曲线显示,集群2的预后较差。两组患者在膀胱癌的年龄、性别、亚型、分级、临床分期、M、种族等临床参数上均有显著性差异。与C1膀胱癌患者相比,C2膀胱癌患者中60岁以上、男性、非乳头状浸润性亚型、高级别、高分期、亚洲M1、白人和亚洲患者的比例明显高于C1膀胱癌患者。我们分析了这两个簇之间的免疫微环境。通过最终算法,根据聚类2,具有较高的最终评分、免疫评分、评分矩阵,以及较低的肿瘤纯度)。簇2具有较高的免疫细胞指数。

GMII的构建和验证
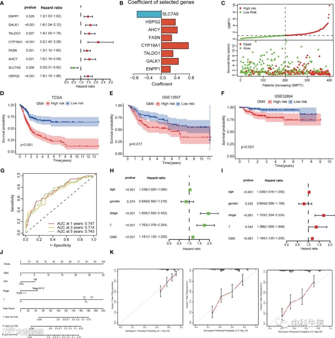
了构建与谷氨酰胺代谢及其衍生GMII相关的风险模型,我们通过单变量和多变量Cox分析确定了8个具有独立预后价值的基因来构建GMII。并通过外部验证集去验证。

GMII的临床相关性分析
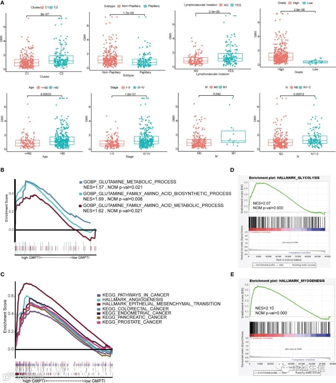
为了进一步验证GMII的临床意义,我们分析了不同临床特征组间GMII的差异。2组、非乳头状浸润、淋巴血管浸润、高级别、III-IV期、M1、N1-3期患者的GMII较高,提示GMII越高,肿瘤越晚期。。为了研究高GMII组中调控肿瘤发生的通路,我们进行了GSEA分析,结果显示,高GMII组在高谷氨酰胺代谢、谷氨酰胺合成和分解中显著富集。此外,高GMII组在癌变、血管生成和上皮-间充质转化(EMT)途径中显著富集(p为了进一步验证GMII的临床意义,作者分析了不同临床特征组间GMII的差异)。糖酵解和肌合成是高GMII组中NES最高的特征。

GMII与免疫微环境的关系
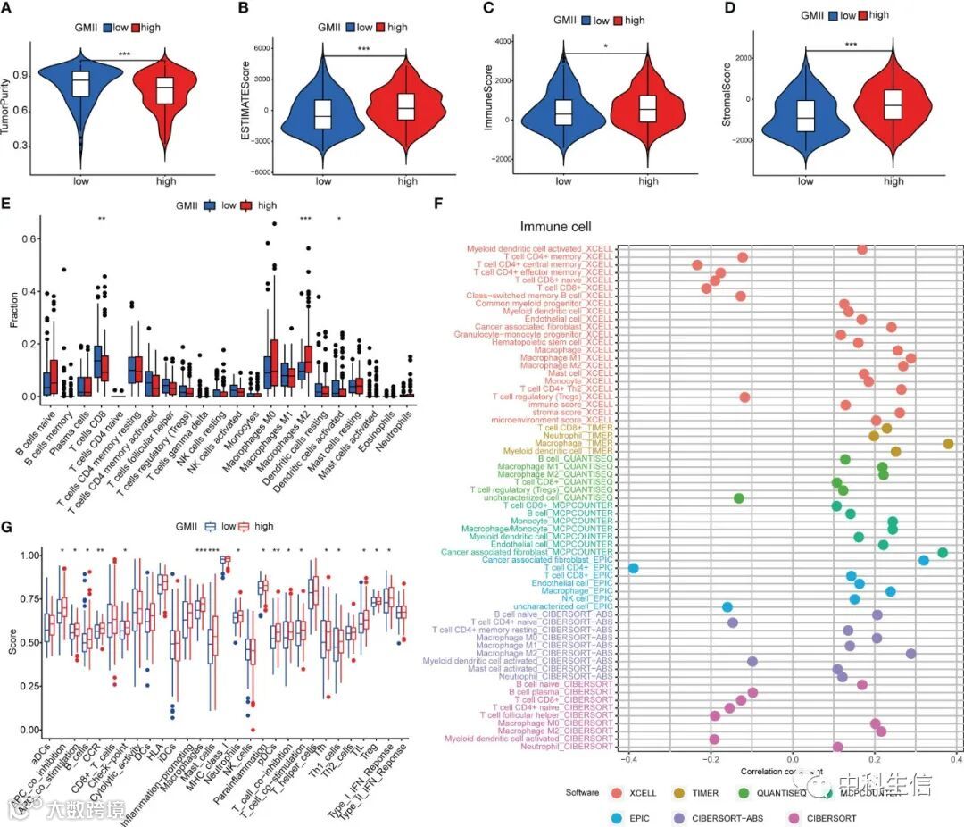
估计算法发现,高GMII组的肿瘤纯度较低,而有较高的估计评分、免疫评分(图和基质评分。CD8T细胞水平high-GMII组明显低于low-GMII组,和免疫抑制M2型巨噬细胞的水平增加在high-GMII组,表明high-GMII组有更高的免疫抑制活性和促进肿瘤进展。我们使用不同的软件发现了GMII和多种免疫细胞之间的相关性。ssGSEA算法结果显示,高GMII组比低GMII组具有更高的免疫细胞浸润和免疫相关功能和通路。

GMII与体细胞突变的关系
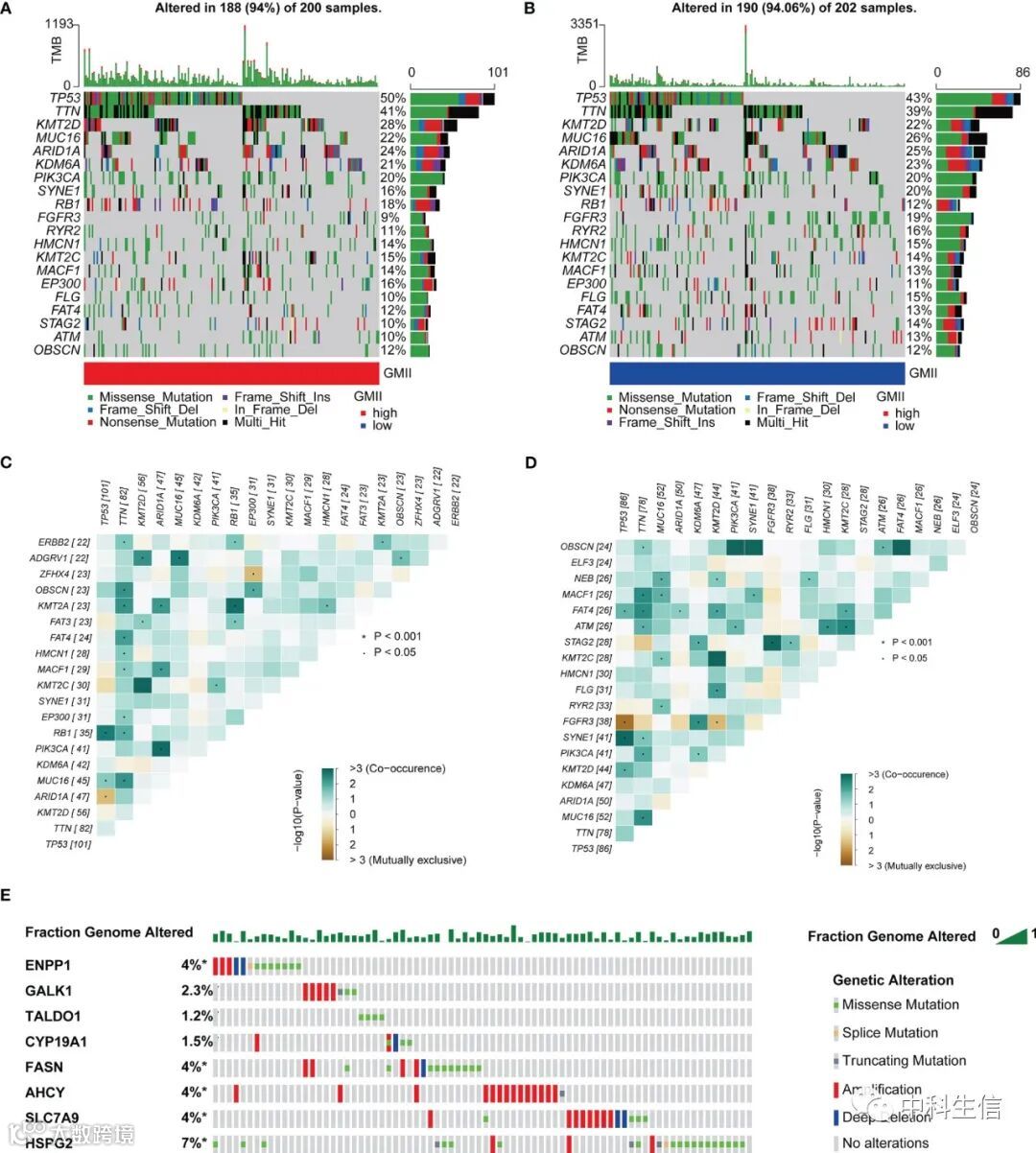
使用单核苷酸变异数据来研究高GMII组和低GMII组之间的基因组突变差异。TP53、TTN、KMT2D、MUC16、ARID1A是高GMII和低GMII群体中突变频率最高的前5个基因,但两种基因的突变频率存在差异。通过突变基因间的互斥合作分析,发现大部分基因之间存在突变协同作用,在high-GMII组中发现TP53-ARID1A和EP300-ZFHX4的突变互斥。在低GMII组中也发现TP53-FGFR3和KMT2D-FGFR3存在显著的突变互斥。另外,在cBioPortal数据库中检测到GMII中8个基因的突变率,发现突变率较低。

GMII预测化疗效果
许多常见的膀胱癌化疗药物在高GMII组间有显著性差异。吉西他滨作为膀胱癌最常见的化疗药物,低-GMII组的半抑制浓度值明显低于high-GMII组,提示吉西他滨在低-GMII组可能有更好的疗效。从cellMiner数据库中分析GRGs与药物敏感性的关系,绘制基因与药物敏感性相关性最高的前5种药物的直方图。正相关表示基因表达越强,对药物越敏感,负相关表示基因表达越强,对药物的耐药性越强。其中,FASN表达的上调可能导致患者对大多数药物的敏感性增强。此外还利用GDSC数据库分析了用于构建GMII的8个grg的药物敏感性与mRNA表达之间的关系。

GMII预测免疫治疗的疗效
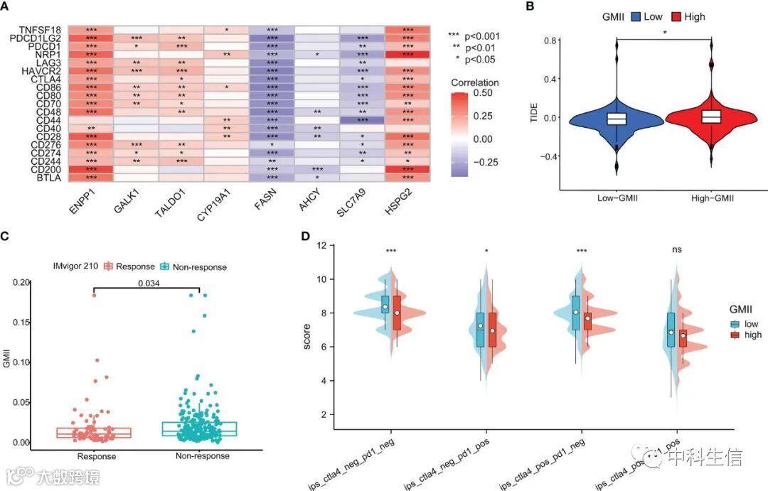
通过分析GMII基因与共同免疫检查点之间的相关性,我们发现与谷氨酰胺代谢相关性最高的基因与PD-1/ PD-L1的表达呈显著负相关。例如,谷氨酰胺转运体SLC7A9,以及谷氨酰胺代谢成脂肪酸的关键酶FASN。这些结果表明,谷氨酰胺代谢与PD-1/PD-L1的表达呈负相关。较高的TIDE评分与较差的免疫检查点封锁治疗和较短的生存期相关,而在高GMII组中,较高的TIDE评分表明对免疫检查点封锁治疗的反应较差。

核心靶蛋白的鉴定和候选药物的预测
PPARG位于网络的枢纽位置,在所有节点中占有程度最高。SLC7A9可能被用作谷氨酰胺转运体,GAPK1可能作为激酶小分子抑制剂的靶向受体。我们从PDB数据库中获得了PPARG、SLC7A9和GALK1的x射线结构,用于筛选1379种fda批准的可能靶向PPARG、SLC7A9和GALK1的药物。我们在MOE中使用刚性对接,模拟了小分子药物与PPARG、SLC7A9和GALK1的结合模式。展示了对PPARG结合能力最高的四种小分子药物(博苏利夫、坎地沙坦、森坦尼和奈法唑酮)。
总结
基于风险模型及其衍生的GMII对膀胱癌的多个方面的深入分析,我们发现GMII可以更好地预测BC患者的预后和免疫治疗反应。本研究从致癌氨基酸代谢重编程的角度,为发现新的预后和治疗性生物标志物和小分子药物靶点提供了有用的线索。在一个免疫治疗为各种癌症治疗提供了巨大希望的时代,GMII为膀胱癌的临床诊断和个体化综合治疗提供了指导。



