点击蓝字
关注我们
老师们上午好!
今天为大家分享一篇22年11月分享在Frontiers in Pharmacology (IF: 5.988)杂志的文章《Purine metabolism-related gene expression signature predicts survival outcome and indicates immune microenvironment profile of gliomas》。本文阐明了嘌呤代谢相关基因(PuMGs)与神经胶质瘤的侵袭性之间的关系,并基于此构建预后评估模型,同时探索了PuMGs的表达水平与免疫微环境之间的相关性。对于该思路有兴趣的老师,可以与我们联系,方法和思路适用于其他疾病。
背景
神经胶质瘤是中枢神经系统中最常见的恶性肿瘤,根据2020年的癌症统计数据,全球每年约有25.1万人死于中枢神经系统恶性肿瘤,而神经胶质瘤占所有这些病例的80%以上。嘌呤代谢可以调节多种癌症的恶性生物学行为和对免疫检查点抑制剂的反应。然而,嘌呤代谢与临床病理特征和神经胶质瘤免疫景观的关系尚不清楚。本文构建了一个基于嘌呤代谢相关基因的风险模型,以研究嘌呤代谢预测神经胶质瘤患者临床结果的潜在能力。
方法
1. 通过TCGA、CGGA、REMBRANDT以及WCH获取神经胶质瘤及正常样本数据集;
2. 通过一致性聚类,对神经胶质瘤样本进行分型;
3. 通过LASSO等算法,建立风险模型,并使用单因素、多因素Cox分析构建预后列线图;
4. 通过CIBERSORT算法、ESTIMATE算法,预测肿瘤微环境中免疫细胞等的水平。
研究结果
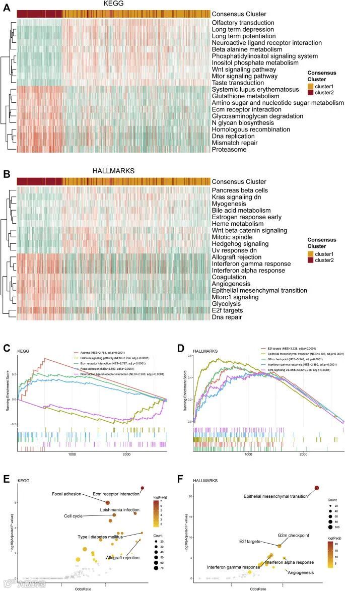
1. 基于嘌呤代谢相关基因的共识聚类分析揭示了两个独特的胶质瘤亚组
基于嘌呤代谢相关基因(PuMGs)进行一致性聚类后,分析TCGA、CGGA、REMBRANDT以及WCH样本的聚类间的生存差异,观察所有PuMGs在样本中的表达情况。同时,基于KEGG及Hallmarks数据库,进行聚类间的功能通路富集分析。
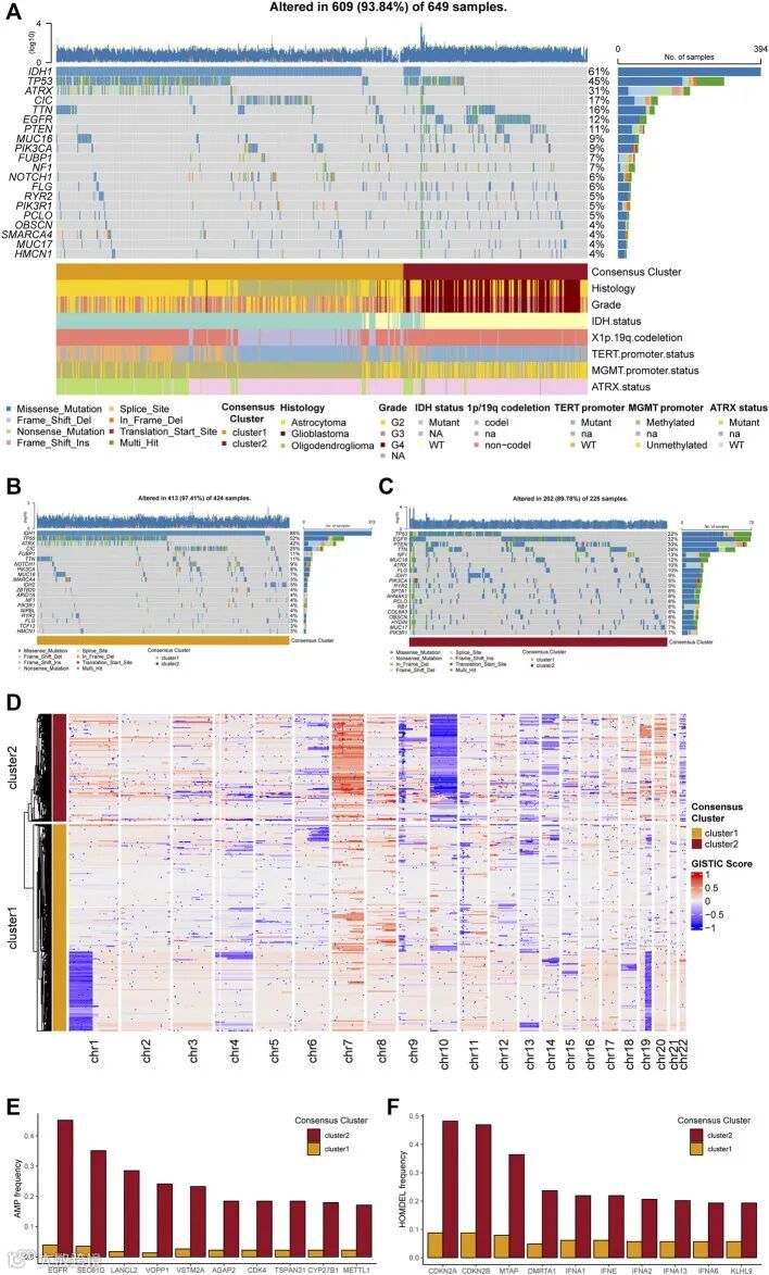
2. 两个聚类之间的基因突变和拷贝数变异分析
我们分析出了前20个突变基因,并观察了它们分别在两个聚类中的情况。同时分别观察了前10个扩增基因和前10个纯合却是基因在两聚类中的发生频率。
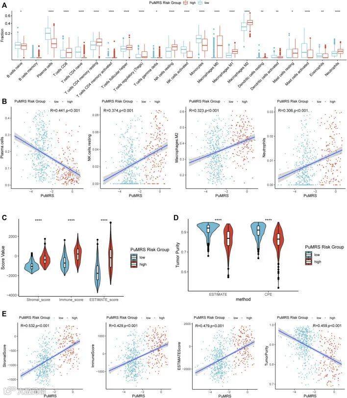
3. 两聚类肿瘤微环境中免疫特征的差异分析
采用CIBERSORT算法分析22种免疫细胞和33种免疫相关基因在两聚类中的表达情况,同时还对比了两聚类的ESTIMATE评分、Stromal评分、免疫评分和肿瘤纯度水平。
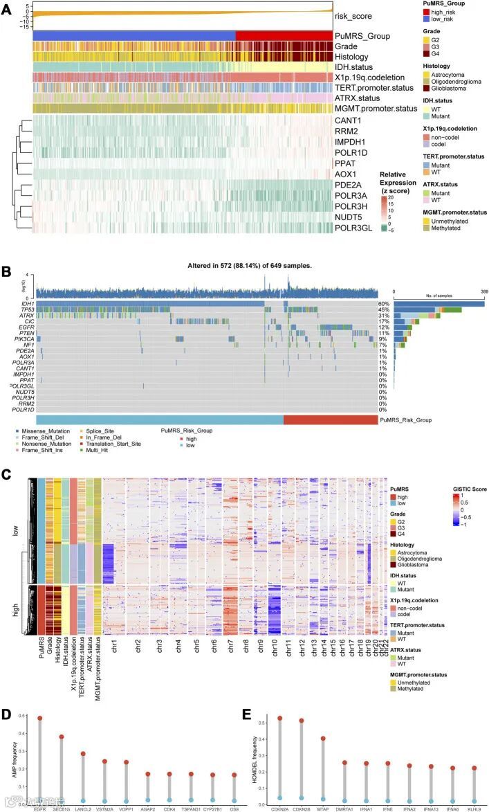
4. 嘌呤代谢相关基因的构建和验证风险特征及其与临床病理特征的相关性
通过LASSO算法,筛选关键PuMGs并分析其对神经胶质瘤预后的影响。基于这些基因,计算risk scores并构建风险模型。同时基于TCGA、CGGA、REMBRANDT以及WCH样本进行K-M生存分析。此外,观察关键puMGs、CNV和基因突变在高低风险组间的水平。
5. 预后模型的验证及预后列线图的构建
通过ROC曲线,验证风险模型的预测能力。同时,进行单因素及多因素Cox回归分析,筛选神经胶质瘤的独立预后因子,构建列线图并验证。
6. 高低风险组间肿瘤微环境分析
对比22种免疫细胞在高低风险组间表达水平并比较它们与关键PuMRs间的相关性。同时,比较高低风险组间ESTIMATE评分、Stromal评分、免疫评分和肿瘤纯度水平,并比较评分与关键PuMRs间的相关性。
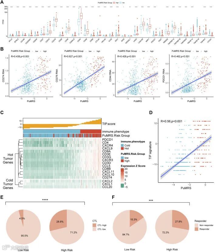
7. 高低风险组间免疫治疗靶点表达和对ICI反应的差异
对比33种免疫相关基因在高低风险组间表达水平并比较它们与关键PuMRs间的相关性。同时,预测了CTL水平和免疫检查点应答在高低风险组中的情况。
添加微信获取相关文献

