★ 文献分享
早上好,本次小编分享一篇在2021年发表于J Pers Med的文献,题目为《RNA-seq Characterization of Sex-Differences in Adipose Tissue of Obesity Affected Patients: Computational Analysis of Differentially Expressed Coding and Non-Coding RNAs》,影响因子4.941。
☆Abstract ☆
肥胖症是一种多因素疾病,表现出与性别相关的差异,包括脂肪细胞功能、性激素效应、遗传学和代谢炎症。这些会增加个人发生代谢功能障碍的风险,因此迫切需要进行基于性别的分析,以改善预防、治疗和康复计划。
☆Results☆
肥胖女性和男性SAT中RNA表达的深度测序
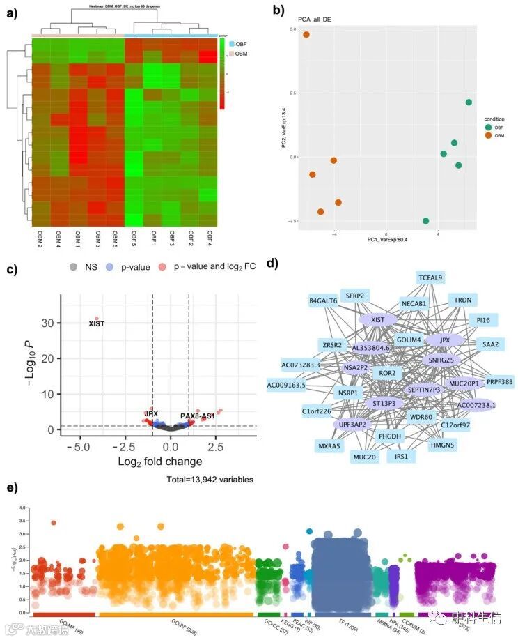
这项工作旨在研究受肥胖影响的患者皮下脂肪组织 (SAT) 中的性别差异。DERNA的热图分析显示了不同的表达谱(图1a),PCA 分析中也得出相同的结论(图1b)。火山图报告了DERNA(图1c),鉴定了51个DERNA,其中70%是编码基因,其中30%是非编码DERNA。
通过Real-Time PCR,验证了3个在男性中表达增加的基因(TTTY15、UTY 和 KDM5D,图1d)和2个在SAT样本(11 名受肥胖影响的女性和 7 名受肥胖影响的男性)中表达降低的基因(XIST、ROR2,图 1e),同RNA-seq分析结果一致。
对OB-M vs. OB-F(|Log2FC| ≥ 1)的DERNA进行通路分析。GO分析中富集到101条分子功能通路 (MF)、530条生物过程通路 (BP) 和73条细胞成分通路 (CC)。通路分析,其中突出显示了KEGG的2个通路、Reactome的82个通路和WikiPathways的20个通路,以及DNA (TF) 中的2432个监管模式、miRNA 靶向的24个基因 (MIRNA),以及对蛋白质数据库的影响,例如蛋白质表达 (HPA, 143)、CORUM(5), 以及对表型的影响 (HP, 289)(图1f)。iRegulon 插件用于识别可能与 DE RNA 相互作用的转录因子(图 1g)。具体而言,47个转录因子与25个DERNA相互作用。
图1
GO富集显示与特定MF、BP和CC 相关的基因存在许多差异
MF分析显示了101条重要途径,前10条显示为图2a中的GO弦图。ClueGO MF分析突出显示了“MAPK 活性调节”以及“阳离子结合”和“RNA 结合和催化活性”重要途径(图2b)。对于GO BP分析,出现了530个重要术语,前10个显示为图2c中的GO弦图。ClueGO分析突出了脊索胚胎发育中基因的意义(图 2d)。最后GO CC分析中出现了73个重要术语,前10个术语显示为图2e。ClueGO报告“内吞囊泡和细胞器腔”有重要意义(图 2f)。
图2
DERNA的通路分析突出了特定的参与过程
DERNA 在三个数据库中进行了通路分析:Reactome、WikiPathways和KEGG。图3a报告了按重要性排列的前20条通路,表观遗传和转录调控似乎是最具代表性的术语。ClueGO分析还强调了多种脱甲基酶活性的含义(图3a)。WikiPathways分析发现了20条途径,这些途径再次包括转录和翻译途径,以及核糖体亚基,甚至涉及非编码 RNA(图3b)。ClueGO分析也出现了非编码和翻译失调,并且还报告了PI3K-Akt信号通路的强烈参与(图3b)。KEGG分析突出了两个重要的途径,Wnt信号通路和核糖体参与(图3c)。ClueGO KEGG分析再次强调了PI3K-Akt信号通路的最高参与度(图 3c)
图3
男性与女性SAT中DERNA的特征:相互作用、组织表达和细胞定位
编码DERNA的综合特征在于它们的相互作用、组织表达和亚细胞定位(图4)。为此STRING数据库用于构建DERNA的相互作用网络,其中节点是蛋白质,边代表预测的功能关联。可以看出这些蛋白质分成三个主要网络,其中MUC20是其中两个网络的参与者(图4a)。使用NDEx数据库,还可以研究基因表达和细胞定位。肥胖男性SAT中的DERNA也在大量其他组织中表达。这些还包括神经特定组织,如海马、小脑和大脑皮层;与输卵管、子宫内膜、膀胱、精囊等泌尿生殖器官有关的组织;以及肌肉组织(例如骨骼肌、心肌)(图4b)。此外,在图4c中,可以观察到DERNA的亚细胞定位。大量细胞器出现,可能表明SAT细胞在细胞核以及细胞质、线粒体和细胞骨架中普遍存在差异表达,表明所有细胞功能发生了变化。
图4
与疾病发展相关的差异表达分析:继发性并发症发展中性别差异的影响
为了调查男性或女性可能出现的潜在继发性疾病,使用了ClinVar数据库。正如预期的那样,显示了与X或Y染色体相关的疾病(生精功能衰竭、Y连锁或X失活、家族性偏斜),还有代谢疾病,如2型糖尿病和磷酸甘油酸脱氢酶缺乏症(图5a)。这表明此处发现的遗传特征可能是继发性代谢并发症的发生原因,并且还会出现心力衰竭(室性心动过速)。DisGENE数据库将它们与疾病状况联系起来,按疾病类别细分。具体而言,IRS1和PHGDH作为导致营养和代谢相关疾病的DERNA,因为它们在糖尿病、血脂、肥胖 (IRS1) 和磷酸甘油酸脱氢酶缺乏症 (PHGDH) 中的相关性较大(图5b)。IRS1也参与冠心病的发展,而TRDN基因参与其他形式的心力衰竭、室性心动过速和Romano-Ward综合征(图5c)。PHGDH还负责神经遗传性Neu-Laxova综合征的发展(图5d)。最后,一些基因(HMGN5、IRS1、PHGDH、MXRA5、GOLIM4 和 SFRP2)与多种癌症类型的发展有关(图5e)。有趣的是,所有讨论的基因在男性中的易感基因表达降低,因此可以推测女性患者可能更容易发生相关病理。人们还关注性别选择性靶向DERNA的潜在药物(图5f)。事实上,出现了四个可以作为目标的特定基因,它们是PHGDH、KDM5D、IRS1和ZFY。
图5
非编码RNA在肥胖性别失衡中的作用:与DERNA的相互作用以及相关功能
随着lncRNAs在性生物学和肥胖的背景下变得越来越相关,非编码DERNAs 得到了特别关注。事实上,非编码DERNA也呈现多样化的表达,如图6a热图和图6b中的PCA 聚类。火山图报告了非编码DERNA(图6c),19个非编码RNA 出现差异表达。使用LncRNADiseasev2分析了lncRNA对疾病的影响。调查它们在可能的并发症发展中的含义。AC10889.1、TTTY15、XIST、AC006157.1、PAX8-AS1、SNHG25和JPX主要参与了癌症的发展。有趣的是,除了 AC10889.1 和 AC006157.1 之外,其他 lncRNA 不仅与癌症有关,而且与神经退行性疾病(阿尔茨海默病和亨廷顿病)和精神分裂症有关。
图6d显示了与编码基因相互作用的所有 ncRNA。该网络突出显示了10个ncRNA 与22个编码DERNA相互作用。这表明 lncRNA 可以通过调节这些相互作用的编码DERNA来发挥其功能。为了了解这些lncRNA可能涉及哪些过程,对与lncRNA特异性相关的DERNA进行了功能富集,其中包括基因本体论 (GO),有49条分子功能通路 (MF)、808条生物过程通路 (BP) 和57条细胞成分通路通路 (CC),以及显示了KEGG的1个通路、Reactome的53个通路和WikiPathways的30个通路,以及DNA (TF) 中的1209个监管模式,miRNA靶向的34个基因 (MIRNA),以及对蛋白质数据库的影响,如人类蛋白质图谱 (HPA, 146)、CORUM (3),以及对表型的影响 (HP, 593)(图6e)。
图6
接下来专门研究了这些类别,发现3个 CORUM涉及Sam-68-p85 P13K-IRS-1-IR 信号复合物、细胞质动力蛋白-2 复合物和18S U11/U12 snRNP(图7a)。MF 中的 GO 分析显示了 49 条重要途径(图 7b)。ClueGO MF 分析显示了MAPK 活性(74.07%)、催化活性(11.11%)、阳离子结合和 RNA 结合(7.41%)(图 2b)。对于 GO BP 分析,出现了808个重要注释(图7c)。ClueGO分析中脊索胚胎发育中基因的影响最大(63.64%)。最后,GO CC 分析中出现了57个重要注释(图 7d)。
图7
编码和非编码转录本的通路分析
DERNA在三个数据库中进行了通路分析:Reactome、WikiPathways和KEGG。Reactome分析突出了53条重要途径。图 7e 报告了按重要性排列的前 20 条通路。WikiPathways 数据库中出现了 30 条通路。图 7f 报告了前 20 条通路。KEGG 分析仅突出了 1 条重要的通路,即 Wnt 信号通路。
DE RNA 与人体测量参数之间的相关性
对于每个患者,考虑了不同的参数,并将它们与 DE RNA 的相关性显示为散点图。相关性最高的是甘油三酯和肌酐。具体来说,20 个 DE RNA与甘油三酯水平相关(图8a), 21 个 DE RNA与肌酐相关(图8b)。HDL 与14 个 DE RNA相关(图8c),然后是胰岛素血症与 10 个 DE RNA相关(图8d),血糖和 BMI(Kg/m2)与 5 个 DE RNA相关(分别为图 8e,f),年龄仅与 AC073283.3 相关(图 8g)。发现五种 lncRNAs-DE RNAs 与 HDL 胆固醇和胰岛素水平相关(图 8c、d)。没有一个 lncRNAs-DE RNAs 与空腹血糖、BMI 或年龄相关(图 8e-g)。
图8
今天的分享就到这里啦,对上述分析方法感兴趣或者没有研究思路的小伙伴,欢迎前来咨询哦!
—
中科生信
提供“一站式”科研服务

