早!今天小编和大家分享一篇今年10月刚刚发表在Front Immunol(IF:8.786)的文章《The prognostic impact of the immune signature in head and neck squamous cell carcinoma》,作者基于头颈鳞癌的转录组数据,结合免疫细胞和免疫检查点,分析了头颈鳞癌免疫相关的预后特征。并进一步通过免疫组化等实验对结果进行了验证。仅仅做了免疫分析,作者就发到了8+,下面我们一起来看看作者是怎么做的吧!
背景&方法
头颈部鳞状细胞癌 (HNSCC) 是第五大最常见的癌症类型,尽管常规治疗取得了进展,但 HNSCC 的 5 年生存率仍然停滞不前。与一些化学疗法类似,已知一些致癌信号通路的改变会影响免疫原性、免疫系统识别并随后消除癌细胞。为了应对这种抗原性,肿瘤驱动的免疫逃避机制可以规避或抑制免疫介导的靶向和杀伤。因此,提高对肿瘤免疫微环境 (TIME) 的了解,通过免疫疗法和更具体的免疫检查点抑制剂重振免疫系统,可能会实现持久的抗肿瘤免疫反应。在这项研究中,作者通过分析 HSNCC 肿瘤的免疫成分和免疫检查点配体表达谱来表征 HNSCC 的免疫浸润景观。
方法
1.HNSCC患者数据来自TCGA数据库。
2.比较正常和肿瘤组织的差异表达基因。从TCIA 数据库获取基于CIBERSORT 的22个免疫细胞组成数据。
3.对肿瘤组织和对照组织进行免疫组化,比较免疫细胞浸润情况和免疫检查点配体的表达情况。
研究结果
临床协变量影响 TCGA 队列的免疫组成
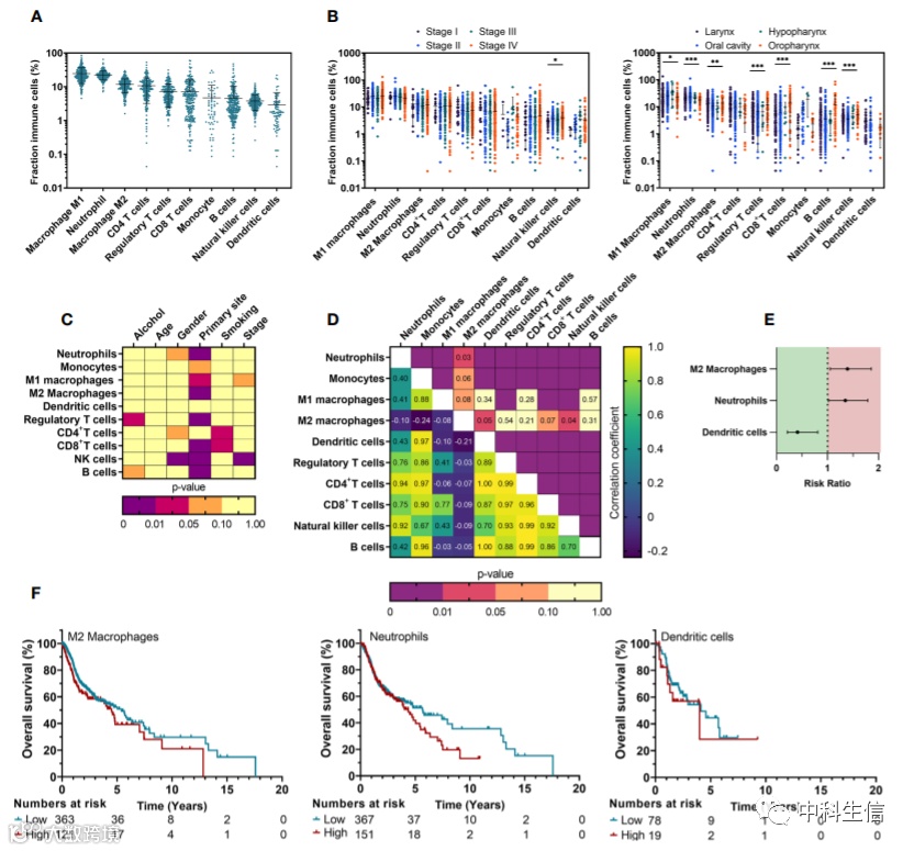
肿瘤浸润性免疫细胞 (TIIC) 的存在与临床结果相关,对 TCGA 队列组织样本中的 TIIC 进行了表征,并确定了 TIIC 的存在是否与存活率相关。使用 CIBERSORT 通过 TCIA 获得有关免疫细胞分数的数据,以估计该队列中 10 种不同免疫细胞类型(B 细胞、DC、M1 巨噬细胞、M2 巨噬细胞、单核细胞、NK 细胞、中性粒细胞、CD4+ T 细胞、CD8+ T 细胞和调节性 T 细胞 (Treg))的分数。接下来,研究了 TIIC 的预后影响,使用没有对 TIIC 分数进行任何校正的 cox 回归模型来评估生存率。
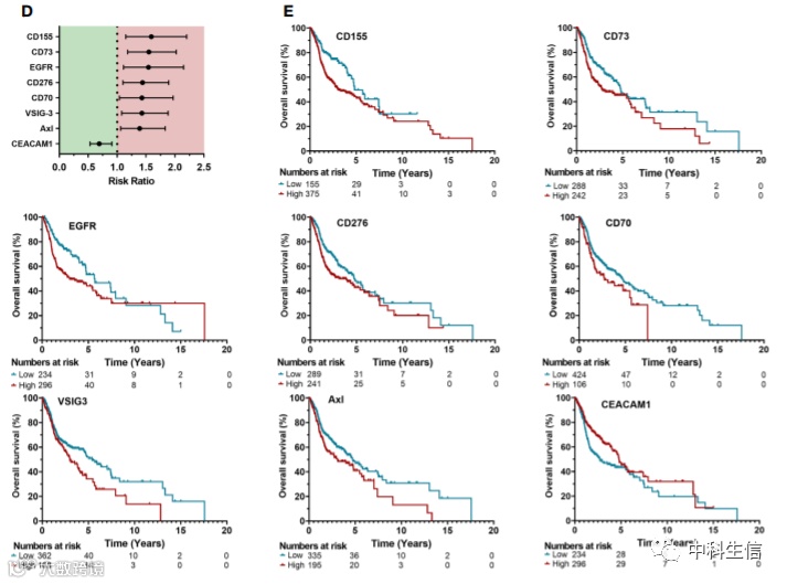
免疫检查点分子在 TCGA 队列中显示出与预后相关的差异表达
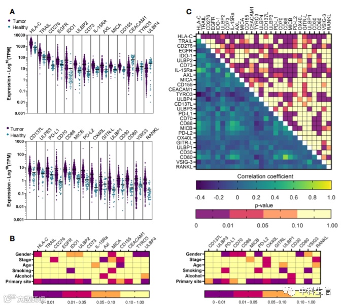
在肿瘤与对照组织之间鉴定了28 个差异表达的的免疫检查点分子,对肿瘤分期、原发肿瘤部位和其他临床病理学参数进行单变量分析,以观察与基因表达的关联。将所有免疫检查点配体的表达关联起来表明 HLA 基因和 TNF 超家族(CD30、CD40L、CD70、CD137L、GITR-L、HVEML、OX40L、RANKL、FAS、TRAIL、RANKL)内可能存在关联。使用单变量 Cox 回归得到8个与预后相关的免疫检查点。
UZA 队列的免疫成分与患者预后相关
为了进一步探索这些差异免疫检查点分子与对组织水平最具预后影响的相关性,选择了在 UZA 治疗的 50 名 III 期和 IV 期 HNSCC 患者的队列。对四种淋巴细胞亚群的组织切片进行染色:CD4+ T 细胞、CD8+ T 细胞、CD4+FoxP3+ 调节性 T 细胞和 NKp46+ NK 细胞。在整个肿瘤块以及淋巴聚集物的热点中都可以观察到淋巴细胞的肿瘤浸润。
UZA 队列的免疫检查点分子表达揭示了几种可靶向的蛋白质
HNSCC 目前的治疗前景包括使用西妥昔单抗(抗 EGFR)和派姆单抗(抗 PD-1)作为一线治疗。因此比较样本的免疫EGFR 阳性肿瘤的组成和免疫表型。还对组织切片进行CD70、CD73、CD155 和 CD276染色。还对检查点配体与临床病理学参数进行单变量分析,以确定相关关联。
基于临床病理参数、表达数据和存活率的 TCGA 和 UZA 队列的免疫分析
为了确定与预后相关性的可能相互作用,将在单变量分析中显著的免疫组成和免疫检查点配体标记的数据组合在相关矩阵中。这些数据表明 HNSCC 患者中 CD155 表达与 NK 细胞浸润之间可能存在反向相互作用,并且 Treg 浸润与 PD-L1 表达之间存在更强的关联。这些相互作用中的任何一种都可能是 HNSCC 的一种可能的免疫逃避机制。
微信号|中科生信
提供“一站式”科研定制服务

