今天小编分享一篇2022年10月发表在J Inflamm Res的文章(IF :4.631),题目为“The Construction of ITP Diagnostic Modeling Based on the Expressions of Hub Genes Associated with M1 Polarization of Macrophages”。
摘要
背景:原发性免疫性血小板减少症 (ITP) 是一种获得性自身免疫性出血性疾病,因为尚未发现经过验证的生物标志物。在这项研究中,我们从免疫的角度探索了与 ITP 发展相关的生物标志物,为临床诊断提供信息。
方法:
1、使用 limma 包分析正常和 ITP 样本之间的差异表达基因 (DEG)。
2、随机森林算法和 LASSO 回归进一步用于筛选与 ITP 相关的 DEG。
3、这些hub基因的表达通过 PCR 验证。
4、通过富集分析探讨了DEGs与免疫的关系。
5、采用CIBERSORT和ssGSEA分析ITP中免疫细胞浸润,采用Spearman等级相关分析分析DEGs与浸润免疫细胞的关系。
6、通过神经网络构建了与DEGs相关的诊断模型,并通过ROC曲线检测其效率。
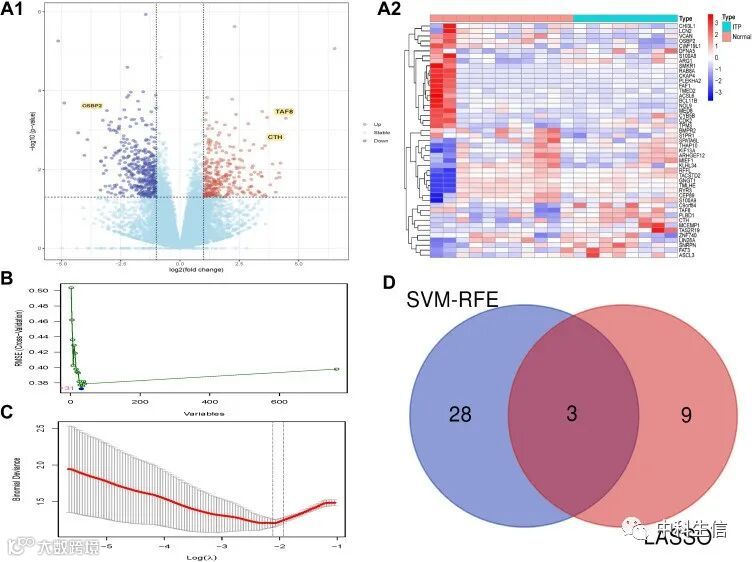
图1
结果
1、ITP相关Hub基因鉴定
DEG的识别(图1)。( A ) DEGs 的结果。( A1 ) DEGs的火山图;( A2 ) DEGs 的热图。( B ) SVM-RFE 分析的结果。( C ) LASSO 分析的结果。( D ) LASSO 回归分析和 SVM-RFE 分析相交的维恩图。
图1
2、Hub 基因的验证
HCs和ITP组中hub基因的表达(图2)。
图2
3、功能富集分析
DEG的功能富集分析(图3)。( A ) DO 分析结果。( B ) GO分析结果。( C )KEGG分析结果。
图3
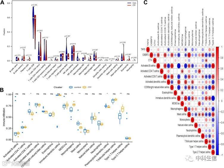
4、ITP 样本中的免疫细胞浸润
免疫细胞浸润分析(图4)。( A ) CIBERSORT 的结果。( B ) ssGSEA分析结果。( C ) 基于 ssGSEA 分析结果的相关性分析。
图4
免疫细胞与hub基因的相关性分析(图5)。( A1 ) CTH与免疫细胞的相关性分析。( A2 )OSBP2与免疫细胞的相关性分析。( A3 ) TAF8与免疫细胞的相关性分析。( B1 )CTH与M1巨噬细胞的关系。( B2 )OSBP2与M1巨噬细胞的关系。( B3 )TAF8与M1巨噬细胞的关系。
图5
5、ITP 生物标志物的诊断有效性
ITP 生物标志物的诊断有效性(图6)。( A ) 神经网络模型。( B ) ROC 分析用于验证 ITP 生物标志物的诊断有效性。
图6
结论
基于 GEO 数据集,我们全面分析和验证了与 ITP 患者相关的基因表达谱。我们将 CTH、TAF8 和 OSBP2 阐明为 ITP 的新诊断生物标志物。这些标志物也被证明与免疫浸润有关,具有很好的诊断价值。总体而言,我们在本研究中提供了一种潜在的 ITP 临床诊断模型,有助于 ITP 临床实践。然而,仍需要更多的临床实践来进一步验证。

