点击蓝字·关注我们
大家上午好!今天小编和大家分享一篇22年11月发表在Frontiers in Onocology(IF:5.7382)杂志的文章《Identification of immunoinfiltrating MAP1A as a prognosis-related biomarker for bladder cancer and its ceRNA network construction》。作者通过生物信息学分析发现MAP1A是膀胱癌早期诊断、治疗观察和预后分析的前瞻性生物标志物,并构建了ceRNA网络,同时通过临床相关实验成功进行了验证。对于该思路有兴趣的老师可以与我们联系,方法适用于其他疾病。
背景
大约75%的膀胱癌发生在非肌肉浸润型。估计5年生存率为26%- 55%。目前,没有可靠的生物标志物可用于膀胱癌的早期诊断和预后。本研究旨在利用生物信息学方法识别一种生物标志物,为膀胱癌的早期诊断和预后的临床研究提供新的见解。
方法
1. 从TCGA、GEO、GETx和UCSC Xena中获得膀胱癌的临床资料和转录组;
2. 采用差异表达基因(DEG)分析、加权基因共表达网络分析(WGCNA), Kaplan-Meier和Cox比例-风险模型的生存分析来鉴定微管相关蛋白1A (MAP1A)。3. 应用GEPIA和GETx数据库对总生存率(OS)和无病生存率(DFS)进行分析;
4. TIMER 2.0数据库预测了MAP1A与免疫细胞和免疫检查点之间的相关性;
5. 使用starBase和TargetScan对MAP1A调控的竞争内源性rna (ceRNAs)网络进行目标预测;
6. 使用Cystoscope v3.7.2软件可视化ceRNA共表达网络;
7. RT-qPCR验证MAP1A基因表达。
流程图
图1
我们首先从TCGA和GEO数据库中获取膀胱癌转录组数据,然后针对研究目标MAP1A进行差异表达、WGCNA和生存分析。接下来,我们对MAP1A基因进行泛癌分析、与免疫细胞和免疫检查点的相关性分析,并在GEPIA数据库中确认MAP1A的表达和生存分析。MAP1A的表达在膀胱癌细胞系中得到验证。最后,对MAP1A内源性竞争RNA网络的机制进行了假设。
研究结果
1.筛选靶基因的过程。
使用R中的WGCNA包分析TCGA-BLCA的转录组数据。根据临床特征确定了8个高相关性基因模块,其中,蓝色模块与膀胱癌负相关程度最高(P = 5e-41, R = -0.58)。类似地,15个相关模块与临床特征和GEO数据集之间的关系被确定。绿松石模块与膀胱癌风险相关(P = 5e-40, R = -0.92)。因此,我们认为在当前研究中,TCGA-WGCNA分析中的蓝色模块和GEO-WGCNA分析中的绿松石模块中的基因与膀胱癌的相关性最大。
图2
2.采用19个膀胱癌生存相关基因、2892个TCGA-BLCA差异表达基因、2112个GEO-GSE19915差异表达基因、4229个WGCNA-TCGA-blue模块差异表达基因和1191个WGCNA-GEO-turquoise模块差异表达基因进行Veen分析,寻找共同基因。
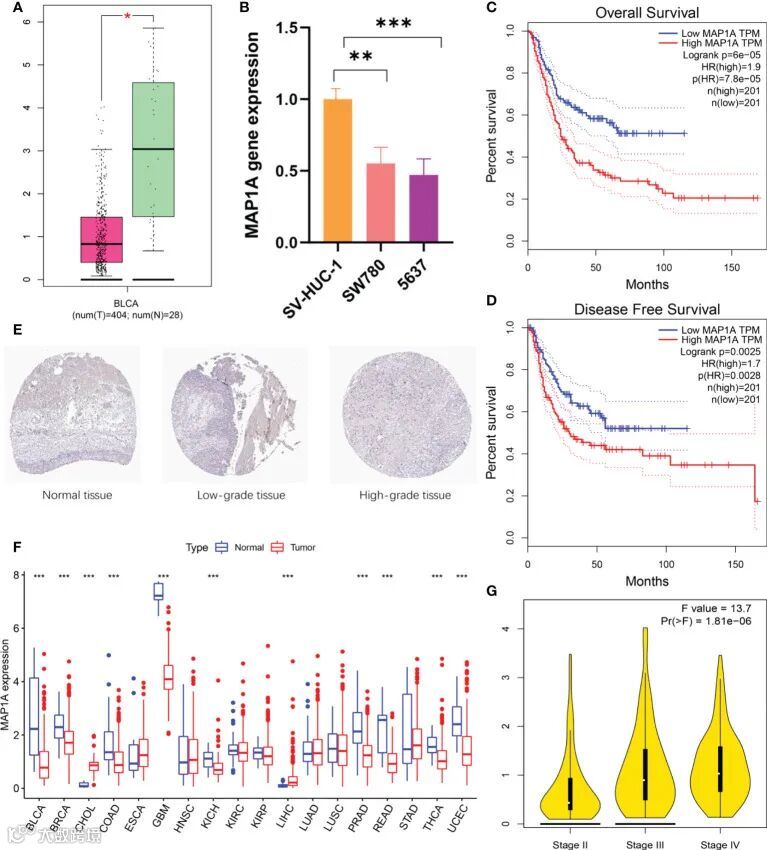
最终得到三个重叠基因,包括SVIL、AHNAK和MAP1A(图2K)。为了进一步确认单基因,我们使用GEPIA和GETx数据库中的正常样本,验证上述3个基因的差异表达、总生存率和无病生存率(图3)。MAP1A与膀胱癌的总生存率和无病生存率显著相关(P < 0.001)。因此,我们选择MAP1A作为后续研究的靶点。
图3
3.MAP1A基因表达与预后验证。
使用GEPIA和GETx数据库中的正常膀胱样本来验证MAP1A基因表达与膀胱癌组织的比较。如图4A所示,与正常膀胱样本中MAP1A基因水平较高相比,膀胱癌组织中的MAP1A基因下降。MAP1A表达差异有统计学意义(P < 0.05)。在人蛋白图谱(HPA)数据库的免疫组化观察显示,MAP1A在正常膀胱组织中有中度表达(HPA039064,患者id: 751,男性,年龄:55,强度:中度,数量 < 25%),在低级别膀胱癌中表达强度弱(HPA039064,患者id: 4936,男性,年龄:76,强度:弱,数量< 25%)且在高级别膀胱癌中未检测到(HPA039064,患者id:1984,男性,61岁,强度:阴性,数量:无)(图4E)。此外,MAP1A与膀胱癌预后不良相关(P < 0.001), 5年生存率约26% ~ 55%(图5)。
图4
图5
4.MAP1A与免疫细胞、免疫细胞基因和免疫检查点的相关性。
CD4+ T细胞、CD8+ T细胞、mDCs、巨噬细胞和中性粒细胞的表达水平与MAP1A单基因表达显著正相关,与B细胞呈显著负相关 (图6A)。如图6B所示,MAP1A拷贝数的改变与CD8+ T细胞和mDCs相关(P < 0.05)。与B细胞、CD8+ T细胞、巨噬细胞和中性粒细胞无相关性(图7A-C)。利用R中的limma包分析MAP1A与免疫细胞中基因的相关性。如图6C所示,正相关(P <在B细胞(CD19, CD79A), CD8+ T细胞(CD8A, CD8B), CD4+ T细胞(CD4), M1巨噬细胞(NOS2, PTGS2), M2巨噬细胞(CD163, VSIG4, MS4A4A),中性粒细胞(ITGAM, CCR7)和dc (HLA-DPB1, HLA-DQB1, HLA-DAR, HLA-DPA1, CD1C, NRP1, ITGAX)基因中发生MAP1A。M1巨噬细胞中与IRF5基因无显著相关性(P = 0.13)。我们利用TIMER2.0和GEPIA数据库对免疫检查点PDL-1/PD1、CTLA4相关基因CD274、PDCD1和CTLA4进行相关性分析。如图6D所示,基于两个数据库的预测显示PDCD1和CTLA4与MAP1A表达呈极显著的正相关(P <0.001)。然而,CD274与MAP1A的显著正相关关系仅在TIMER 2.0数据库中得到(P < 0.001),在GEPIA数据库中无相关性(P < 0.05)(图7D- F)。
图6
图7
6.ceRNA网络的构建。
使用microT、miRanda、miRmap、PITA、RNA22、PicTar和Targetscan等数据库预测MAP1A的靶向miRNA。预计共有69个miRNAs与MAP1A结合。TCGA- blca - mirna表达数据和临床信息从TCGA数据库下载。然后根据在6个数据库(microT、miRanda、miRmap、PITA、PicTar、Targetscan)中预测的MAP1A的海绵撞击效应,最终选择miR-34a-5p。此外,miR-34a-5p在膀胱癌组织中与MAP1A呈负相关(P < 0.001, R = -0.29)。
图8
扫描二维码 联系我们

