今天小编分享一篇2022年10月发表在Cells的文章(IF :7.666),题目为“Construction and Evaluation of a Risk Score Model for Lymph Node Metastasis-Associated Circadian Clock Genes in Esophageal Squamous Carcinoma”。
1
背景&方法
背景:研究表明,人类食管鳞状细胞癌 (ESCC) 样本中的生物钟基因 (CCG) 失调。然而,CCGs 与淋巴结转移 (LNM) 和 ESCC 预后的相关性仍不清楚。
方法:
1、将癌症基因组图谱数据库 (TCGA) 数据库中正常和 ESCC 样本之间的差异表达基因 (DEGs)。
2、在TCGA-ESCC训练集中通过Cox回归分析构建风险模型,并通过风险概况和总生存概况验证风险模型的准确性。
3、使用单样本基因集富集分析 (ssGSEA) 算法评估了高风险和低风险组之间的 23 种免疫细胞、13 种免疫功能和免疫检查点分子的差异。
4、我们通过定量实时聚合酶链反应 (qRT-PCR) 验证了预后模型基因的 mRNA 表达水平。
2
结果
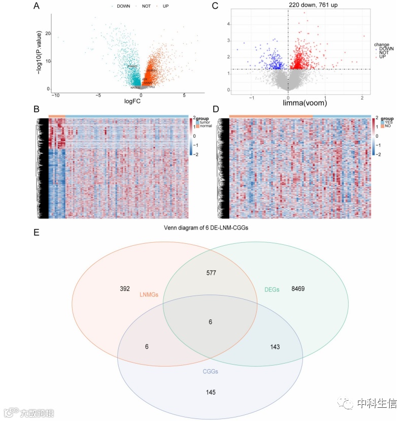
1、ESCC 与正常样本之间DEG和DE-LNM-CCG的鉴定的鉴定
ESCC 和正常样本中差异表达的 CCG(图1)。( A ) DEGs 的火山图。( B ) DEGs 表达水平的热图。( C ) N1和N0样本之间的 DEGs 火山图。( D ) N1 和 N0 样本之间的 DEGs 热图。( E ) LNMGs、CCGs 和 ESCC 与正常样本之间的 DEGs 的维恩图。
图1
2、构建风险模型
使用 Cox 回归分析构建的风险模型(图2)。(A)用于单变量分析的森林图。( B ) 多变量 Cox 回归分析的森林图
图2
风险模型验证和评估(图3)。( A ) 训练集中的风险曲线。( B ) 训练集中高风险和低风险组的生存曲线。( C ) 训练集的 ROC 曲线。( D ) 验证集中的风险曲线。( E ) 验证集中高风险和低风险组的生存曲线。( F ) 验证集的 ROC 曲线。
图3
3、风险评分与临床特征相关性分析
风险评分与临床特征的相关性分析(图4)。(A)风险评分和临床特征的分层生存分析。( B ) 患者生存风险评分和临床特征的 ROC 分析。
图4
4、免疫浸润分析
高风险和低风险人群的 ssGSEA 分析(图5)。( A ) 高危和低危人群免疫细胞类型免疫评分的小提琴图。( B ) 高危和低危人群免疫细胞类型的免疫评分热图。
图5
5、高危和低危人群免疫检查位点分析
高危和低危人群免疫检查位点分析(图6)。
图6
6、qPCR 验证
比较 KYSE-30、KYSE-150 和 KYSE-410 细胞系中 TP53 和 NAGLU 基因的差异(图7)。( A ) 通过 qRT-PCR 检测正常细胞 (T-HEEC) 和 KYSE-30、KYSE-150 和 KYSE-410 细胞系中 TP53 的表达水平。( B ) 通过 qRT-PCR 检测的正常细胞 (T-HEEC) 和 KYSE-30、KYSE-150 和 KYSE-410 细胞系中 NAGLU 的表达水平。
图7

