今天小编分享一篇2022年7月发表在Biology (Basel)的文章(IF :5.168),题目为“Ferroptosis-Related Proteins Are Potential Diagnostic Molecular Markers for Patients with Preeclampsia”。
1
背景&方法
背景:先兆子痫 (PE) 是导致孕产妇和胎儿死亡和发病的主要原因。早期和准确的诊断对于降低死亡率至关重要。
方法:
1、从 Gene Expression Omnibus (GEO) 数据集中下载了外周血样本的基因表达数据集。
2、使用 R 包“limma”过滤差异表达基因 (DEG)。
3、然后对 DEG 进行基因本体论 (GO) 和京都基因和基因组百科全书 (KEGG) 富集分析。
4、通过将铁死亡相关基因与 DEG 重叠来筛选与铁死亡相关的 DEG。
5、蛋白质-蛋白质相互作用(PPI)网络用于识别关键的铁死亡相关的 DEG。
6、酶联免疫吸附试验 (ELISA) 用于验证选定的关键铁死亡相关 DEG 的变化。
7、分析关键基因与临床病理特征的相关性。
8、通过受试者工作特征(ROC)曲线证实了这些关键基因对 PE 的诊断价值。
2
结果
1、鉴定血液样本中的 DEG
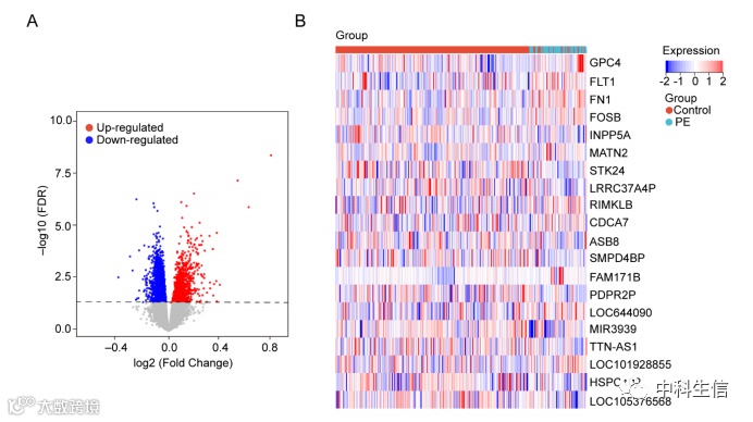
鉴定血液样本中的 DEG(图1)。( A ) 火山图。红点代表上调基因;蓝点代表下调基因;灰点代表无意义基因。( B ) 对照组和 PE 组 DEG 层次聚类的热图。
图1
2、DEG 的 GO 和 KEGG 通路富集分析
DEG 的 GO 和 KEGG 富集分析(图2)。(A)GO分析生物过程的气泡图。(B)GO分析的分子功能气泡图。(C)GO分析细胞成分的气泡图。( D ) 弦图和网络可视化 GO 分析的生物学过程。( E ) 弦图和网络可视化 GO 分析的分子功能。( F ) 弦图和网络可视化 GO 分析的细胞成分。( G ) DEG 的 KEGG 通路富集的气泡图。( H ) 弦图和网络可视化 KEGG 路径。
图2
3、Hub基因的鉴定
PE血液样本中铁死亡相关DEG的鉴定和候选铁死亡相关hub基因的鉴定(图3)。( A ) 铁死亡相关 DEGs 的维恩图。( B ) 描述前 20 个与铁死亡相关的 DEG 表达水平的热图。( C ) 铁死亡相关 DEG 的 PPI 网络分析。( D ) Cytoscape 中的 CytoHubba 插件选择了 10 个 hub 基因。
图3
4、Hub 基因相关分析
两个hub基因的实验验证,hub基因表达水平与临床特征的相关性分析,诊断准确性分析(图4)。( A , B ) 血清中 p53 ( A ) 和 c-Jun ( B ) 的浓度。( C , D ) MAP 与 p53 ( C ) 和 c-Jun ( D ) 之间的 Pearson 相关图。( E , F ) 绘制 ROC 曲线以检查 p53 ( E ) 和 c-Jun ( F ) 的诊断潜力。
图4
结论
在本研究中,我们通过生物信息学方法探索了铁死亡相关生物标志物的关键基因。我们确定了两个与 PE 中铁死亡相关的关键基因 p53 和 c-Jun,这可能将 PE 患者与正常孕妇区分开来,并且可能是疾病诊断和治疗监测的潜在铁死亡相关生物标志物。

