点击蓝字 关注我们
大家上午好!今天小编和大家分享一篇22年12月发表在Frontiers in Immunology(IF:8.786)杂志的文章《Pan-cancer analysis of FBXW family with potential implications in prognosis and immune infiltration》。作者基于TCGA泛癌数据,系统性地分析了FBXW家族在泛癌中的表达以及预后价值,并探索了与免疫微环境之间的关系。对于该思路有兴趣的老师可以与我们联系,方法适用于其他疾病。
1
背景
癌症是导致死亡的一个主要原因,而且,到目前为止,癌症的发病率和死亡率都在急剧增长。E3泛素化连接酶,基于其特异性识别底物的特点,已被证明广泛的参与了与癌症相关的过程。E3连接酶由三个不变的元素(SKP1、Cullin、RBX1)和一个可变的元素(FBP)组成,FBP家族成员被分为三个亚类:FBXW、FBXL、FBXO。FBXW家族在靶向细胞周期调节和肿瘤发生有关的蛋白质方面发挥重要的作用。FBXW家族包含十个成员,分别是FBXW1(β-TrCP1)、FBXW2、FBXW4、FBXW5、FBXW7、FBXW8、FBXW9、FBXW10、FBXW11(β-TrCP2)、FBXW12,其中β-TrCP1和FBXW7为中心蛋白,已被证明参与癌症的相关通路,但是FBXW家族在泛癌中的作用,包括中心蛋白,还有待阐述。
2
方法
1.MEGA和TBtools构建FBXW家族的系统发育树;
2.SWISSMODEL Interactive Workshop 分析FBXW蛋白的三级结构;
3.UCSC Xena用于分析在泛癌水平上,FBXW家族的mRNA表达、临床相关性、分子亚型、生存数据和干性评分;
4.Survival 和 survmoner用来绘制K-M生存曲线,COX分析用来分析FBXW的表达与癌症预后之间的相关性;
5.cBioPortal用来分析FBXW家族成员的突变频率和形式;
6.ESTIMATE用于计算免疫评分、估计评分和间质评分;
7.Spearman 和limma用来分析FBXW的表达与RNAss和DNAss之间的相关性;
8.TIMER和xCELL用于评估免疫细胞的浸润水平;
9.CellMiner用于药物的敏感性分析;
10.qRT-PCR用来分析中心蛋白FBXW1和FBXW7的表达。
3
研究结果
1.人类中FBXW的基因结构和基序组成
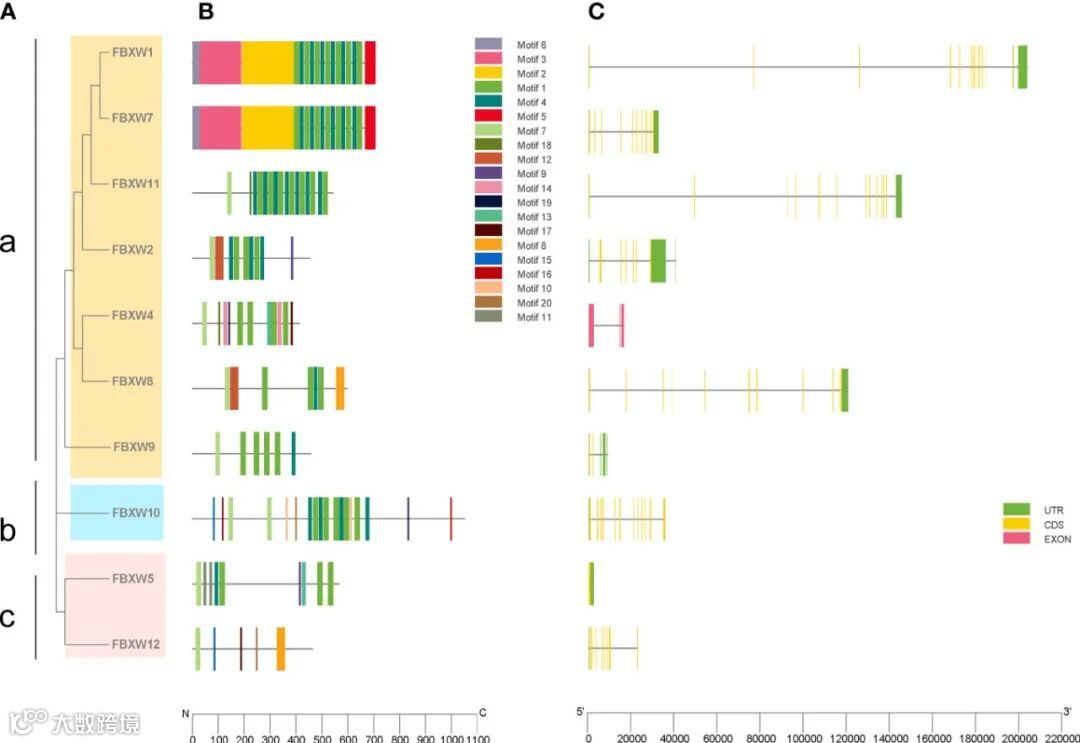
GeneCards数据库表示FBXW家族的成员大部分位于细胞质和细胞膜中,参与了不同的生物学反应过程,如FBXW1和FBXW4与蛋白质的多泛素化和Wnt信号通路有关,而FBXW7主要参与了血管生成、DNA修复、姐妹染色单体凝聚和蛋白质泛素化等。此外,发现FBXWs与F-box和WD具有重复结构域,相互作用密切,富集分析结果表明他们主要参与泛素化介导的降解途径。构建系统发育树,结果表明,该基因家族分为三组,a组中成员最多,但是b组只有一个成员,FBXW10。在FBXW家族成员中检测到20个保守基序,在FBXW1和FBXW7有相同的基序2、3、5、6,表明他们在某些生物过程中具有相似的功能。但是在a组中仅发现了保守基序14,而在b组中保守基序数量较多,说明导致FBXWs功能差异的的原因可能是保守基序的特异性分布。此外,对FBXW家族成员的三级结构的预测表明,该家族成员的三级结构是不同的。
2.FBXW家族在泛癌中的表达
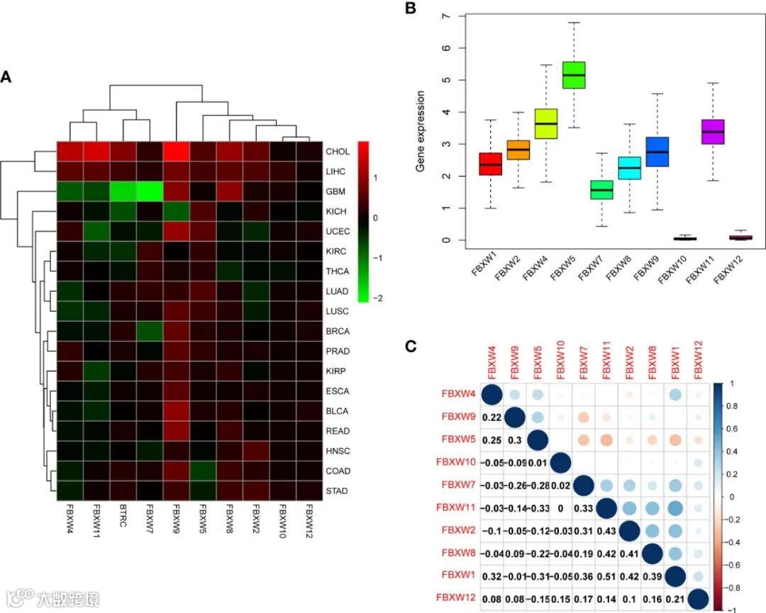
FBXW1在结肠腺癌(COAD)、胆管癌(CHOL)、肺腺癌(LUAD)、肝细胞癌(LIHC)、前列腺癌(PRAD)和胃癌(STAD)中表达量更高,相反,在乳头状肾细胞癌(KIRP)、肾嫌色细胞癌(KICH)、肾透明细胞癌(KIRC)、多形性胶质母细胞瘤(GBM)、甲状腺癌(THCA)和子宫内膜癌(UCEC)中表达量较低。FBXW2的表达量在COAD、CHOL、头颈鳞状细胞癌(HNSC)、KICH、LIHC、PRAD、STAD中较高,在KIRC、LUAD、肺鳞状细胞癌(LUSC)、THCA、UCEC中表达量较低。FBXW4的表达量在CHOL、KIRP、LIHC、PRAD和UCEC中较高,在乳腺浸润癌(BRCA)、COAD、GBM、LUAD、LUSC、HNSC和STAD中较低。FBXW5的表达量在BRCA、CHOL、LIHC、LUAD、LUSC、KICH、KIRC、PRAD、THCA和UCEC中较高,在COAD、HNSC、STAD中表达量较低。FBXW7的表达量在CHOL、KIRC、KIRP、LIHC、LUAD、THCA中较高,在BRCA、GBM、HNSC、PRAD和UCEC中表达量较低。FBXW8的表达量在膀胱尿路上皮癌(BLCA)、BRCA、GBM、CHOL、COAD、HNSC、KIRP、LIHC、LUSC、STAD、PRAD和READ中较高,在LUSC、PRAD、READ和STAD中表达量降低。FBXW9的表达量在BLCA、BRCA、CHOL、COAD、ESCA、GBM、LIHC、LUAD、LUSC、KIRP、PRAD、STAD、THCA、READ和UCEC中较高,只有在KICH中表达量较低。FBXW10的表达量在LUAD、LUSC、LIHC、PRAD、STAD中较高,在KICH、KIRC、THCA中表达量较低。FBXW11的表达量在BLCA、BRCA、GBM、LUSC、HNSC、KIRC、KIRP、UCEC中较低,在CHOL和LIHC中表达量较高。FBXW12的表达量在BLCA、BRCA、LIHC、LUSC、CHOL、COAD、STAD、PRAD、UCEC中较高,在GBM、KICH、KIRC、KIRP、THCA中表达量较低。
此外,还分析了在TCGA数据库的18种癌症中,FBXW家族成员的表达量。结果表明,FBXW1/4/9/11在CHOL中表达量最高。在泛癌中,FBXW5高表达,FBXW10和FBXW12低表达,其他成员中度表达。FBXW家族成员彼此之间的相关性分析表明,正相关最显著的两个基因是FBXW1和FBXW11,而FBXW5和FBXW7的相关性完全相反。在BRCA、COAD、LUAD和KIRC中,FBXWs整体上呈正相关,包括FBXW1和FBXW7。这些发现证实了FBXW成员之间的协同关系。
3.FBXWs的表达与临床特征、肿瘤亚型之间的相关性
在对肿瘤分期相关性的分析中,发现在肿瘤的早期阶段,一些FBXWs的表达量升高,如KIRC中的FBXW1/12。胰腺癌(PAAD)的FBXW4,以及LUSC的FBXW11。而其他基因的表达量主要是在肿瘤晚期增加,包括ACC的FBXW2,ILHC中的FBXW2/9,LUAD中的FBXW5,STAD中的FBXW7和KIRP/食道鳞状细胞癌(ESCC)中的FBXW10。
此外,还分析了FBXWs在9种癌症不同亚型中的表达水平。结果表明,在BRCA和KIRC中,大部分FBXWs的蛋白表达水平有明显差异,FBXW1/7在包含Basal、Her2、LumA、LumB的四种BRCA亚型中的表达与正常样亚型相比有显著差异。然而,FBXW2/4/5/10/11/12在LumA/B与正常样亚型之间的表达水平没有显著差异。
4.FBXWs在泛癌治疗中的预后价值
K-M生存曲线表明,FBXW1是LGG、KIRC、MESO和UVM的保护因子。此外,FBXW5是KICH和UCEC的保护因子。然而,FBXW5是LUAD和ACC的高危因素。在PAAD、STAD、HNSC和SKCM,FBXW7高表达与较长的生存时间相关。FBXW9在KIRP、DLBC和HNSC三种不同癌症中发挥了保护作用。而FBXW9在LIHC、ACC和LGG三种癌症中发挥了有害作用。FBXW12是LAML、READ和UVM的保护性预后基因。FBXW12是THYM中的一个高危基因。此外,我们还发现FBXW1/2/11在KIRC中起着保护作用。相比之下,FBXW10是KIRC中的一个危险因素。FBXW1/11是LGG患者的低危险因素。另一方面,FBXW2/9的高表达与LGG的较差预后相关。
然后,通过COX分析来探讨FBXWs的预后风险。FBXW1是LGG中的一个保护性基因。FBXW2在KIRC中具有保护作用。然而,FBXW2是ACC、LGG和PRAD的高危因素。FBXW4是KICH和LGG中的低危险因素。另一方面,FBXW4是LAML中的一个有害因素。FBXW5在ACC、PCPG和THYM中起着有害因素的作用。FBXW7在PRAD中起到了不利的作用。FBXW8在KICH中作为一种高危基因。FBXW9对UVM有保护作用。相比之下,FBXW9是KICH和LGG的高危因素。在KIRP、THCA和THYM患者中,FBXW10高表达与预后较差相关。而在KIRC、LGG和MESO患者中,FBXW11高表达的患者预后较好。我们的研究结果也表明,FBXW12在LAML和UVM中起着保护作用。相反,FBXW12是DLBC、KICH和PRAD的高危预后因素。这些结果表明,FBXW在不同的癌症中可能对预后价值发挥不同的作用。
5.泛癌中FBXW基因家族的遗传改变
通过cBioPortal数据库进一步分析了2922例癌症患者中FBXW基因家族的变异频率和类型。结果表明,FBXW7/9/11的基因的突变率约为7%,是FBXW基因家族突变率最高的基因。然而,FBXW1/4/12的突变率最低,仅为3%。此外,发现主要的变异类型包括扩增、mRNA高表达、突变和深度缺失。FBXW2/5/8/9/10/11的扩增率最高。同时,FBXW1/4/7/12的变化类型主要是mRNA的高表达。总之,FBXW家族成员很可能在各种癌症类型中发生突变。
6.泛癌中FBXWs的表达与肿瘤微环境的相关性
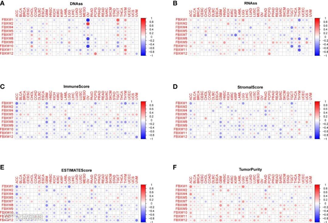
FBXW家族的表达量与DNAss和RNAss呈正相关或负相关。例如,在OV中,FBXW1/8/10的表达与DNAss呈负相关。同时,我们发现FBXW2与OV中的DNAss呈正相关。此外,FBXW1在TCGA和THYM中与DNAss呈显著正相关。FBXW1/8/10/11与THYM中的RNAss呈负相关。FBXW7在CHOL、KIRC、KIRP等几种癌症中与RNAss呈负相关。此外,肿瘤微环境相关评分结果显示,大部分FBXWs的表达与间质评分、免疫评分、估计评分呈显著负相关,与肿瘤纯度呈正相关。具体来说,FBXW5在所有癌症中与这些评分都呈正相关关系;另一方面,FBXW12有一致的负相关关系。此外,ACC、GBM和LAML的免疫评分与FBXWs之间存在明显的相关性。这些结果表明,FBXW成员在不同癌症中调节免疫微环境的能力有所不同。
7.免疫浸润与FBXWs表达的相关性
FBXWs与免疫亚型之间的相关性表示,所有FBXW基因家族成员的表达与免疫亚型C1(伤口愈合)、C2 (IFN-gamma显性)、C3(炎症)、C4(淋巴细胞耗尽)、C5(免疫安静)和C6(TGF-beta显性)显著相关。然后,选择了BRCA、COAD、LUAD和KIRC四种癌症进行分析。FBXW1在C3和C4中表达水平较高,而FBXW7在C2和C3中表达水平上调。FBXW4和FBXW8与COAD中的免疫亚型显著相关。此外,FBXW1/2/4/5/7/8/11在LUAD中存在显著差异,而这些基因在C3中过表达。FBXW1/2/4/5/7/9/11/12的表达与KIRC中的免疫亚型相关。FBXW1/2/4/7在C3中表达量较高。同时,FBXW5在C5中的表达量较高。然而,在ACC中,只有FBXW5和FBXW9与免疫亚型之间的相关性具有统计学意义。这些结果再次证明了FBXW成员在各种肿瘤中的特异性。
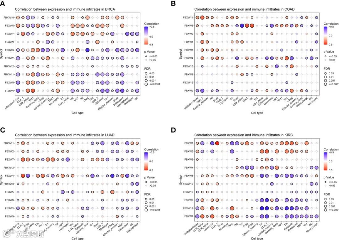
此外,进一步评估了免疫细胞浸润水平与FBXWs表达之间的关系。结果表明,大多数FBXWs的表达与这些癌症中的免疫细胞呈显著的正相关或负相关,特别是在BRCA和KIRC中。BXW1的表达与NK、CD8-T、cytotoxic、Th1等免疫活性细胞呈显著负相关。而FBXW7作为抑癌因子,与免疫活性细胞呈正相关,与Exhausted T cells、Th17、巨噬细胞等免疫抑制细胞呈负相关。基于以上TME分析结果,我们还分析了FBXWs与ACC、GBM和LAML中免疫细胞浸润评分的相关性,发现没有显著的相关性。为了验证研究结果,进一步研究了FBXW1/ 7的表达与泛癌中免疫细胞的关系。FBXW1作为一个癌基因和FBXW7作为一种抑癌基因,在免疫浸润细胞上也表现出相反的关系。
此外,利用TCGA数据库进行共表达分析,揭示了FBXW1/7的表达与泛癌中免疫检查点之间的关系。结果表明,FBXW1与ACC、BLCA、BRCA、PCPG、UCEC和UCS中具有代表性的免疫检查点呈负相关。然而,在大多数癌症中,FBXW7与这些免疫检查点呈正相关。FBXW1和FBXW7在免疫浸润中的相反关系可能是癌症患者预后不同的原因。
8.FBXW基因家族的药敏分析
为了进一步探讨FBXWs在化疗或靶向治疗中的作用,本研究还对药物敏感性与FBXW基因表达数据进行了综合分析。结果显示,FBXW7的表达与Nelarabine和Chelerythrine的药物敏感性呈正相关。此外,FBXW11的表达与Imatinib、LDK-378和Palbociclib的药敏感性呈显著负相关。FBXW9的表达与Dasatinib的药敏感性呈负相关,与tfdu的药敏感性呈正相关。这些结果可能为基于FBXWs药物敏感性的临床用药具有一定意义。
4
添加微信获取相关文献

