今天小编和大家分析一篇23年1月发表在Front Cell Dev Biol(IF:6)杂志的文章《The mutation in splicing factor genes correlates with unfavorable prognosis, genomic instability, anti-tumor immunosuppression and increased immunotherapy response in pan-cancer》。作者调查了TCGA数据库中12种常见癌症类型的剪接因子基因突变与临床特征、肿瘤进展表型、基因组完整性、抗肿瘤免疫应答和免疫治疗反应的关联。与SFG野生型癌症相比,SFG突变型癌症表现出更差的生存预后,更高的肿瘤突变负担和非整倍性水平,更高的免疫抑制特征表达,以及更高水平的肿瘤干性,增殖潜力和肿瘤内异质性(ITH)及对免疫检查点抑制剂更高的反应率。并且通过单细胞数据分析证实,剪接因子基因突变与肿瘤干性、增殖能力、PD-L1表达、肿瘤内异质性和非整倍性水平增加有关。另外关键剪接因子基因的突变与不良临床结果、疾病进展、基因组不稳定性、抗肿瘤免疫抑制和泛癌免疫治疗反应增加相关。因此认为剪接因子基因突变是癌症免疫治疗反应的不良预后因素和阳性标志物。
背景
RNA剪接是一个动态过程,其中pre-mRNA外显子-内含子边界被识别,并且中间的内含子序列被去除,使编码外显子连接形成成熟的mRNA。替代的pre-mRNA剪接是哺乳动物细胞转录本多样性的主要原因,它由剪接体协调产生组织和物种特异性分化模式。剪接体包括五个小核糖核蛋白(snRNP)和许多辅助蛋白。内含子分为两类:U2型和U12型。U2型>占内含子的99.5%,而U12型占内含子的<.5%,存在于大约700-800个基因中。内含子由 U2 型和 U12 型依赖性剪接体剪接,也称为“主要”和“次要”剪接体。尽管由替代剪接产生的大多数亚型的功能作用尚不清楚,但在癌症中特定的亚型可以促进肿瘤转化、癌症进展和耐药性。在某些情况下,剪接位点附近的复发性体细胞点突变可能有助于特定的剪接变化,通过诱导肿瘤抑制基因的错误剪接来促进癌症的发展。
剪接因子基因(SFG)中的热点突变在血液恶性肿瘤和实体瘤中具有很高的频率,它表明了RNA剪接在癌症中的重要性。SFG的复发性体细胞突变,如SF3B1,SRSF2,U2AF1和ZRSR2,已在骨髓增生异常综合征(MDS),慢性淋巴细胞白血病,急性髓系白血病,乳腺癌,肺腺癌和葡萄膜黑色素瘤中被发现。鉴于特定的选择性剪接亚型在癌症发展中的关键作用以及癌细胞对剪接效率与正常细胞相比的整体扰动的敏感性增加,剪接的药物干预可能代表一种重要的治疗策略。因为增加的肿瘤突变负担(TMB)可能会产生新的表位,使特定的癌症患者亚群对免疫疗法敏感,剪接体基因突变产生的异常mRNA可导致癌症中新表位的产生。Seiler等人报告说,119种SFG在33种TCGA癌症类型中具有假定的驱动突变。他们发现最常见的突变是相互排斥的,并且与谱系非依赖性改变剪接有关。此外,具有这些突变的肿瘤在细胞自主途径和免疫浸润中失调。
方法:
1.对不同不同癌症患者进行生存分析
2.TMB、同源重组缺陷(HRD)和SCNA评估
3.免疫特征分析(ssGSEA)
4.不同癌症亚型的SFG突变率分析
5.SFG突变肿瘤中蛋白质表达水平分析
6.单细胞中SFG突变分析
7.单细胞中DNA拷贝数变异(CNV)的分析
研究结果
SFG突变与癌症的不良临床结局相关
在六种癌症类型(BLCA,BRCA,LUSC,SKCM,STAD和UCEC)中,SFG的突变与更差的OS,DSS和/或PFI相关(p ≤0 .05)(图1A)。在泛癌和三种癌症类型(ACC,HNSC和STAD)中,晚期(III-IV期)肿瘤与早期(I-II期)肿瘤相比,SFG突变肿瘤的比例显著更高(图1B)。根据肿瘤细胞相对于正常细胞的异常程度,肿瘤分级代表肿瘤的生长速度和扩散程度。我们发现在泛癌中,SFG 突变的肿瘤在高级别(G3-4)中的比例高于低级别(G1-2)肿瘤(p = .004)(图1B)。
进一步比较几种表明肿瘤进展或预后不良的表型,包括肿瘤干性、增殖和肿瘤内异质性(ITH)。这些所有表型在泛癌中SFG突变的得分明显高于SFG野生型肿瘤(p < 0.001)(图1C)。在多个癌症类型中,SFG 突变肿瘤的干性、增殖和 ITH 得分分别明显高于 SFG 野生型肿瘤(图 1C)。此外,在泛癌和九种癌症类型中,SFG突变肿瘤的细胞周期途径富集评分明显高于SFG野生型肿瘤(图1C)。

SFG突变与癌症基因组不稳定有关
基因组不稳定性通常会导致 TMB 和 CNA 增加。值得注意的是,在泛癌和所有12种癌症类型中,SFG突变肿瘤的TMB明显高于SFG野生型肿瘤(p <0 .001)(图2A)。在泛癌和10种癌症类型中,SFG突变的肿瘤携带的新抗原比SFG野生型肿瘤多得多(p <0 .05)(图2A)。在泛癌和8种癌症类型中,SFG突变肿瘤的HRD评分(即非整倍性水平)明显高于SFG野生型肿瘤(p <0 .05)(图2B)。DNA错配修复缺陷(dMMR)或微卫星不稳定性(MSI)是某些癌症类型(如子宫内膜癌、结直肠癌和胃癌)中基因组不稳定的普遍模式。在UCEC,COAD和STAD中,SFG 突变的肿瘤比 SFG 野生型肿瘤具有显着更高的 MSI 肿瘤比例(p <0 .001)(图2C)。在12种癌症类型中至少有一半的肿瘤中,许多 DNA 修复途径在 SFG 突变的肿瘤中比在 SFG 野生型肿瘤中显示出更高的富集。这些途径包括 DNA 复制、碱基切除修复、核苷酸切除修复、非同源末端连接、 Fanconi 贫血、同源重组和错配修复(图2D)。SFG 突变的 SCNA (包括拷贝数扩增和缺失)的幅度和频率高于染色体上泛癌的 SFG- 野生型肿瘤(图2E)。这些结果共同表明,SFG突变与各种癌症中基因组不稳定性增加之间存在显著关联。

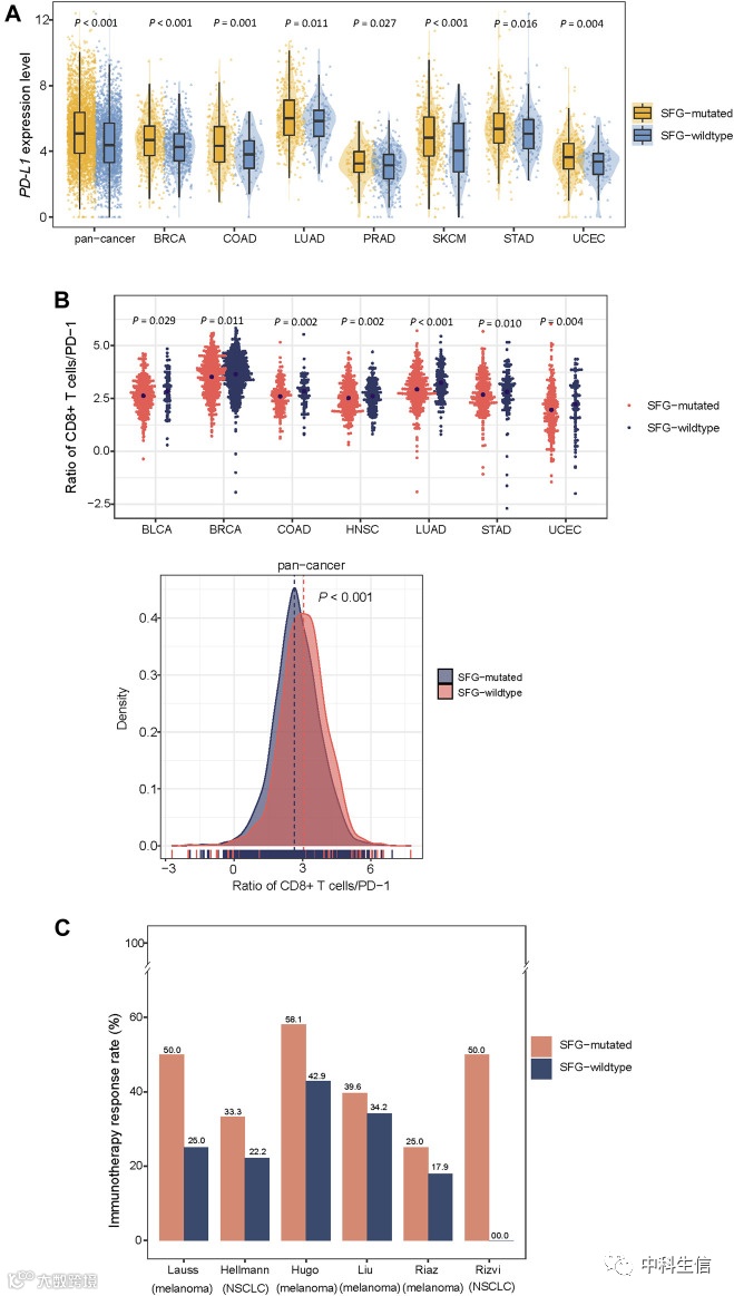
SFG的突变与抗肿瘤免疫反应降低和免疫治疗反应增加有关
在泛癌和7种癌症类型中SFG突变肿瘤的PD-L1表达水平显著更高(p <0.05;FC > 1.5)(图 3A)。在泛癌和7种癌症类型中,SFG突变肿瘤的免疫刺激与免疫抑制特征(CD8 T细胞/ PD-1)的比率显著低于SFG野生型肿瘤(p < 0.05)(图3B)。SFG突变与TMB和肿瘤非整倍性具有显著关联,SFG突变与抗肿瘤免疫应答之间的显著相关性可能由TMB和肿瘤非整倍性介导。使用三个预测因子: SFG 突变、 HRD 评分和 TMB 进行了 Logit模型预测,以预测泛癌中 CD8 T 细胞/PD-1的高低比例。该分析表明,SFG突变是CD8 T细胞/PD-1比值的显著阴性预测因子(p = 4.2×10+++–8; β = -.33)。综上所述,这些结果表明SFG突变与各种癌症中抗肿瘤免疫反应降低之间存在显著关联。
由于PD-L1和TMB都是对免疫检查点抑制剂(ICIs)反应的阳性预测因子,并且SFG突变增强了PD-L1和TMB在癌症中的表达,预计SFG突变的肿瘤对ICI的反应比SFG野生型肿瘤更好。在接受ICI治疗的六个癌症队列中,SFG突变的肿瘤对ICI的反应率高于SFG野生型肿瘤(图3C)。

不同癌症亚型的SFG突变率显著不同
某些肿瘤抑制基因或癌基因的突变在癌症中频繁发生,其突变与癌症的发生和发展有关,如TP53、EGFR、KRAS和BRAF突变。这些基因突变的肿瘤在泛癌和多种癌症类型中表现出明显高于这些基因野生型肿瘤的SFG突变率(p < 0.05)(图4A)。如,在泛癌和6种癌症类型(ACC、BLCA、BRCA、LUAD、LUSC 和 SKCM)中,TP53 突变亚型的 SFG 突变率高于 TP53 野生型亚型。在泛癌和六种癌症类型(ACC、COAD、LUSC、SKCM、STAD 和 UCEC)中,EGFR 突变亚型的 SFG 突变率高于 EGFR-野生型亚型。在泛癌和4种个体癌症类型(BRCA,COAD,STAD和UCEC)中,SFG在BRAF突变中的突变率明显高于BRAF野生型肿瘤。
通过 PAM50测定确定的乳腺癌亚型:luminal A & B,富含HER2和基底样的 SFG 突变率。值得注意的是,富含HER2和基底样的SFG突变率均明显高于luminalA&B(p < 0.01),而SFG突变率在富含HER2和基底样之间没有显著差异(p = .07)(图4B)。总体而言,这些结果表明SFG突变是乳腺癌的不良预后因素,因为luminal A&B通常比富含HER2和基底样乳腺癌的预后更好。在PRAD中,格里森评分从6到10不等,是最常见的前列腺癌分级系统。格里森评分越高,恶性肿瘤分级越高。我们发现,在PRAD中,高级别肿瘤(格里森评分>7分)的SFG突变率明显高于低级别肿瘤(格里森评分≤7分)(p =0.01)(图 4C)。这些结果表明,SFG在侵袭性癌症亚型中比在非侵袭性癌症亚型中更频繁地发生突变。

SFG突变癌症中蛋白质上调主要与细胞周期调节和基因组不稳定性有关
比较12种癌症类型中每种癌症类型中SFG突变型肿瘤和SFG野生型肿瘤之间的蛋白质表达谱。发现在至少5种癌症类型中,有15种蛋白质在SFG突变中的表达水平明显高于SFG野生型肿瘤(FDR <0.05)(图5)。这些蛋白质包括Lck,PCNA,ASNS,4E-BP1,FASN,ACC_pS79,Cyclin_B1,Chk1_pS345,eEF2,eIF4E,FoxM1,Rb_pS807_S811,p90RSK,Src_pY416和TFRC。值得注意的是,这些蛋白质中的许多是细胞周期调节因子,例如Cyclin_B1,Chk1_pS345,FoxM1,Rb_pS807_S811和Src_pY416。此外,一些蛋白质参与DNA损伤修复,如PCNA。这些结果与先前的分析一致,表明SFG突变与细胞周期活化和基因组不稳定性有关。

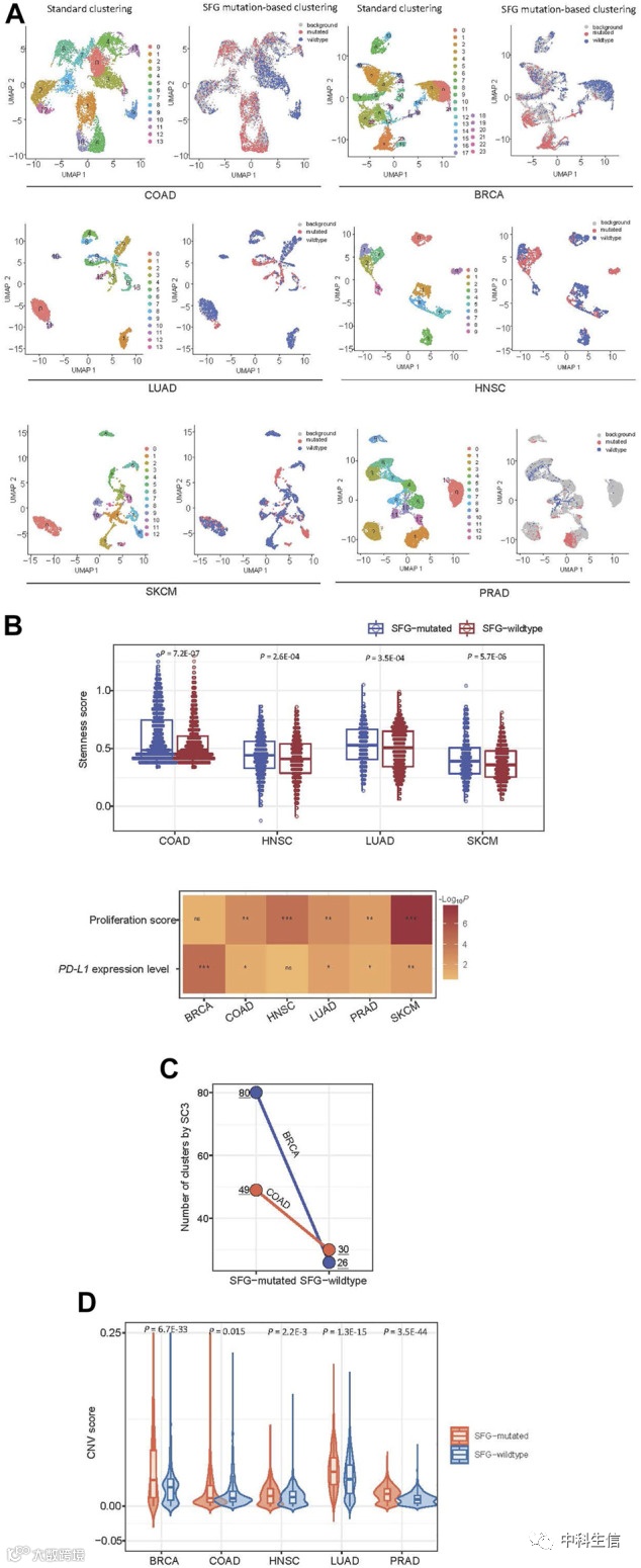
探索癌症单细胞中的SFG突变
使用 Scissor 算法在来自 BRCA 的6个单细胞转录组中鉴定了具有 SFG 突变表型和 SFG 野生型的癌症单细胞亚群COAD、SKCM、PRAD、LUAD和HNSC(图6A)。在4种和5种癌症类型中,SFG 突变的细胞亚群分别显示出比 SFG- 野生型细胞亚群显着更高的干细胞和增殖分数(p < 0.01)(图6B)。在5种癌症类型中,与 SFG- 野生型细胞亚群相比,SFG 突变的细胞亚群倾向于具有显着更高的 PD-L1表达水平(p < 0.05)(图6B)。5使用SC2017算法分别在SFG突变和SFG野生型细胞亚群中对癌细胞进行聚类。在两种癌症类型(COAD和BRCA)中,SC3在 SFG 突变型和 SFG- 野生型细胞亚群之间发现了显著不同数量的细胞簇(图6C)。在COAD中,SFG 突变的细胞亚群包含49个簇,而 SFG 野生型细胞亚群包含30个簇。在 BRCA 中,SFG 突变的细胞亚群包括80个簇和 SFG 野生型细胞亚群中的26个簇。这表明 SFG 突变的细胞亚群比 SFG 野生型细胞亚群更具异质性,支持 SFG 突变与 SFG- 野生型肿瘤的更高 ITH。采用inferCNV算法分析癌细胞中与正常细胞相关的 CNV。值得注意的是,在5种癌症类型中,SFG突变细胞亚群的CNV值明显高于SFG野生型细胞亚群(p <0.02)(图<>D)。这些结果证实,SFG突变与单细胞水平的基因组不稳定性显著相关。

长按添加二维码
个性化医学生信解决方案
生信、测序、验证全包括
高分sci全程服务

