分享一篇2022年1月发表在Front Cell Dev Biol(IF:6.081)的文章《Construction of a Novel Ferroptosis-Related Gene Signature of Atherosclerosis》(PMID: 35071238),作者通过生物信息学分析得到动脉粥样硬化中铁死亡相关的hub基因,并构建了ceRNA网络。该思路同样适用于其他非肿瘤或肿瘤的研究,有相关需求的老师欢迎联系我们。
背景&方法
背景:
动脉粥样硬化是指一种慢性炎症性疾病,其特征是纤维性病变在动脉内膜中积聚。铁死亡是一种新的程序性细胞死亡,可能参与动脉粥样硬化的过程。
方法:
1.鉴定动脉粥样硬化和对照之间DEG和DElncRNA。
2.铁死亡相关差异基因的筛选;
3.动脉粥样硬化和对照之间的基因集富集分析;
4.DEG和DE-FRG的GO功能和KEGG通路富集分析;
5.DE-FRG的PPI网络构建与hub基因的鉴定;
6.Hub基因在GEO数据库中的表达验证;
7.Hub基因的实验验证;
8.ceRNA网络的构建。
结果
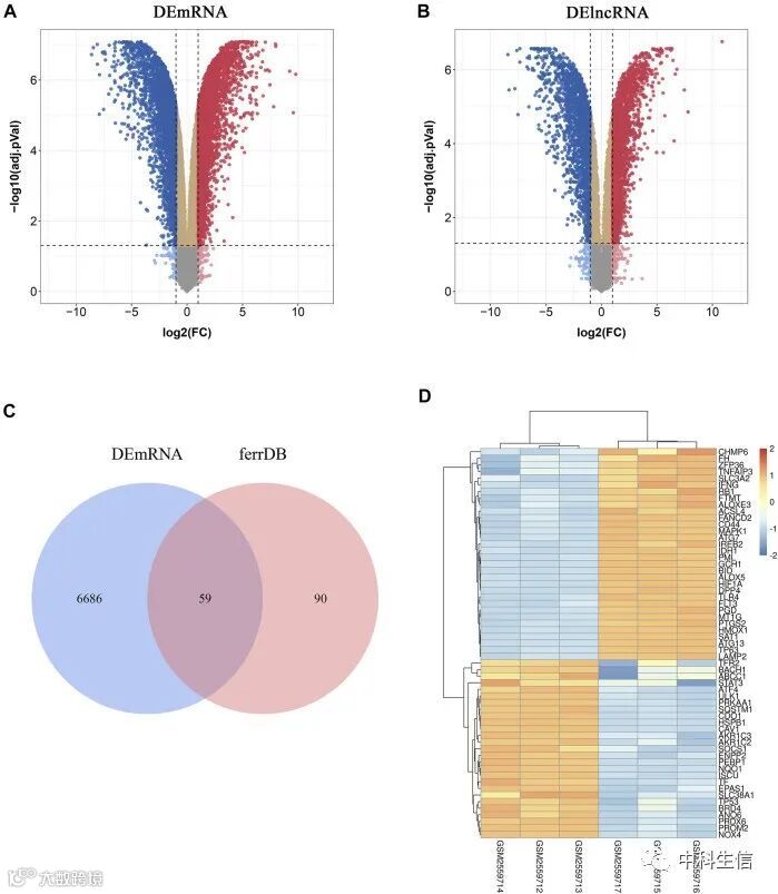
动脉粥样硬化斑块中DE-FRG和DElncRNA的鉴定
通过对GSE97210的差异表达分析,动脉粥样硬化斑块中与对照相比存在4017个DElncRNA和6754个DEG。DEG和FRG取交集,共有59个DE-FRG。
基因集富集分析
为了比较两组间的不同通路,随后进行了GSEA。
DEG和DE-FRG的功能富集分析
在GO和KEGG通路分析的基础上,探索两组DEG和DE-FRG潜在的生物学功能和通路。
蛋白质-蛋白质相互作用网络的构建与可视化
将所有DE-FRG提交到STING数据库,建立并可视化PPI网络。根据使用MCODE算法计算的分数,PPI网络被分为两个簇。随后,选取基于MNC、degree和EPC算法分析的前5个交叉基因作为hub基因,包括TP53、MAPK1、STAT3、HMOX1、PTGS2。
枢纽基因在动脉粥样硬化斑块中的表达验证
为了了解hub基因是否在其他类型的动脉粥样硬化斑块中存在差异表达,我们选择了另外三个微阵列数据集(GSE28829、GSE125771和GSE41571)进行分析。在早期和晚期斑块之间共鉴定出320个DEG,在低钙化和高钙化斑块之间鉴定出34个DEG,在破裂和稳定斑块之间鉴定出1431个DEG。5个hub基因中只有HMOX1在晚期和破裂的动脉粥样硬化斑块中上调。在临床前模型中,HMOX1和PTGS2在西方饮食诱导的动脉粥样硬化斑块中高表达,而MAPK1、TP53和STAT3在两组间无差异。
lncRNA-miRNA-mRNA ceRNA网络的构建
基于竞争性内源性RNA假说,构建lncRNA-miRNA-mRNA竞争性内源性RNA (ceRNA)网络,探索lncRNA在动脉粥样硬化斑块中的功能。
今天的分享就到这里啦,对上述分析方法感兴趣或者没有研究思路的小伙伴,欢迎扫下方二维码前来咨询哦!先到先得,欲购从速!
微信公众号|中科生信

