今天小编分享一篇2022年9月发表在Front Immunol的文章(IF :8.786),题目为“Identification and validation of the common pathogenesis and hub biomarkers in Hirschsprung disease complicated with Crohn's disease”。
摘要
背景:尽管越来越多的证据支持先天性巨结肠 (HSCR) 是儿童患克罗恩病 (CD) 的危险因素,但其共同发生的常见机制仍然未知。本研究的目的是进一步探索 HSCR 和 CD 共存的潜在机制和生物标志物。
方法:
1、基因表达综合 (GEO) 数据库用于获取 CD ( GSE95095 ) 和 HSCR ( GSE98502 ) 的基因表达谱。
2、在识别 CD 和 HSCR 的共享差异表达基因 (DEG) 之后,进行功能注释、蛋白质-蛋白质相互作用 (PPI) 网络创建和模块组装以发现hub基因。
3、进行 RT-qPCR 以验证 HSCR 样本中hub基因的表达。
4、ROC曲线用于评估中心基因作为生物标志物在训练数据集和测试数据集中预测 CD 的准确性。
图1
结果
1、先天性巨结肠和克罗恩病表达谱中差异表达基因的鉴定
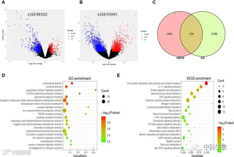
本研究的研究流程图如图1所示。标准化微阵列结果后,鉴定出 DEG(GSE98502 中为 2,057个, GSE95095中为2,641个)(图 2A、B)。通过维恩图的交集,共识别出 255 个DEG(图 2C)。最终获得了103个表达趋势相同的DEG,其中上调基因53个,下调基因50个。GO 和 KEGG 通路富集分析用于研究 103 个常见 DEG 中涉及的生物活性和通路(图 2D、E)。
图2
2、蛋白质-蛋白质相互作用网络构建与模块分析
使用 Cytoscape 创建了一个总分大于 0.4 的常见 DEG 的 PPI 网络(图3)。(A) PPI 网络图。(B-D)三个重要的基因聚类模块。(E-F)模块化基因的 GO 和 KEGG 富集分析。
图3
3、Hub基因的选择与分析
使用 cytoHubba 插件的七种算法计算前 20 个 hub 基因(图4)。(A)维恩图显示七种算法筛选出九个重叠的hub基因。(B) Hub 基因及其共表达基因通过GeneMANIA 进行分析。(C, D)hub基因的 GO 和 KEGG 富集分析。
图4
4、hub基因表达的验证
在外部基因表达谱 ( GSE126124 ) 中验证九个hub基因的表达(图5)。
图5
通过 RT-qPCR (n = 10) 验证 HSCR 和正常结肠组织样本中九个中枢基因的表达(图6)。
图6
5、Hub基因在先天性巨结肠-克罗恩病中的诊断价值
通过ROC曲线分析评估九个hub基因的曲线下面积(AUC)值,以检查它们对CD诊断的敏感性和特异性。9 个 hub 基因中有 8 个的 AUC 值大于 0.8,表明它们对 CD 有很强的诊断价值(图 7A-I)。为了更好地预测预后,整合九个hub基因,通过逻辑回归分析建立多标志物诊断模型。ROC显示多标志物模型可以有效预测CD的诊断(AUC = 1.00)( 图 7J)。此外,多标志物诊断模型在验证数据集GSE117993(AUC = 0.96)中也表现良好(图 7K)。
图7
6、HSCR-克罗恩病中的异常 CXCL10 表达
如图所示图 8A-E,在正常健康的结肠组织中,CXCL10 基本上不表达或表达稀疏。在疾病条件下(HSCR 和 HSCR-CD),CXCL10 在肠黏膜中大量表达。此外,统计结果(图 8F) 显示,与 HSCR 和正常对照结肠组织相比,HSCR-CD 结肠组织中 CXCL10 的表达显着增加 (p < 0.001)。
图8
完
长按二维码联系我

