点击蓝字
关注我们 FOLLOW US
早!今天小编和大家分析一篇2022年10月发表在《Frontiers in Immunology》(IF:8.786)期刊上的文章《A vasculogenic mimicry prognostic signature associated
with immune signature in human gastric cancer》。作者通过构建血管生成拟态指数和列线图,鉴定胃癌中的血管生成拟态相关的免疫学和预后生物标志物。本研究可为胃癌的诊断、治疗及预后评估提供参考。该思路同样适用于其他肿瘤的研究,有相关需求的老师欢迎联系我们。
背景
胃癌(Gastric cancer,GC)是全球最常见的消化道恶性肿瘤之一。是癌症相关死亡的第四大原因。目前 GC 的主要治疗方式是手术加全身化疗。但仍存在复发和转移的情况,尤其是晚期患者。血管生成拟态 (vasculogenic mimicry,VM) 是一种上皮非依赖性肿瘤微循环模式,可通过提供血液灌注和促进肿瘤细胞分泌蛋白水解酶降解基底膜和细胞外基质来促进肿瘤生长和促进转移。而且VM多存在于高度恶性肿瘤组织中,与肿瘤转移、复发及患者预后密切相关。因此,VM 相关基因可作为潜在预后生物标志物,为 GC 的潜在治疗靶点和治疗策略提供新的见解。
方法
1.GEO和TCGA公共数据库获取GC数据;文献中获得24 个 VM 相关基因;
2.GO和KEGG用于功能富集分析;
3.单因素和多因素COX用于构建预后模型;
4.“limma”包用于鉴定VM指数的差异表达基因;
5.GSEA用于分析高和低 VM 指数组的潜在分子机制;
6.ESTIMATE用于计算免疫和基质评分;GESA (SsGESA)”和“pheatmap”包用于分析高低 VM 指数组之间 29 种免疫细胞类型浸润的差异;
7.Rms用于构建列线图;
8.免疫组织化学(IHC)染色用于测量 SERPINF1 蛋白水平。
研究结果
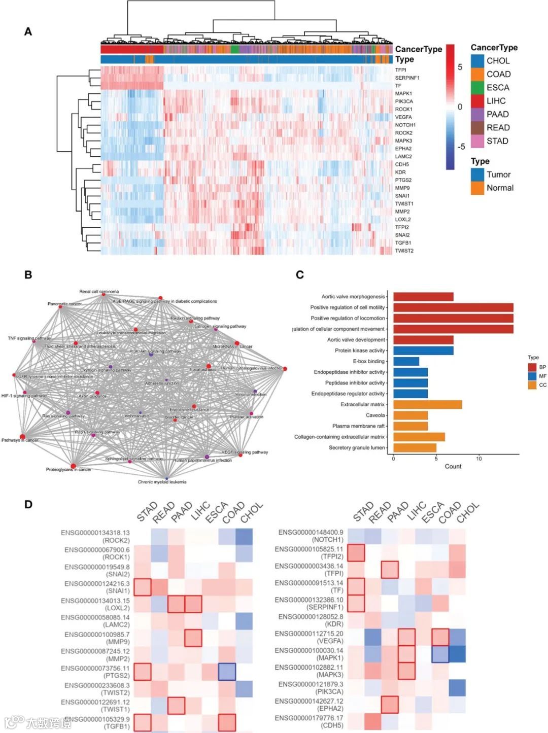
(一)VM相关基因表达水平及功能富集分析
作者利用TCGA数据绘制热图,发现VM基因在多种消化系统癌中高表达。接着进行 GO 和 KEGG 富集分析以研究 VM 相关基因的功能和参与的途径及其与 GC 发展的潜在关系。此外,通过 GEPIA 分析发现 VM 相关基因的高表达水平会导致更差的结果。
(二)鉴定GC中VM相关的hub基因
利用单变量 Cox 回归分析得到 5 个与 GC 患者的预后相关的 VM 相关基因,对这些基因进行多变量Cox回归,得到了SERPINF1和TFPI2作为GC中VM的hub基因。接着检测了这两个hub基因的表达水平与 OS 状态之间的关系。结果表明 SERPINF1 和 TFPI2 是 GC 的风险因素。
(三)VM指数预后模型的构建和评估
VM指数是SERPINF1和TFPI2比例表达的总和。研究发现较高的 T 分期、N 分期、肿瘤分期和较差的总生存率促进了 VM 指数的增加,这表明较高的 VM 指数代表较差的预后。为了验证 VM 指数预后预测的有效性,对 TCGA 中的训练队列和 GEO 数据库中的验证队列进行了 Kaplan-Meier 曲线分析,结果表明VM指数与预后呈负相关。然后根据 VM 指数的最佳临界值将患者分为高VM指数组和低VM指数组。其中 VM 指数较高的患者通常生存时间较短。
(四)VM指数与GC和肿瘤微环境中DEGs的相关性
通过比较高VM指数组和低VM指数组的基因表达水平筛选出5个DEGs,为了进一步探索高 VM 指数组和低 VM 指数组之间富集途径的差异,对这5个DEGs进行了 GESA 分析。在高VM指数组中,主要与肿瘤转移和血管生成相关的通路包括基底细胞癌、TGF-β-信号通路、MAPK-信号通路、VEGF-信号通路、癌中通路、WNT-信号通路和JAK-STAT-信号通路。而低VM指数组主要与基因修复相关,如碱基切除修复、核苷酸切除修复等。
然后,利用ESTIMATE 比较两组的 TMB、免疫和基质评分。研究显示,高 VM 指数与 TMB 呈负相关,而与免疫评分、 ESTIMATE 评分呈正相关。此外,还利用SsGESA 和 ESIMATE 分析GC 中 SERPINF1 和 TFPI2 的表达与肿瘤微环境之间的关系,结果表明SERPINF1 和 TFPI2 的较高表达具有较低的癌症干性,且有较高的基质评分、免疫评分和 ESTIMATE 评分。
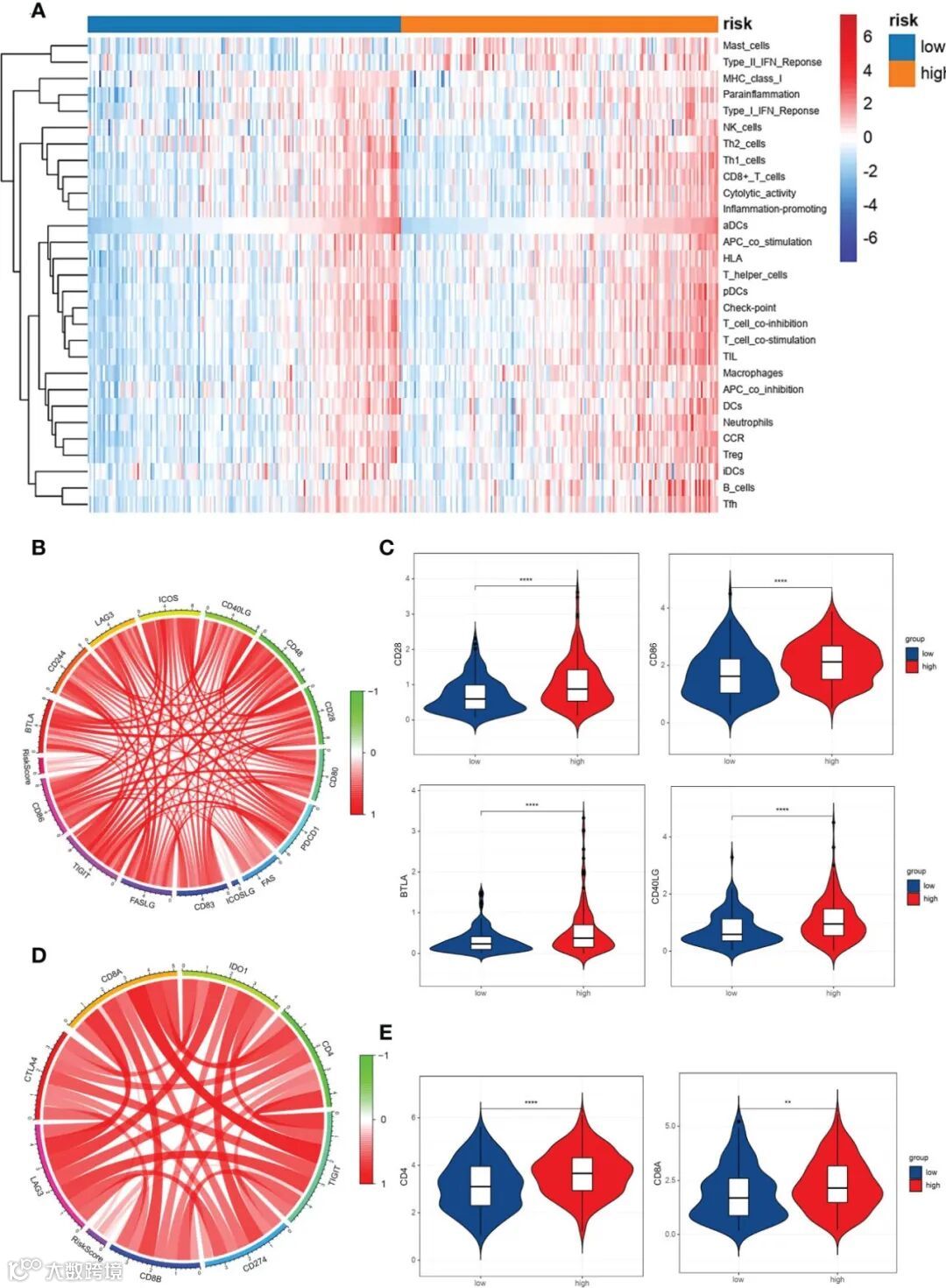
(五)VM指数与免疫细胞浸润分析
为了进一步了解免疫细胞浸润与 VM 指数之间的关系,分析了TCGA中GC的免疫细胞、功能和通路的富集水平。结果表明VM指数与免疫反应相关。此外,进一步检测了免疫细胞和检查点与VM指数的关系,结果显示CD28、CD86、BTLA、CD40LG、CD4和CD8A等免疫检查点的表达与VM指数呈正相关。
(六)GC 列线图的构建
使用 VM 指数以及其他临床病理学特征(包括 T 分期和 N 分期)构建列线图来分析 GC 患者的风险评估和生存状态。通过从总分线到结果线的下降线估计了患者3年和5年的生存概率。为了证明列线图的准确性,在 GEO和 TCGA中比较了列线图模型与其他临床病理学变量(T 分期、N 分期和肿瘤分期)之间的 ROC 曲线。结果显示列线图具有高预测效率并且优于 T 阶段和 N 阶段。
(七)GC 中 SERPINF1 表达的验证
为了进一步确定 GC 中与 VM 相关的hub基因,使用 IHC 染色测定评估了SERPINF1在 33 个 GC 组织和 23 个癌旁组织中的表达。结果表明,SERPINF1 在 GC 组织中的表达明显高于邻近的非肿瘤组织,因此SERPINF1 可能是 GC 中VM 相关的候选生物标志物。
添加微信获取相关文献

