早上好呀,今天小编要给大家分享一篇2020年发表在Journal of Hepatocellular Carcinoma杂志上的文章,题目为《Development and Verification of the Hypoxia-Related and Immune-Associated Prognosis Signature for Hepatocellular Carcinoma》。该文章基于13个缺氧和免疫相关基因构建并验证了一个预后标志物,用于预测肝癌的预后。
肝细胞癌缺氧相关和免疫相关预后特征
的开发和验证
Vol.1
摘要
背景:人们普遍认为,缺氧与肝细胞癌(HCC)微环境内免疫状态的关联具有重要的临床意义。目前的工作旨在建立缺氧相关和免疫相关的基因特征,以对HCC的风险进行分层。
患者和方法:分别采用ssGSEA和t-SNE算法估计免疫状态和缺氧状态,使用TCGA数据库得出的队列转录组图谱。根据ssGSEA评分来区分不同的免疫组,根据两组患者不同的总生存期(OS)来推断低氧组和高低组。此外,使用Cox回归模型结合LASSO方法确定了预后基因,这些基因后来被用来建立缺氧相关和免疫相关的基因特征。同时,ICGC队列用于外部验证。
结果:通过LASSO方法发现了总共13个基因,即HAVCR1,PSRC1,CCNJL,PDSS1,MEX3A,EID3,EPO,PLOD2,KPNA2,CDCA8,ADAMTS5,SLC1A7和PIGZ用于构建基因特征以对HCC风险进行分层。那些低风险病例的预后(OS)优于高风险病例(p<0.05)。此外,多变量分析表明,作者构建的缺氧相关和免疫相关的预后特征可能用作预后预测的独立因素(p<0.001)。与低危患者相比,高危患者具有严重的缺氧、较高的免疫检查点表达(如PD-L1)和不同的免疫细胞浸润状态(例如,高危患者中调节性T细胞的浸润较高)。
结论:作者构建的缺氧相关和免疫相关预后特征可用作对HCC风险进行分层的方法。
Vol.2
结果
1. HCC内的缺氧和缺氧相关的 DEG
在发现队列中,基于MSigDB版本的由200个低氧标志基因构成的表达矩阵计算两个病例之间的欧几里德距离,并利用非线性降维算法t-SNE将其集中到2D点上。然后,本研究共确定了三个聚类,并为每一个患者分配了最接近的欧几里德距离(图1)。总共有169、164和41例病例被分别收集到三个群组(集群1-3)中。通过生存比较,在这三个组之间检测到显著差异(对数秩检验,p<0.05)。先前的研究已经证实,缺氧导致HCC患者预后不良。在这些集群中,集群3的病例具有最佳的OS,而集群1的患者表现出最差的预后(图1B),表明集群1和集群3可能分别处于最高和最低缺氧状态。同时,标记基因在三个集群中的热图如图1C所示,如观察到的,缺氧高组(集群1)的标记基因被富集到生物过程(BP)的几个低氧相关GO术语中,例如“对低氧水平的反应”、“对缺氧的反应”、“糖酵解过程”以及“对氧水平的反应”(图1D)。还进行了缺氧低组(集群3)标记基因的GO分析(图1E),而“糖胺聚糖分解代谢过程”、“葡萄糖代谢过程”和“氨基多糖分解代谢过程”是最高的三个GO富集。与集群3相比,集群1中的标记基因在几个与缺氧直接相关的GO项目中更加丰富。此外,还探讨了参与KEGG HIF-1信号转导途径的靶基因表达的变化(缺氧-高还是缺氧-低)。使用参与“增加氧气输送”(n=12)的基因以及与“减少氧气消耗”相关的基因(n=12)。根据上述发现,这些特定群体与缺氧状态显着相关。因此,集群1和集群3的病例分别分为“缺氧-高”或“缺氧-低”组。此外,使用“limma”包在缺氧高和缺氧低组之间鉴定了总共1798个DEG,其中1532个上调,266个下调(图1F和G)。
图1缺氧状态和缺氧相关差异表达基因(DEG)的鉴定
2.HCC 中的免疫状态和免疫相关的 DEG
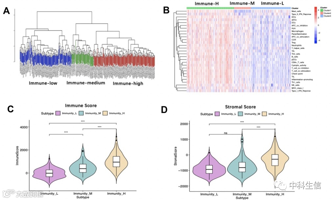
随后,分析了代表不同类型免疫细胞的29个免疫相关基因以及相应的途径(补充表3)。基于量化癌症样本中上述免疫特征活性或丰度的ssGSEA评分,TCGA数据库中的HCC样本被分层聚类在免疫高、中或低组,这些组显示出不同的免疫细胞活性和丰度,途径或功能(图2A和B)。此外,使用ESTIMATE方法计算基质评分和免疫评分,结果显示免疫高组的基质评分和免疫评分与免疫低组相比显著增加(图2C和D)。本研究通过比较免疫高组和免疫低组的基因表达获得了免疫相关的DEGs,共鉴定出1233个(图2E和F)。然后通过GO注释和KEGG富集途径分析确定这些免疫相关DEG的潜在功能(图2G和H)。确定了BP的几个免疫相关GO术语,如“免疫效应过程的调节”、“B细胞活化的调节”,以及“体液免疫反应”(补充表4)。如KEGG途径分析所示,DEGs通过癌症和免疫相关途径富集,如“T细胞受体信号转导途径”、“Th1和Th2细胞分化”、“Th17细胞分化”、“PI3K-Akt信号转导途径”以及“肿瘤坏死因子信号转导途径”。
图 2 癌症基因组图谱 (TCGA) 患者免疫状态分析
3.风险评分特征的开发和预测能力的评估
这些缺氧相关基因与免疫相关基因交叉,共筛选出320个重叠基因用于后续分析(补充表8)。随后,本研究选择了13个基因,即甲型肝炎病毒细胞受体1 (HAVCR1)、富含脯氨酸/丝氨酸的螺旋线圈1 (PSRC1)、细胞周期蛋白J样(CCNJL)、异戊二烯基(十碳酰)二磷酸合酶、亚基1 (PDSS1)、mex-3 RNA结合家族成员A (MEX3A)、EP300相互作用的分化抑制剂3 (EID3)、促红细胞生成素(EPO)、前胶原-赖氨酸、2-氧代戊二酸5-双加氧酶2 (PLOD2)、核外激素α2(karyopherinα2 Z类(PIGZ)用于通过单变量和多变量Cox回归分析以及LASSO(图3A和B)构建预后特征,旨在将HCC患者分为具有离散OS的两组,即高风险组或低风险组(表1)。此后,根据以下公式计算风险分值:Risk score = [HAVCR1 expression* (0.0376)] + [PSRC1 expression *(0.0337)] + [CCNJL expression* (0.1417)] + [PDSS1 expression* (0.0530)] + [MEX3A expression* (0.0316)] + [EID3 expression* (0.2148)] + [EPO expression * (0.01476)] + [PLOD2 expression* (0.0081)] + [KPNA2 expression* (0.0296)] + [CDCA8 expression* (0.0381)] + [ADAMTS5 expression* (0.2877)] + [SLC1A7 expression* (0.0187)] + [PIGZ expression* (0.0065)],根据中位风险评分,所有病例被分为高风险组或低风险组。根据卡普兰-迈耶(K-M)分析(图3C和D),在不同组中,相对于低风险患者,高风险患者的OS显著降低。此外,关于1年的OS,TCGA HCC队列和ICGC HCC队列的曲线下面积值分别为0.823和0.717(图3E和F)。此外,在TCGA和ICGC HCC队列的缺氧和免疫相关特征中绘制了基因表达、风险评分和生存状态的分布(图 3G 和 H)。为了更好地探索缺氧和免疫相关基因特征在独立预测预后中的意义,进行了单变量和多变量分析,揭示了风险评分值可能作为预测TCGA HCC队列(危险比HR: 5.176,95%置信区间CIs:3.142-8.527,P<0.001)和ICGC HCC队列(HR: 3.243,95% CIs:1.363-7.717,P<0.001)预后的独立因素(分别见表1和表2)。
图 3 LASSO 系数分布
4.预后特征与临床病理特征的关系
共有216例病例纳入TCGA HCC队列,这些病例在年龄、性别、临床分期、T分期、肿瘤分级、血小板含量、白蛋白含量、甲胎蛋白(AFP)含量和血管浸润方面有足够的数据。基于构建的特征获得的风险分值显示与肿瘤等级(图4A)和性别(图4B)显著相关。就ICGC HCC队列而言,总共收集了203名患者,其具有关于年龄、性别、临床阶段、门静脉浸润、肝炎病毒感染状态、胆管浸润、静脉浸润和肝纤维化的完整数据。因此,风险评分值与临床分期、门静脉浸润和静脉浸润明显相关(图4C–E)。
图 4 基于TCGA 肝细胞癌 (HCC) 队列和ICGC肝细胞癌(HCC)队列的预后特征与临床病理特征的相关性
5.高风险和低风险TCGA队列中缺氧状态的评估
为了验证高风险和低风险TCGA队列之间的不同缺氧状态,实施了GSEA。选择六个缺氧相关基因集(包括HARRIS_hypoxia M10508,MANALO_hypoxia_up M259,WINTER_hypoxia metagene M14072,REACTOME_cellular response to hypoxia M26925, WINTER_hypoxia_up M5466 and BIOCARTA_VEGF pathway M12975)进行分析。值得注意的是,两个队列之间的 DEGs显示出对上述6个基因集的显着富集(图5A-F)。图5G展示了呈现上述项目的综合图表。先前的研究表明,缺氧状态与HCC上皮-间质转化(EMT)有关。因此,本研究随后调查了Twist家族BHLH转录因子1 (TWIST-1)、缺氧诱导因子1α (HIF-1α)、HIF-2α、蜗牛家族转录阻遏物1 (SNAI1),以及EMT标记基因如CDH 1(E-钙粘蛋白)和CDH 2(N-钙粘蛋白)的表达量。值得注意的是,与低风险组相比,高风险组的上述所有基因的表达均显着增加(补充图4)。
图5 基因集富集分析(GSEA)中缺氧相关基因集的富集图
6.高风险和低风险TCGA HCC队列间免疫细胞浸润程度的差异
此外,还预测缺氧和免疫相关预后模型与TCGA HCC病例免疫细胞浸润程度的关系,以检验风险评分值是否部分反映了TIME状态。有趣的是,本研究的结果表明巨噬细胞、中性粒细胞和DC含量与风险评分显着正相关 (图 6A-C)。此外,CD8+T细胞(图6D),CD4+T细胞(图6E)和B细胞(图6F)也显示出与风险评分的弱关系。此外,还采用CIBERSORT算法评估高风险组与低风险组不同免疫细胞浸润程度。从图7A可以看出,高风险患者静息DCs、M0巨噬细胞和T调节细胞(Tregs)浸润程度较高,而低风险组静息NK细胞、CD8+T细胞和M1巨噬细胞浸润程度较高。
图6 缺氧与免疫相关预后模型及六种免疫细胞浸润丰度的关系
Vol.3
结论
综上所述,基于13个缺氧和免疫相关基因构建并验证了一个预后标志物,用于预测肝癌的预后。该预测特征可以有助于临床选择个体化治疗策略。此外,作者的风险评分模型与缺氧和免疫状态相关联,这为阐明决定肝癌预后的潜在机制提供了一个全面的视角。
小编的介绍到此为止,对该思路感兴趣的或者有其他需求的可扫码了解。
/
关
注
我
们
/

