分享一篇2023年1月发表在Int J Mol Sci(IF:6.208)的文章《The Effect of the Histone Chaperones HSPA8 and DEK on Tumor Immunity in Hepatocellular Carcinoma》(PMID:36768989),作者使用生物信息学方法从36个已知的组蛋白伴侣中筛选出了两个关键基因HSPA8和DEK。该思路同样适用于其他肿瘤疾病的研究,有相关需求的老师欢迎联系我们。
背景&方法
背景:
肝癌包括肝细胞癌(HCC)和肝内胆管癌,前者是肝癌的主要病理类型。组蛋白伴侣在基因表达和基因组稳定性中起主要作用,组蛋白伴侣功能障碍与包括癌症在内的各种疾病的风险较高有关。
方法:
1、免疫相关组蛋白伴侣的筛选;
2、TCGA-HCC样本的一致性聚类;
3、两组间免疫浸润比较;
4、两组患者免疫治疗敏感性的评价;
5、两簇间免疫浸润相关Hub基因的筛选;
6、FBLN2功能测定;
7、HSPA8和DEK在HCC细胞中表达的验证。
研究结果:
免疫相关组蛋白伴侣的筛选和TCGA-HCC样本的一致性聚类
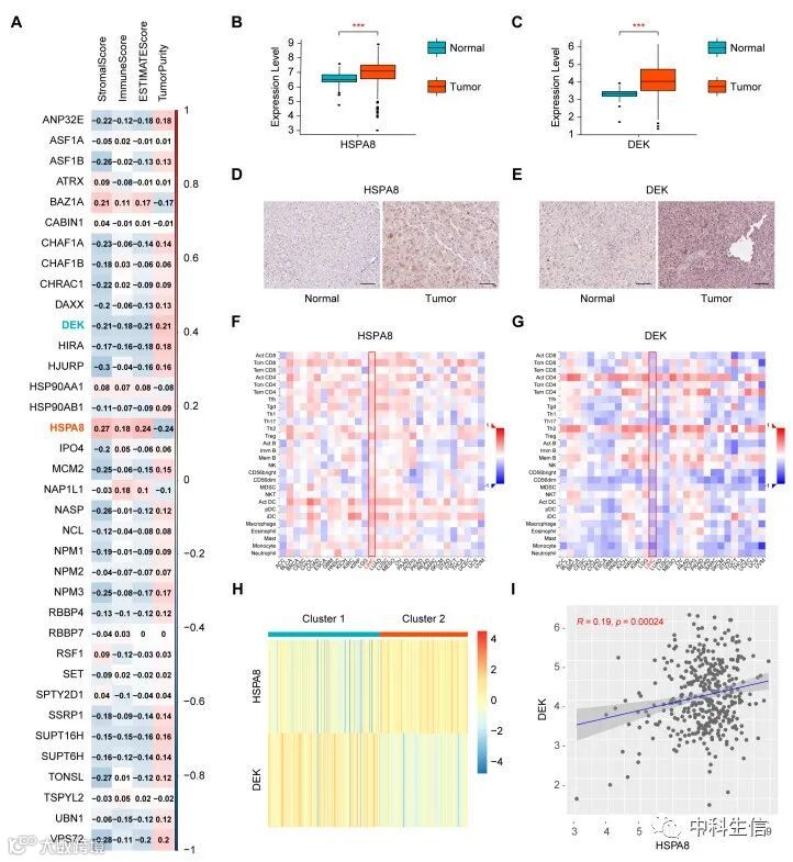
为了研究组蛋白伴侣对HCC肿瘤免疫的潜在影响,作者研究了36个已知组蛋白伴侣与369个TCGA-HCC样本的ESTIMATE评分之间的相关性。HSPA8和DEK与ESTIMATE评分的相关性绝对值最高。HSPA8和DEK在肿瘤组织中的表达均高于正常组织。HPA数据库发现HCC组织中HSPA8和DEK的蛋白水平均高于正常肝组织。HSPA8的表达与HCC中肿瘤浸润淋巴细胞丰度呈正相关,而DEK的表达则呈现相反的趋势。之后,根据HSPA8和DEK的表达,TCGA-HCC样本分为两类。簇1 HSPA8低表达,DEK高表达,簇2 HSPA8高表达,DEK低表达。然而,在TCGA-HCC样本中HSPA8和DEK的表达有一个极弱的正相关。

两组间免疫浸润比较
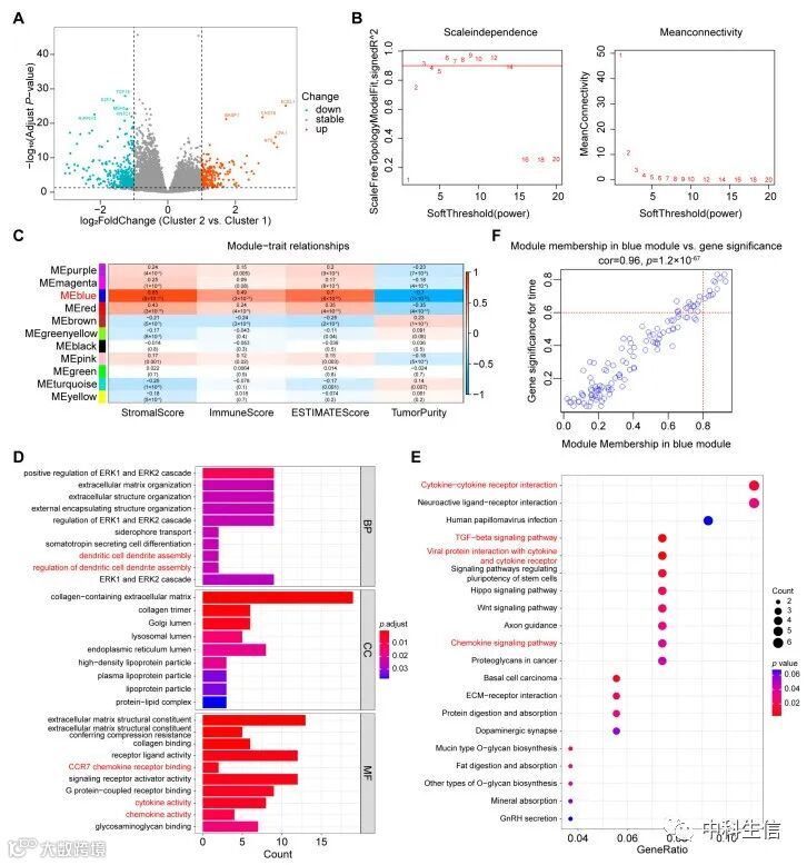
发现聚类2的基质评分、免疫评分和ESTIMATE评分高于聚类1,但肿瘤纯度低于聚类1。CIBERSORT分析显示,两个聚类之间的部分免疫细胞比例存在差异。ssGSEA表明,聚类2比聚类1具有更高免疫细胞亚型的浸润,例如,激活和未成熟的B细胞,激活和记忆CD8 T细胞,激活和未成熟的树突细胞,自然杀伤细胞和自然杀伤T细胞。此外,聚类2中主要组织相容性复合体(MHCs)基因的表达高于聚类1。综上所述,聚类2比聚类1具有更强的免疫浸润。

两组患者免疫治疗敏感性的评价
为了探索对免疫治疗的潜在敏感性,我们比较了两个簇之间几种免疫调节基因的表达,包括PD1相关基因,CTLA4相关基因,以及其他T细胞激活拮抗剂或激动剂。结果显示,大多数有变化的基因在聚类2中上调。我们分析了抑制或促进HCC进展的已知趋化因子和趋化因子受体的表达,发现聚类2的抗HCC趋化因子和趋化因子受体的表达高于聚类1,而促HCC趋化因子和趋化因子受体的表达低于聚类1。上述结果提示聚类2对免疫治疗的敏感性可能高于聚类1。

两簇间免疫浸润相关Hub基因的筛选
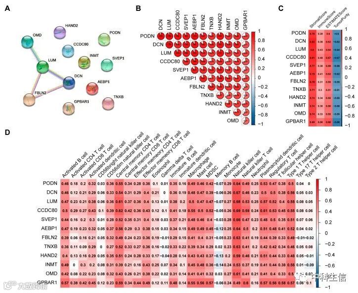
我们比较了两个聚类的基因表达谱,并鉴定出505个DEGs(197个上调,308个下调,聚类2 vs. 聚类1)。利用WGCNA筛选与肿瘤免疫相关性最强的基因。我们将软阈值设置为3,以确保构建的共表达网络接近无标度分布。最终,我们发现含有121个基因的蓝色模块与肿瘤免疫密切相关,与基质、免疫和ESTIMATE评分相关性最高,与肿瘤纯度最低。接下来,为了确认121个与肿瘤免疫相关的基因的机制,还进行了GO和KEGG富集分析。此外,我们选取了Cluster 2中上调的12个hub基因(PODN、DCN、LUM、CCDC80、SVEP1、AEBP1、FBLN2、TNXB、HAND2、INMT、OMD、GPBAR1)来作为121个基因的关键基因。

FBLN2功能测定
首先,我们构建了12个枢纽基因的PPI网络,发现FBLN2、OMD、LUM和DCN之间存在相互作用。Spearman相关分析显示12个枢纽基因之间存在中到强的相关性。ESTIMATE和ssGSEA分析表明,这些基因与免疫浸润密切相关。进一步发现只有FBLN2与预后相关。FBLN2高表达的TCGA-HCC患者的总生存期(OS)明显长于FBLN2低表达的患者。多因素Cox回归分析显示,FBLN2是TCGA-HCC患者的独立保护因素。我们通过TISIDB发现FBLN2的表达与HCC中TILs的丰度呈正相关,基于CIBERSORT分析和ssGSEA分析,高FBLN2表达的患者比低FBLN2表达的患者有更强的免疫浸润。


HSPA8和DEK在HCC细胞中表达的验证
我们通过qRT-PCR和western blotting比较了HSPA8和DEK在人肝癌细胞系(HepG2和Huh-7)和人正常肝细胞(L02)中的表达。结果显示,HCC细胞HSPA8和DEK的mRNA和蛋白表达高于L02细胞。



