早!今天小编和大家分享一篇发表在Frontiers in Microbiology杂志的文章《Long non-coding RNA SNHG9 regulates viral replication in rhabdomyosarcoma cells infected with enterovirus D68 via miR-150-5p/c-Fos axis》作者从长链非编码RNA SNHG9入手分析对感染肠病毒D68在横纹肌肉瘤细胞中的病毒复制的调控机制。对于单个lncRNA分析有意向的,可以与我们联系,方法适用于其他类型疾病。
背景:
Enterovirus D68(EV-D68)的流行增加了人们对该病毒作为一种导致严重呼吸道和神经系统疾病的病原体的认识。研究表明,长链非编码RNA(lncRNAs)通过多种机制或信号通路调节病毒的复制和感染。然而,lncRNA在EV-D68感染中的确切功能尚不清楚。
研究结果:
建立EV-68细胞感染的体外模型
利用qRT-PCR和蛋白印迹法检测RD细胞感染不同时段后的的表达水平,结果表明,VP1的RNA和蛋白表达水平均随着感染时间的增加而显著增加,RD细胞是EV-D68阐明感染过程的一个极好的模型。

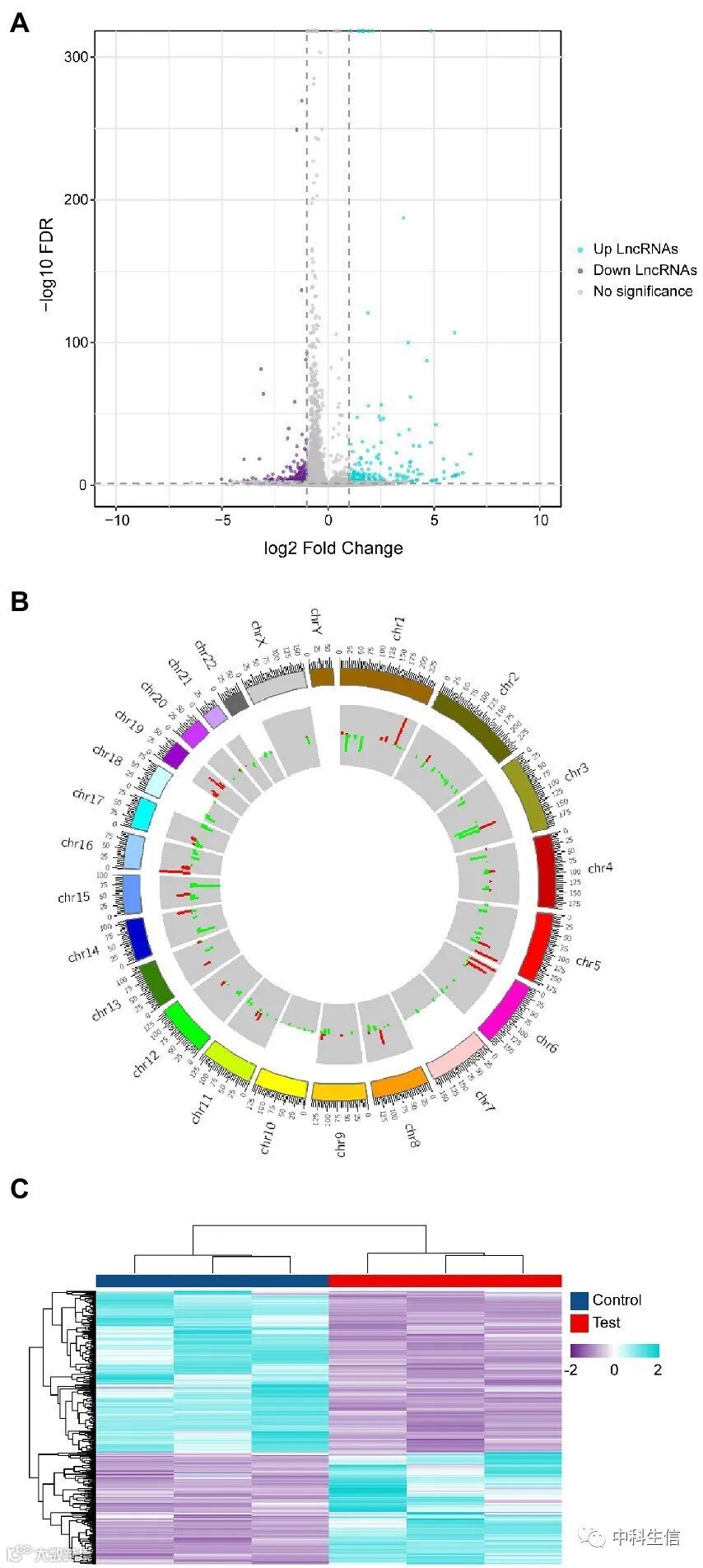
lncRNA的差异表达分析
差异表达分析显示,与对照组相比,感染组有375个差异表达的lncRNA,其中154个表达表达上调,221个表达下调。对这些lncRNA的染色体定位表明,大多数高度差异表达的lncRNA来自常染色体。此外,对lncRNA进行聚类分析揭示不同样本中lncRNA在不同样本之间的表达模式。这些发现提示EV-D68感染导致多个lncRNA的改变,而在EV-D68感染过程中差异共表达的lncRNAs可能是EV-D68发病机制的调控因子。

lncRNA靶基因预测和网络调控的定位分析
从差异表达基因中筛选25个lncRNA、22个miRNA和143个mRNA,建立ceRNA网络。ceRNA网络的构建为转录组研究提供了新的视角,并对EV-D68感染的RD细胞中的某些生物学现象提供了更全面和深入的解释。发现许多不同的mrNA都是针对lnc00235的,这表明lnc00235可能是控制EV-D68感染的关键枢纽lncRNA。LncRNAs通过与染色体调控复合物、转录因子和RNP复合物等蛋白质形成RNA-蛋白复合物来发挥多种功能。

lncRNA预测了KEGG、GO通路分析的靶基因
为确定在EV-D68感染模型中差异表达的mRNA中的关键功能和作用途径,对lncRNA调控机制筛选的差异mRNA进行GO和KEGG富集分析。GO富集分析中,BP、CC和MF富集的最重要的途径分别是“造血调节”、“单核细胞分化”、“视紫红质-血红蛋白复合物”、“血红蛋白复合物”和“DNA结合转录激活因子活性、RNA聚合酶II特异性”。KEGG通路富集分析中,信号通路主要在“MAPK信号通路”、“麻疹”、“hippo信号通路”和“单纯疱疹病毒1感染”中富集。

定量逆转录聚合酶链反应验证测序结果的准确性
确保分析的可靠性,从375个差异表达lncRNAs随机选择8个lncRNAs进行RT-PCR验证,包括4个上调lncRNAs(TALAM1,SNHG9,SLMO2-ATP5E,LINC01970)和4个下调lncRNAs(BORCS7-ASMT,MEG8,MIR133A1HG,ITGA6-AS1),感染RD细胞24h。发现这些上调基因的表达水平随着时间和浓度的增加而显著上升。随着感染时间的延长和MOI的增加,下调基因的表达水平逐渐下降。这些结果表明高通量测序数据的是可靠的。

lncRNA SNHG9/miR-150-5p/c-Fos轴验证
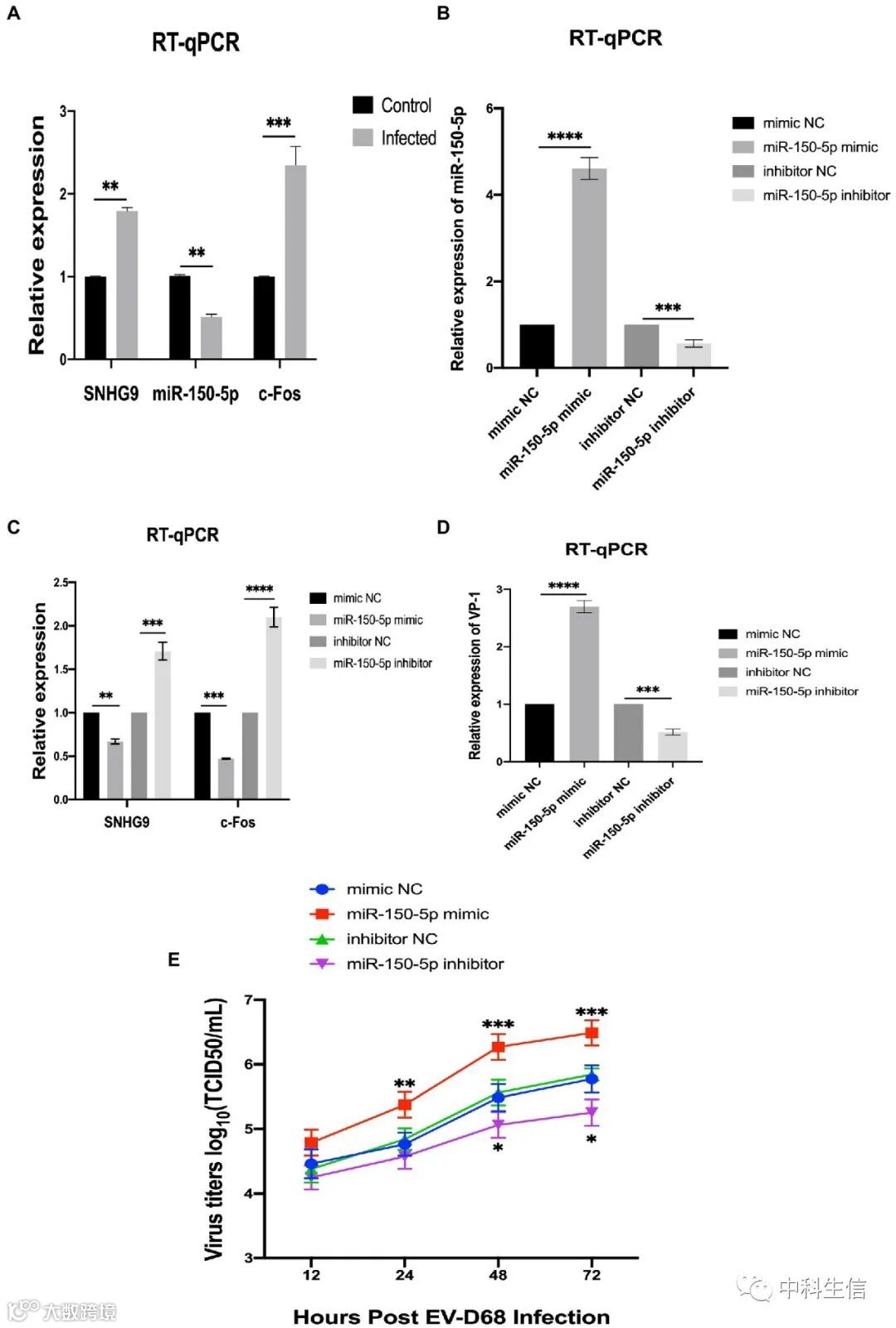
采用qRT-PCR方法,检测EV-68感染的RD细胞中SNHG9、miR-150-5p和c-Fos的表达水平。结果表明EV-D68感染RD细胞增加SNHG9和c-Fos的表达,从而而降低miR-150-5p的表达。采用miRNA转染技术将miR-150-5pmi物和抑制剂转染到RD细胞中。qRT-PCR结果显示miR-150-5p的表达水平。进一步检测lncRNA SNHG9和c-Fos的RNA表达,发现与对照组相比,miR-150-5p过表达时,SNHG9和c-Fos的表达明显降低。

SNHG9参与EV-D68的复制调控
利用SNHG9质粒介导过表达或siRNA介导的敲低来证实SNHG9在EV-D68感染的RD细胞中的作用。当SNHG9过表达时,TCID50/mL显著降低,western blot和qRT-PCR结果同样显示病毒VP1表达下降。SNHG9的表达和消除对这些变量有深远的影响,表明SNHG9参与EV-D68调控。

SNHG9通过miR-150-5p/c-Fos轴调节EV-D68感染RD细胞过程中的病毒复制
EV-D68感染RD细胞后,过表达SNHG9时miR-150-5p表达降低,而敲除SNHG9时miR-150-5p表达增加。相反,当过表达SNHG9时,RD细胞中c-Fos的表达增加,而当沉默SNHG9时,其表达降低。使用双荧光素酶报告因子,miR-150-5p显著降低了WT-SNHG9/c-Fos组的相对荧光素酶活性。当SNHG9被敲除时,miR-150-5p抑制剂极大地降低了EV-D68感染的RD细胞中病毒复制的刺激,由此得出结论,SNHG9通过miR-150-5p/c-Fos轴调控病毒复制,影响EV-D68感染。



