今天和大家分享一篇发表在Front Immunol(IF:8.786)杂志的文章Exploring the role of sphingolipid-related genes in clinical outcomes of breast cancer,作者结合单细胞数据和普通转录组数据,探究了鞘脂代谢相关基因在乳腺癌中的作用。
背景
尽管癌症研究取得了巨大进步,但乳腺癌 (BC) 仍然是一个主要的健康问题,并且是影响全球女性的最常见癌症。乳腺癌是一种高度异质性的癌症,具有潜在的侵袭性和复杂的生物学特性,针对特定亚型的精准治疗可能会提高乳腺癌患者的生存率。鞘脂是脂质的重要组成部分,在肿瘤细胞的生长和死亡中起着关键作用,并且越来越成为新的抗癌疗法的主题。鞘脂代谢(SM)的关键酶和中间体在调节肿瘤细胞和进一步影响临床预后方面发挥着重要作用。
方法
1.数据来源:从TCGA数据库(n=1095)中检索乳腺癌RNA表达谱、基因突变和相应的临床数据,GSE20685的表达谱以用作外部独立验证队列。单细胞数据集来源于GSE161529。鞘脂相关基因(SRG)来源于GeneCards 数据库,共选择了 110 个相关性得分大于 1.0 的 SRG 用于后续分析。
2. AUCell用于确定 scRNA-seq 数据中基因组的活性状态,用于为每个细胞谱系分配鞘脂活性评分。
3. ssGSEA 分析用于确定每个 TCGA-BC 患者的 SM 分数。
4. 加权共表达网络分析(WGCNA)筛选BC 中与 SM 评分相关的基因模块,并识别相关基因。
5. 建立与鞘脂相关的风险特征,并构建预后模型。
6. 预后模型与肿瘤免疫及免疫治疗相关性分析。
7. BC 患者的突变景观和药物敏感性分析。
8.实验验证。

研究结果
单细胞测序数据分析
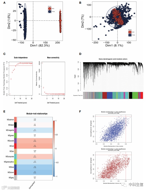
GSE161529包含 10 个样本,t-SNE 分为 19 个更详细的簇,有八种不同类型的细胞,如成纤维细胞、单核细胞/巨噬细胞和肿瘤细胞. AUCell R 包用于确定每个细胞的 SM 活动,在表达更多SRG基因的细胞中观察到更高的 AUG 值,这些细胞主要是B 细胞和浆细胞。所有细胞都被分配了相应 SRG 的 AUC 分数,并根据 AUC 分数阈值分为两组(高鞘脂 AUC 组和低鞘脂 AUC 组)。为了阐明不同 AUC 分数的潜在生物学机制,我们进行了差异分析和功能分析,以确定与高和低鞘脂亚组之间的DEG 和途径。我们通过差异分析确定了 1,221 个最有可能影响 SM 的基因。这些通路主要与氧化磷酸化、细胞凋亡、脂肪酸代谢和 p53 通路有关。

加权共表达网络分析
在TCGA数据集中,WGCNA 用于筛选寻找与鞘脂相关的基因组。蓝色和棕色模块与SM关系最密切,共包含 3,787 个基因。

鞘脂相关预后模型的构建与验证
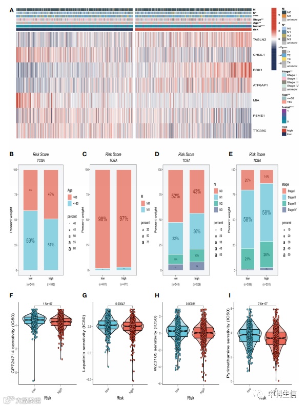
为了进一步探讨 SRGs与 BC 患者的预后的关系,通过与单细胞数据交叉获得了与鞘脂代谢活性的最相关基因。使用 TCGA-BC 中的训练集进行模型构建,单因素分析共获得 63 个预后基因(P <0.01)。接下来,采用 LASSO Cox 回归分析来开发风险模型,最终筛选出7个模型基因(TAGLN2、CHI3L1、PGK1、ATP6AP1、MIA、PSME1、TTC39C)。

列线图的构造
使用临床信息和风险评分,创建列线图以更准确地量化 BC 患者的风险。列线图可以帮助更准确地确定患者风险并指导未来的治疗决策。我们还进行了决策曲线和一致性指数研究,确定每个临床特征的面积和横轴,以评估临床决策价值。结果表明,该列线图的疗效优于其他临床指标,表明它可有效预测患者的预后,可作为临床决策工具,进行预后 ROC 分析以彻底评估该列线图的准确性。根据研究结果,1年、3年和5年的曲线下面积(AUC)分别为0.888、0.804和0.765。

BC 预后特征的临床病理学分析
结合临床特征,构建两个风险组样本的临床热图以确定两个风险组之间临床特征的差异。

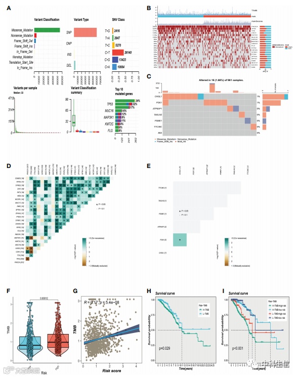
突变景观分析
对BC 样本的突变类型进行分析,其中最常见的突变类型是错义突变。前 3 个最常见的突变基因是 TP53、MUC16 和 MAP3K1。还检查了高风险和低风险组中的代表性基因变异,TP53、GATA3、ZFHX4、SPTA1、DMD等基因突变频率在高风险人群中位居前五位。低风险组突变频率最高的前5个基因分别为PIK3CA、CDH1、MAP3K1、PTEN、NEB。评估两个风险组的肿瘤突变负荷(TMB)评分差异,两个风险组之间的TMB水平差异显著,风险等级与TMB值之间存在正相关关系,进一步分析了TMB对预后的影响。生存分析表明,较高的 TMB 水平与较差的 OS 相关。

免疫景观和免疫治疗
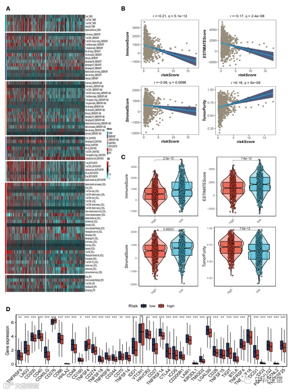
使用 CIBERSORT 方法确定了每个样本中的免疫细胞浸润程度,以更好地了解 TCGA-BC 队列中 22 种肿瘤浸润免疫细胞 (TIC) 相对含量的分布和关联。低风险组的免疫浸润水平似乎高于高风险组,低风险组的基质评分、免疫学评分和 ESTIMATE 评分较高(P <0.001),表明该组 TME 的总体免疫水平和免疫原性较高。还分析了肿瘤纯度,结果显示两者呈正相关。由于免疫检查点对于免疫疗法在肿瘤中取得成功的重要性,还研究了免疫检查点表达在两组之间的差异,37 个免疫检查点基因在低风险患者中显著上调。

评估SRGs 风险评分预测治疗反应的能力
首先将高风险和低风险人群的免疫分型与传统的免疫分型进行了比较。我们比较了BC在各种风险类别中的免疫亚型分布。研究结果显示,各组的免疫表型差异显著。对BC样本进行肿瘤免疫功能障碍和排除 (TIDE) 分析。根据研究结果,高风险人群对免疫疗法的反应更好,因为他们的 TIDE 评分较低,然后进一步研究了 SRG 风险评分与阳性免疫检查点阻断 (ICB) 相关信号之间的关系。研究结果表明,风险评分与 DNA 复制、细胞周期、范可尼贫血途径、同源重组、错配修复和核苷酸切除修复之间存在显著的正相关关系。此外,IPS分析表明低风险亚型比高风险亚型具有更高的 IPS 和阻断剂评分,突出表明低风险患者可能更容易接受免疫检查点抑制剂 (ICI) 治疗并获得更显著的益处。

PGK1在BC样本中的表达和预后
PGK1 表达水平的泛癌分析表明,相对于正常组织,PGK1 在 BC 中高表达。为了进一步判断PGK1的预后,在TCGA中进行了总生存期(OS)、疾病特异性生存期(DSS)和无进展生存期(PFS)的生存分析,PGK1高表达的患者预后较差预后。同时,深入分析了GSE22219中的 PGK1 无复发生存期(RFS) ,得到了相同的结果,同样,GEPIA 数据集显示了类似的结果。
PGK1的表达验证
通过体外实验进一步确定了PGK1的功能,对20 对乳腺癌组织样本和细胞株进行了表达验证,得到了与生信分析一致的结果。由于PGK1在MDA-MB-231和MCF-7细胞系中的表达水平最高,因此对这两种细胞系进行了基因敲除。在CCK-8中,观察到PGK1敲除的MCF-7细胞的增殖活性与对照细胞相比显著降低,在细胞系 MDA-MB-231 中观察到类似的结果。

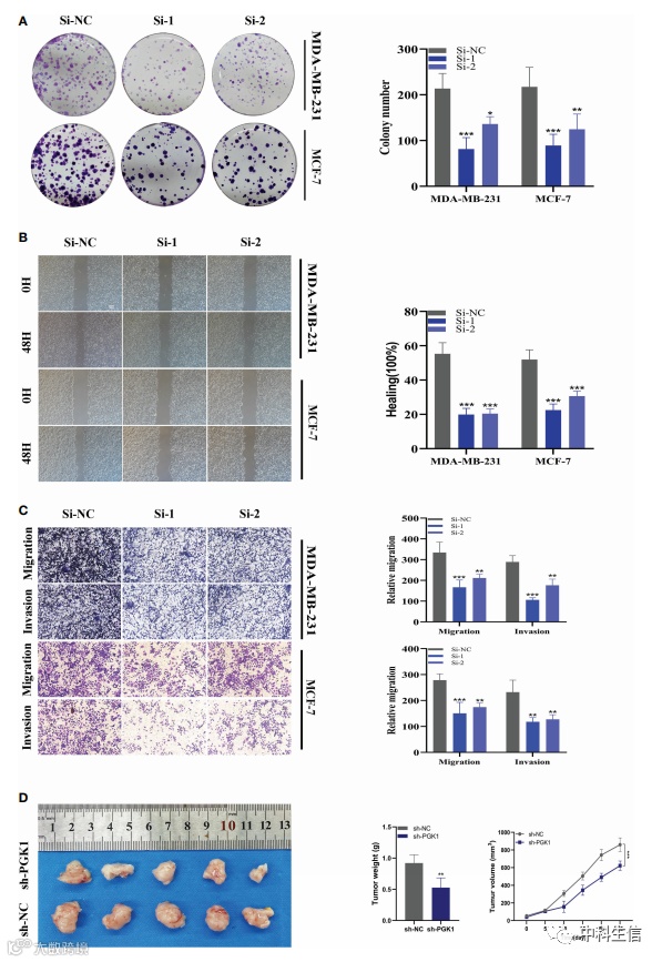
PGK1的实验验证
为进一步验证PGK1对BC细胞增殖能力的影响,还进行了克隆实验。结果显示,PGK1基因敲低后,两种细胞系形成的集落数量和体积均减少,接下来,通过愈合和transwell实验来分析PGK1对BC细胞迁移和侵袭能力的影响。结果显示,敲除PGK1后BC细胞的迁移和侵袭能力明显减弱,PGK1 敲低抑制了肿瘤生长,导致与对照组相比肿瘤体积和重量减少。



