早!小编今天和大家分享一篇今年三月发表在Frontiers in Oncology杂志的文章Identification of Stemness Characteristics Associated With the Immune Microenvironment and Prognosis in Gastric Cancer(IF:6.244),作者基于 mRNA 表达的干性指数 (mRNAsi),评估mRNAsi与胃癌(GC)预后、临床特征、基因突变状态、免疫细胞浸润和肿瘤微环境之间的相关性。
摘 要
胃癌(GC)是一种高度异质性的疾病,具有很高的死亡率。因此,准确的预后评估、术后随访和及时干预至关重要。目前临床上常用组织病理学分类来预测胃癌患者的预后,缺少一定的准确性,因而迫切需要开发用于GC遗传分类的新型分子生物标志物。近年来,人们通过计算干性指数来间接描述干细胞特征,评估致癌干细胞去分化的程度。研究表明,基于mRNA表达的干性指数(mRNAsi)与胃癌的预后密切相关,为预测胃癌的肿瘤预后、复发和转移提供了新的见解。因此,基于这项研究,作者使用生物信息学算法来关注影响 mRNAsi 值的 GC mRNAsi 和干性指数相关基因 (SI-genes) 的预后价值,在本研究的基础上,作者使用生物信息学算法重点研究影响mRNAsi值的GC mRNAsi和干性指数相关基因(SI基因)的预后价值,采用单样本基因集富集分析(ssGSEA)和logistic回归风险预测模型,探索一种新的干性指数相关特征,以准确预测GC的预后和肿瘤分层。
研究结果
数据来源
TCGA 队列设置为本研究的训练组,GSE66229和GSE15459数据集设置为验证队列。GC 的 mRNAsi 从NIH 基因组数据获得。
使用 mRNAsi 预测结果和临床特征
首先,绘制Kaplan-Meier曲线以观察mRNAsi值对GC患者预后的影响。mRNAsi 值较高的患者具有延长的 OS(P = 0.007)和无病生存期(DFS)(P = 0.025),mRNAsi值与MSI也有密切关系,MSI-H组和MSI-L组的mRNAsi值高于MSS组(P <0.001),然后,比较了 mRNAsi 值和临床病理特征之间的差异。病理性T2、T3和T4期的mRNAsi值显着低于病理性T1期(P <0.01)。在病理性肿瘤阶段观察到相同的现象。病理性肿瘤Ⅱ、Ⅲ、Ⅳ期组mRNAsi值显着低于Ⅰ期组(P <0.05)。然而,对于不同的病理 N 或 M 分期,没有观察到 mRNAsi 值的差异。
在肿瘤微环境的背景下评估 mRNAsi
具有相对较高 mRNAsi 的肿瘤组织通常含有较少的免疫和基质成分以及 ESTIMATE 评分。然而,在高mRNAsi组中,肿瘤纯度更高。之后阐明了肿瘤免疫细胞亚型背景下 mRNAsi 与免疫微环境变量之间的相关性,分析表明 mRNAsi 值与 PD-L1 表达呈正相关,与巨噬细胞和 CAF 呈负相关,表明 mRNAsi 值本身可以作为免疫治疗反应的新型预测生物标志物。
使用 mRNAsi 评估基因突变状态并揭示肿瘤信号通路
首先,基于TCGA队列,得到GC中前10个突变基因及其突变率,高TMB组的mRNAsi值显著增加,最后,使用 GSEA 根据 mRNAsi 值探索了参与 GC 进展的可能信号通路。
差异表达基因的鉴定和共表达模块的构建
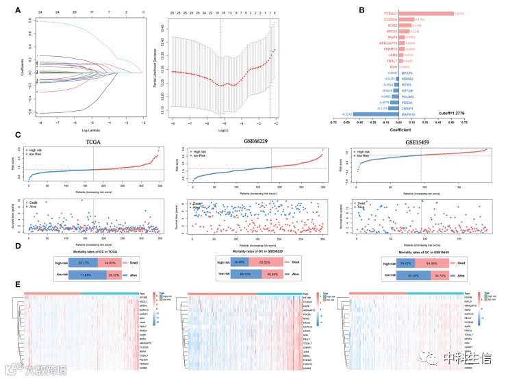
在这里,使用多种算法逐渐降维,希望能找到关键的mRNA,建立一个与mRNAsi预测模型高度相似的预测模型。蓝色模块中的基因被视为阳性 SI 基因(n=14),而绿松石模块中的基因被视为阴性 SI 基因(n=178)。
通过单样本基因集富集分析验证 SI 基因
应用 ssGSEA 来估计每个样本的得分。每个样本的基于 SI 基因的 ssGSEA 得分计算为阳性基因得分减去阴性基因得分。进行 Pearson 相关分析以验证 ssGSEA 分数是否与 mRNAsi 值一致,结果显示 ssGSEA 评分与 mRNAsi 值之间存在很强的相关性。然后,验证了 ssGSEA 评分在 GC 预后评估中的价值。基于 SI 基因创建的 ssGSEA 评分在预测 GC 和免疫细胞浸润的预后方面与 mRNAsi 相当。因此,筛选出的 SI 基因是通过 WGCNA 算法确定的潜在预后标志物。
构建预后特征
首先对 192 个 SI 基因进行了单变量 Cox 分析,发现 25 个 SI 基因在 TCGA 队列中具有统计学意义,然后,使用logistic Cox回归算法选择18个SI基因构建风险评分公式。
预后特征与临床特征和免疫反应有关
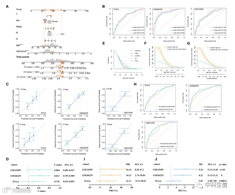
首先,进行 Kaplan-Meier 曲线分析以确定高风险组和低风险组之间 GC 存活率的差异。此外,使用多变量 Cox 分析发现,风险评分是 GC 患者生存率的独立预后因素。简而言之,开发的预后特征对 GC 预后评估、免疫细胞浸润、TMB 和微卫星不稳定性具有很高的预测价值。
十八种基于 SI 基因的特征的预后价值
将开发的风险特征与病理特征结合使用来预测 1 年、3 年和 5 年 OS。并通过使用一些评估指标,重点分析了 riskScore 在列线图预测效率中的作用,结果表明,riskScore 可以提高对 GC 临床风险分层的预测。
研究首次详细描述了基于SI基因的胃癌ssGSEA评分,该评分与预后、临床特征、TMB、EMT、免疫反应和肿瘤微环境密切相关。与传统预测方法相比,预后特征显著改善了 OS 预测。
微信公众号 | 中科生信
致力于提供“一站式”科研定制服务

