概
述
小编本次分享一篇于2020年10月30日发表在Science杂志上的文章,题目为《Multi-omics analyses of radiation survivors identify radioprotective microbes and metabolites》,影响因子为47.723。该文章结合了湿实验、生信分析、临床试验三方的手段,首先从小鼠的湿实验中发现某种现象,通过生信分析(微生物组学和代谢组学研究)对实验数据进行可视化,得出结论后用于临床试验,以求将结论用于人类,这是大数据时代最广泛的研究手段——将湿实验与生信分析手段结合起来,有效地降低了湿实验的时间成本和物质成本。本文研究的是微生物与代谢物对辐射的防护作用,众所周知,放疗和化疗是治疗癌症的一般手段,但是这种方案的不良副作用非常巨大,且费用昂贵,本次研究为进一步的化疗研究提供了一个有前景的方案。
摘要
引言:据报道,电离辐射会引起急性辐射综合征,从而导致造血、胃肠道和脑血管损伤。本研究调查了从高剂量辐射中恢复到正常寿命的小鼠群体,这些老鼠被称为“精英幸存者”。(1).微生物组学研究:这些精英幸存者拥有独特的肠道微生物群,这些微生物群是在辐射后形成的,可以保护无生殖体和常规居住的受体免受辐射诱导的损伤和死亡。网螺旋菌科和肠球菌科成员丰度的增加与造血功能的恢复和胃肠道的修复有关。这些细菌也被发现在接受放疗的白血病患者中更为丰富,他们也表现出较温和的胃肠道功能障碍。(2).代谢组学研究:本研究还进行了代谢组学分析,结果显示,在精英幸存者中,微生物衍生的丙酸和色氨酸代谢物的粪便浓度增加。这些代谢物可引起长期的放射保护,减轻造血系统和胃肠道综合征,并减少促炎反应。
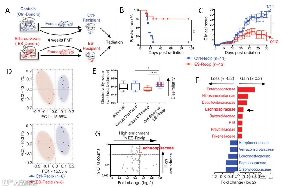
背景:研究人员给予小鼠高剂量(9.2Gy)的全身辐射后发现,辐射组中有5-15%能恢复并长期存活(长达600天)(图1A),这些小鼠被称为精英生存者。为了确定肠道菌群是否针对精英幸存者,研究人员分离出了接受过290天辐射的小鼠和对照小鼠的粪便微生物,并进行微生物高通量基因组测序分析,比较单个受试者内细菌多样性的稀疏分析显示。结果发现精英幸存者相对于对照组拥有一个独特的细菌群落(图1B)。这些数据通过UniFrac差异距离分析进一步进行量化。并通过热图分析得到验证(图1C和1D)。这些结果引发了一种推测,即特定的肠道菌群微生物可能保护人体免受辐射。
方法
1、微生物组学实验
1.1.脏笼共享实验
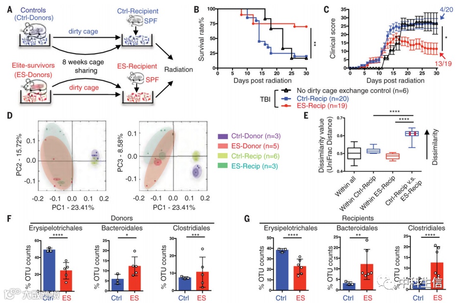
为了研究微生物群对放射防护的贡献,研究者进行了一种共居试验。通过脏笼共享实验,被动地从动物身上转移粪便微生物群(图2A)。脏笼共享8周后将小鼠暴露在高剂量的全身辐射(8.2-9.2Gy)下。被关在先前精英生存者(ES-Recip)占据的肮脏笼子里的小鼠有近75%的生存率,而被关在对照组(Ctrl-Recip)笼子里的小鼠只有20%的存活率(图2B)。为了研究这一现象的原因,进行了一系列实验,结果表明,来自精英幸存者的微生物群通过促进造血系统增殖和减少细胞死亡来介导宿主免受高剂量辐射的保护。
对其中的菌群进行分析发现,主成分分析和UniFrac差异距离分析显示,Ctrl-Recip小鼠与ES-Recip小鼠的微生物组组成存在差异(图2D和图2E)。此外,受者肠道微生物组组成与供者肠道微生物组组成相似,表明共享脏笼实验能够有效地将供者肠道微生物群交换给受者(图2D)。ES-Recip小鼠与对照组相比,丹毒丝菌目的丰度显著下降,而拟杆菌目和梭菌目的丰度显著上升。与Ctrl-Recip小鼠相比,在ES-Recip小鼠中再现了这种模式(图2F和图2G)。
1.2.粪菌移植实验
为了证实微生物群和放射防护之间的关系,研究人员进行了粪便微生物群移植(FMT)实验。在该实验中,从精英生存者进行粪便微生物群移植(FMT)会提高生存率,PCA和箱式图发现两组菌群存在明显差异(图3D和图3E)。线性鉴别分析(LDA)显示,ES-Recip小鼠中有8个类群富集,5个类群减少(图3F)。火山图显示毛螺旋菌科是ES-Recip小鼠中最富代表性的细菌(图3G)。
1.3.临床研究
我们进行了一项临床研究,以确认在小鼠研究中确定为放射性保护性的细菌类群是否可能与人类有关。已知胃肠道副作用的发生率和严重程度与观察到的腹泻的程度相关。该研究收集了21例白血病患者的粪便样本,作为造血干细胞移植条件,并采用16SrRNA测序法鉴定肠道微生物组组成。研究人员以30天为观察期分析了所有患者中网螺菌科和肠球菌科的丰度,腹泻时间较短(<10天)的患者,网螺科和肠球菌科的丰度明显高于腹泻时间较长(>10天)的患者。乳酸杆菌科对腹泻持续时间较短的患者也有类似的趋势,但未达到统计学意义。绒毛螺科的丰度与胃肠道不良反应的发生也有统计学上显著的负相关。
对患者数据的解释应谨慎,因为这些样本量小,仅显示特定细菌与不良症状减少的关联;此外,该研究并没有显示因果关系。
2.代谢组学研究
2.1.辐射防护的代谢物介质
毛螺旋菌科的成员以通过发酵膳食多糖合成短链脂肪酸(SCFAs)的能力而闻名。SCFAs是维持肠上皮、调节免疫系统和炎症反应的重要底物。我们测试了增强的SCFA产量是否在毛螺旋菌科对ARS的改善作用中起作用。
研究者对小鼠分别用添加乙酸、丁酸或丙酸的饮食处理,然后给予8.0~8.2Gy的辐射(图4A)。30天的存活率是79%组与28%相比对照组(图4B和图4C)。结果发现乙酸和丁酸盐提供了更为温和的保护(图4B和图4C),确认SCFAs在辐射防护中提供了一定的贡献
2.2.组织学分析
组织学分析显示丙酸治疗导致骨髓细胞增多,白髓和红髓得到恢复(图4D)。此外,丙酸能缓解因辐射诱导的巨噬细胞祖细胞(GMPs)、普通随系祖细胞(CMPs)和巨核细胞-红细胞祖细胞(MEPs)丢失(图4E)。
2.3.非靶向代谢组学检测
为了确定除SCFAs以外的代谢物是否具有放射保护作用,研究人员对精英存活小鼠和对照组小鼠的粪便样本进行非靶向代谢组学检测,结果显示两者之间代谢物差异巨大(图4A和图4B)。从中确定了141个具有显著变化的代谢物,通过通路富集发现代谢物主要富集在色氨酸代谢途径中(图4C和图4D)。这些色氨酸代谢产物被发现显著改善生存时间和减少接受过放疗的临床评分(图4E和图4G)。
结果
通过以上一系列研究发现,肠道微生物组-代谢组网络可以对小鼠辐射诱导的损伤提供实质性的保护。研究表明,网状螺旋体科和肠球菌科的存在与造血功能的恢复和胃肠道的修复有关。这两个细菌类群也被发现在接受放疗的轻度胃肠道功能障碍的白血病患者中更丰富。丙酸和两种色氨酸途径代谢物I3A和KYNA在精英幸存者中升高,并提供了长期的抗辐射保护。本研究还表明,肠道微生物群及其代谢物均可对急性和延迟辐射损伤提供促进生命的放射保护。
本次研究表明:网螺科和微生物代谢物丁酸盐在结肠炎、食物过敏和移植物抗宿主病中发挥着改善作用。SCFAs由远端肠中不可消化食物的肠道微生物发酵代谢,可直接进入体循环,作为外周组织上的信号分子。SCFAs可以直接促进辐射后的造血功能和肠道修复,广泛抑制全身炎症,无论是通过降低促炎细胞因子的水平,还是通过SCFAs介导的诱导抗炎细胞介素-10,也可能提供放射保护。此外,色氨酸代谢物I3A和KYNA对ARS有保护作用。色氨酸代谢物也可以减弱促炎细胞因子反应,非靶向代谢组学方法表明,在辐射幸存者中色氨酸代谢物会升高,色氨酸代谢物可以直接减少辐射诱导的损伤,是候选的放射保护剂。
辐射暴露的治疗方案的不良副作用很大并且费用十分昂贵,但却是目前为止治疗癌症最有效地方法,因此近几年对于辐射的研究源源不断地涌现,本次研究为进一步的化疗研究提供了一个很有前途的途径,即通过促进人体内特定地微生物和代谢物,从而有效地降低放疗和化疗对人体的危害。
以上就是小编这篇文献的分享,如有任何问题需要咨询欢迎长按识别下方二维码~
ZKSXYYDS!
微信公众号
中科生信
新浪微博
@中科生信

