小伙伴们好!今天小编和大家分享一篇23年4月发表在Annals of Medicine杂志(IF: 4.1912)的文章《RNA methylation-related genes of m6A, m5C, and m1A predict prognosis and immunotherapy response in cervical cancer》。本文利用m6A/m5C/ m1a相关基因确定了宫颈癌的预后模型,该模型可以预测生存时间并与免疫细胞浸润相关。此外,作者还发现,anti-CTLA-4 免疫治疗抑制剂具有应用于宫颈癌治疗的潜力。
背景:宫颈癌的高发病率在三大女性妇科肿瘤中排名第一,与持续性HPV感染、阴道微生态环境紊乱、不纯密切相关,在HPV疫苗未广泛使用的地区(特别是在发展中国家),具有高度的普遍性。宫颈癌有许多治疗选择,包括手术切除、放疗、化疗和生物靶向治疗。然而,宫颈癌的死亡率仍然很高。最常见的三种RNA甲基化修饰是m6A、m5C和m1A,它们通常在转录后水平调控基因表达,调控分子主要是甲基转移酶、去甲基化酶和甲基结合蛋白。而有研究表明,m6A mRNA甲基化在癌症的发展中起着重要作用,例如膀胱癌和胃癌。同时,m2C调节因子NSUN5在常见妇科癌症中具有潜在的生物学功能,其中NSUN2通过引起角蛋白5(KRT13)转录本的m13C甲基化来促进宫颈癌细胞的迁移和侵袭。因此,探讨m6A、m5C和m1A甲基化修饰调控基因在宫颈癌预后和治疗中的作用机制至关重要。
方法:
1.从TCGA和GEO数据库获取宫颈癌患者的RNA-seq数据集;
2.甲基化相关基因的差异分析和功能富集分析;
3.m6A/m1A/m5C预后模型的构建;
4.临床病理特征相关性分析;
5.m6A/m1A/m5C模型基因的表达与突变分析;
6.m6A/m5C/m1A相关基因模型的免疫功能分析;
7.药物预测和RT-qPCR验证。
结果:
宫颈癌m1A/m5C/m6A调节基因的差异表达与突变
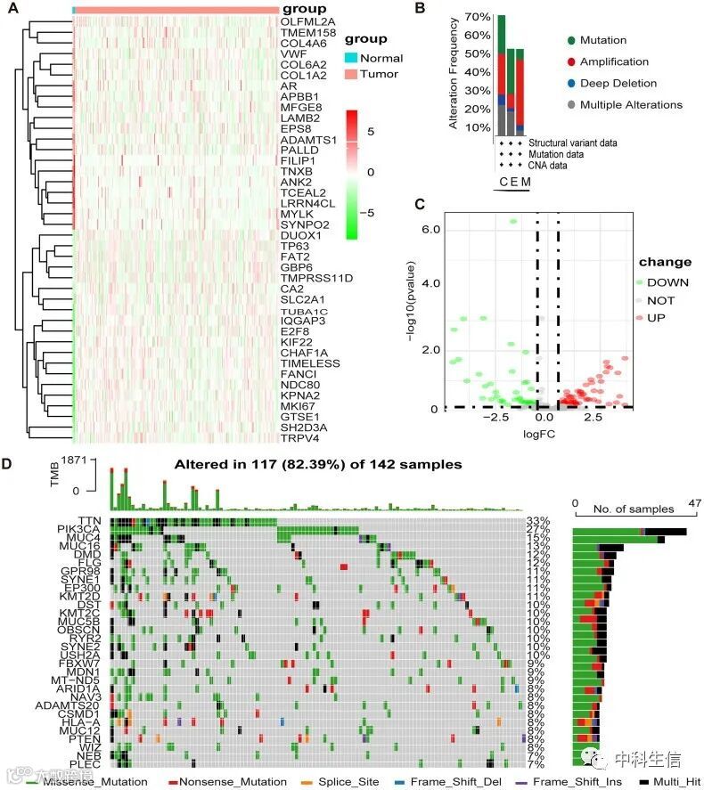
从TCGA获得306例CESC患者和3例正常患者的临床资料和表达谱,并通过差异分析,得出44个甲基化相关差异基因(MEDS),包括62个差异表达基因。本文发现MEG中突变频率较高的基因按降序排列为TTN、PIK3CA、MUC4、MUC16、DMD和FLG。这些变异包括扩增、缺失、突变和复杂的改变,突变频率的最大比例是在宫颈管腺癌。

构建m1A + m5C + m6A甲基化模型
106个MEGs的表达谱结合临床生存信息进行单因素cox回归分析。在CESC患者中,21个MEGs与OS相关。本文进行了LASSO分析,选择与OS相关的最佳预后基因,并计算预测模型的相关系数和风险评分,最终鉴定出10个与甲基化相关的调节因子。

TCGA-CESC甲基化模型的内部验证
我们使用使用年龄和风险评分构建的Nomgram模型来评估1年/3年/5年的生存时间。此外,用3年校准曲线校正后,柱线图预测的3年OS和概率与实际比例一致。ROC曲线分析结果显示,风险评分比其他相关临床参数具有更好的预测能力(AUC = 0.729)。

基于GSE39001数据集,进行甲基化模型的外部验证
为了验证外源数据库中甲基化模型的预测性能,我们使用与TCGA患者相同的公式计算GSE39001数据集中,模型的风险评分,并绘制了高风险组和低风险组GEO队列中10个基因的热图。同样的,GEO队列的风险概况和生存状态图突出了高危组的总生存率较低,这与TCGA模型结果一致。我们还使用使用年龄和风险评分构建的Nomgram模型来评估1年/3年/5年的生存时间。

MEGs的功能富集分析
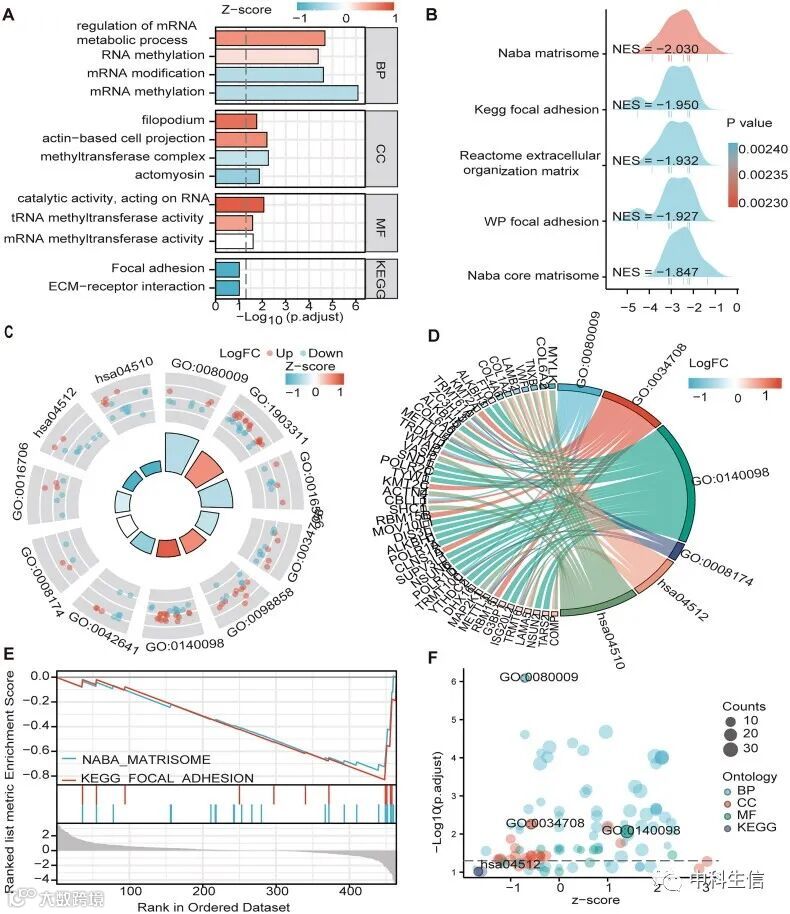
GO富集分析表明,MEGs的富集主要与mRNA甲基化有关。例如,BP主要富集于mRNA甲基化、调控mRNA代谢过程、高分子甲基化、mRNA代谢过程、大分子甲基化和mRNA修饰等条目。CC则主要有甲基转移酶复合物、肌动蛋白基细胞投射和丝状伪足等。MF则富集于mRNA/tRNA/RNA甲基转移酶活性等。同样,KEGG富集分析显示在ecm受体相互作用和局灶粘附途径中显著富集。

基于甲基化模型的基因表达及临床特征
甲基化模型显示,高危组高表达的基因为SLC2A1、PTBP1、COL4A6、CUX1和CA2。而低危组高表达的基因为CHAF1A、DUOX1、STAC3和IGBP1。在癌组织中高表达的基因有PTBP1、CA2、DUOX1、IQGAP3、CHAF1A和STAC3等。正常邻近组织中高表达的基因为CUX1、IGBP1和COL4A6。同时,我们对10个MEGs基因进行了Pearson相关分析。

免疫细胞浸润在m1A/m5C/m6A预后模型中的作用
我们发现,高危组浸润的免疫细胞为激活的mase细胞和静息的mase细胞,低危组浸润的免疫细胞为调节性T细胞(Tregs)、静息的NK细胞、巨噬细胞M0和树突状细胞。低风险组高表达的免疫功能包括HLA、T细胞共刺激和检查点等。分析免疫检查点抑制剂(ICPs)在高、低风险组中的表达分袖结果显示,低风险组中细胞毒性T淋巴细胞抗原4 (CTLA4)、CD86、淋巴细胞活化基因-3 (LAG3)、HAVCR2、TIGIT等ICPs高表达。

免疫抑制剂治疗反应和潜在敏感药物
我们使用两种免疫表型评分(IPS)亚型(IPS- pd -1/PD-L1/PD-L2_pos和IPS- ctla -4_pos)作为CESC患者anti-pd -1/PD-L1和anti-CTLA-4治疗反应的替代指标。结果表明,根据甲基化预测模型,高危组抗ctla -4治疗反应的相对概率较高。在高危组中,anti-CTLA-4的IC50值较低,高危组患者可能适合接受anti-CTLA-4。此外,我们筛选了9种药物((5Z)-7-Oxozeaenol、AP-24534、BEZ235、CGP-60474阿糖胞苷、达沙替尼、帕唑帕尼、saracatinib和WH-4-023),它们在高危组中具有较低的IC50值,证实它们在高危组中具有较高的疗效。相关性分析显示,9种药物与高危组基因均呈正相关。

关键预后基因的免疫组化验证和RT-qPCR验证
最后,我们使用免疫组织化学和RT-qPCR分析临床样本来验证SLC2A1、CUX1和CA2的表达。通过免疫组化和RT-qPCR检测。发现,宫颈癌组织中SLC2A1和CA2高表达,CUX1弱表达。SLC2A1阳性位点在细胞膜、细胞质和细胞核中阳性,CA1阳性位点主要在胞浆中,部分在细胞核中阳性,CUX1阳性位点主要在细胞核中阳性。



