摘
要
今天小编分享的是一篇于 2021 年 2 月 2 日发表在Cellular and Molecular Gastroenterology and Hepatology的文献,题目为《Identification of Novel Population-Specific Cell Subsets in Chinese Ulcerative Colitis Patients Using Single-Cell RNA Sequencing》,影响因子9.225。
概论
背景:为了更好地了解溃疡性结肠炎(UC)的发病机制,已经进行了全基因组关联研究(GWAS)和转录组分析。然而,目前的研究主要集中在欧洲人的血统上,突出了确定其他血统的成年UC患者结肠粘膜细胞的关键基因、途径和细胞类型的巨大需求。在此,我们旨在确定UC结肠粘膜中的关键基因和细胞类型。
研究方法:我们对12例中国汉族UC患者和健康对照组的结肠活检进行了单细胞RNA测序(scRNA-seq)分析。
结果:我们发现了两个新的血浆亚群。五个上皮/基质和三个免疫细胞亚群在炎症和非炎症样本中显示出明显的丰度差异。总的来说,UC风险基因在炎症和非炎症组织的免疫细胞中表现出一致的表达改变。作为例外之一,标志着免疫功能紊乱信号的IgA缺失是炎症区域特有的。此外,与对照组相比,在UC患者的上皮细胞系和免疫细胞系中都观察到了Th17衍生的激活,这表明由Th17驱动的免疫活动的系统性变化。UC风险基因在祖细胞、胶质细胞和免疫细胞中显示富集,药物靶向基因在抗原呈递细胞中不同程度地表达。
结论:我们的工作确定了UC的新型群体特异性浆细胞分子特征。UC的转录特征在炎症和非炎症组织的免疫细胞中都有,而对疾病的转录反应仅在炎症上皮/间质细胞中是一种局部效应。
结果
从所有结肠活检中发现了两种新的浆细胞
经过质量控制,43218个细胞平均每个细胞有1053个基因,并聚类为21个亚群(图1B),其中来自UC、SC和HCs的每个细胞在批量校正后被映射到UMAP(Uniform Manifold Approximation and Projection)的可比空间(图2)。我们计算了每个簇的标记基因,然后用数据衍生的方法(图1C)和文献衍生的方法(图1D)对簇进行注释,最后得出10种上皮细胞和基质细胞类型(例如,肠细胞、肠细胞祖细胞。吞咽细胞、吞咽细胞祖细胞、LGR5+干细胞、CLP/Paneth样细胞、成纤维细胞、TRMP5+簇状细胞、胶质细胞和内皮细胞)和11种免疫细胞(例如,幼稚T细胞、记忆T细胞、CD8+T细胞/自然杀伤细胞、CD8+T细胞、幼稚B细胞、记忆B细胞、单核细胞/树突状细胞、肥大细胞和3簇浆细胞)。其中,21个亚群中的16个在欧洲人后裔的scRNA-seq研究中得到了复制。我们在数据中观察到2个新的免疫亚群(Plasma-2和Plasma-3细胞)。
5个上皮细胞和基质细胞以及3个免疫细胞亚群的比例在UC和SC(或HCs)之间有明显差异。胶质细胞、成纤维细胞、消化道祖细胞和肠细胞及其祖细胞在发炎的UC组织中明显减少。CD8+T细胞以及2种浆细胞在UC中增加(图1E和F)一方面,簇状细胞是肠道中的化学感觉细胞,富含味觉分子。我们观察到一簇成熟的簇状细胞(命名为TRMP5+簇),高度表达免疫相关基因(AZGP1、PTPN18和BMX)和神经元信号基因(AVIL、HTR3E和ITPR2)。值得注意的是,TRMP5+簇状细胞还显示HPGDS、ALOX5和PTGS1的高表达水平,这些基因在花生四烯酸和前列腺素的代谢中起作用。此外,TRMP5+簇状细胞还表达IL-17RB,它可能介导与ILC2的交叉对话,并作为簇状细胞类人类结直肠癌干细胞23的标志物,正如以前在中国小儿UC中发现的那样。值得注意的是,与SC相比,我们发现UC中TRMP5+簇状细胞的丰度明显较低(配对的学生t检验,P = .048)(图1E)。
简单UMAP聚类,对患者进行个性化图谱构建,批量校正后每个供体的UMAP供体效应最小。
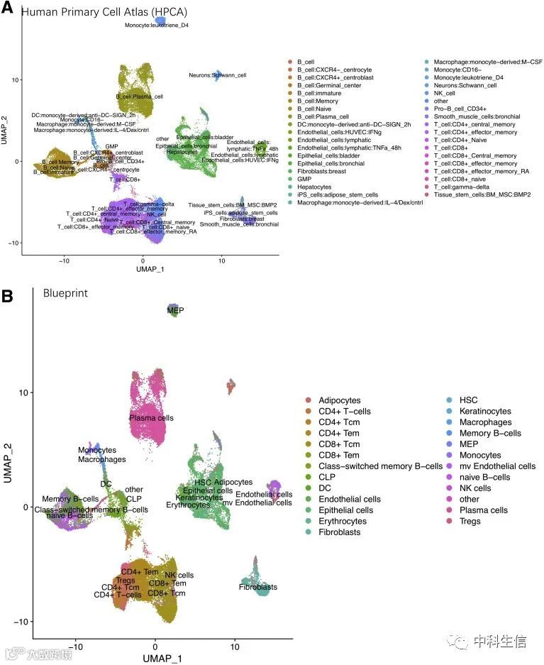
UMAP显示了HPCA (Human Primary Cell Atlas)和(B)Encode Blueprint的细胞类型
UMAP显示了本研究和Smillie等人的相同,由(A)上皮细胞和基质细胞和(B)免疫细胞分开。
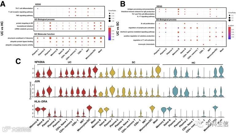
抗原呈递途径和IL-17信号通路在UC的炎症组织中被激活
在上皮和基质系中,炎症组织和HCs之间上调的基因在抗原处理和呈递途径和MHC II类复合物活动中富集。与SC相比,这些途径在UC中也有显示(图4A和B)。UC和HCs的LGR5+干细胞、肠细胞祖细胞和消化道祖细胞的差异表达基因(DEGs)过度代表了排斥性免疫的功能,但成熟细胞(肠细胞和消化道)失去了排斥反应的功能差异。值得注意的是,参与MHC二类分子的大部分基因,如HLA-DRA、HLA-DRB1和HLA-DRC,在UC中被上调,但MHC一类分子HLA-B却被下调。
此外,在UC与HCs的比较中,白细胞介素(IL)-17信号通路在小肠祖细胞、内皮细胞和成纤维细胞的上调基因中明显富集,表明肠上皮屏障参与了UC的IL-17细胞因子反应。这些细胞类型中IL-17信号通路的主要基因之一是LCN2(图4C)。LCN2是一种抑菌分子,具有组织破坏作用,并具有促炎症的螯合分子结合特性。早先的研究,使用DNA微阵列和RNA-seq数据,显示LCN2是UC中前10个上调的基因之一,并与疾病严重程度相关。此外,IL-17A与IL-22和肿瘤坏死因子α(TNF-α)在诱导结肠上皮细胞表达LCN2方面显示出协同作用。
接下来,我们调查了中国UC患者和美国或欧洲血统的患者之间的DEGs是否呈现一致的模式。我们将研究中发现的UC与SC和HCs上皮细胞中的DEGs与Smillie等人的研究中发现的DEGs进行交叉比较。我们研究中发现的上调基因富集在翻译起始和结构分子活性等途径中(图6)。
Th17细胞是UC的主要免疫特征,而免疫球蛋白A是炎症组织的关键局部免疫成分
与上皮细胞系中IL-17信号通路的激活类似,与HCs相比,UC的CD4+细胞系中Th17细胞分化以及T细胞受体信号和TNF信号通路被激活。一般而言,在免疫介导的炎症中,抗原提呈细胞导致CD4+辅助性T细胞分化,并刺激Th17细胞产生促炎症细胞因子,如TNF和IL-17。另一方面,研究者发现Th17细胞分化及其细胞因子相关途径在自然杀伤T细胞中被激活,这与之前的发现一致,即美国UC患者的CD8+ IL-17+细胞增加。此外,研究者发现NFKBIA和JUN主要存在于HCs中浆细胞、肥大细胞、单核细胞和树突状细胞,但仅在UC和SC中的B细胞和T细胞中表达,而在CD8+T和自然杀伤T细胞中发现额外的MHC II类基因(如HLA-DRA)(图7C)。
与UC和SC相比,肠免疫球蛋白A(IgA)的产生在杯状细胞和肠上皮细胞、其祖细胞和胶质细胞的上调基因中富集(图7B)。大多数IgA分子出现在粘膜部位,由局部驻留的浆细胞产生。IgA作为一种关键的局部免疫成分,通过包裹细菌来保护肠粘膜屏障的完整性。与这些发现一致,在中国年轻患者的UC中报告了IgA的异常包裹能力。
共有195个UC风险基因在上皮细胞祖细胞和免疫细胞中富集,在抗原呈递细胞中具有可药用的目标
在GWAS目录(https://www.ebi.ac.uk/gwas/)中公布的511个UC风险基因中,有141个在UC和对照组受试者之间的195个二基因组中被发现,其中90%在UC中显示上调。与我们的DEGs重叠的身高相关位点的数量相比,UC风险位点在上皮细胞(吞噬细胞、吞噬细胞祖细胞、LGR5+干细胞和肠细胞)、内皮细胞、胶质细胞、成纤维细胞和各种免疫细胞(Plasma-1、幼稚和记忆B细胞、CD4+T细胞和自然杀伤T细胞)中显示富集。在这些UC风险DEGs中,有8个基因以前在亚洲人群的UC GWASs中被报道过。CFB、HLA-DQA1、HLA-DQB1、HLA-DRA、HLA-DRB1、IRF8、PTPRC、和SLC26A3。特别是,与SC和HCs相比,HLA-C、HLA-DRA和HLA-DRB1在UC的上皮细胞中被上调(图8A和B及图9),表明炎症组织中的抗原呈递活动增加,这与以前报道的DEGs的富集途径一致。
在T细胞谱系中,FYN、PTPRC和CDC42SE2在UC中增加,并且已知它们通过调节受体样酪氨酸磷酸酶参与T细胞受体信号传导。同样,免疫抑制共刺激分子CTLA4及其受体ICOS分别在CD4+天然T细胞和CD4+记忆T细胞中增加。值得注意的是,STAT3是公认的促炎症转录因子。众所周知,Th17细胞的分化通常需要通过STAT3转录激活剂发出细胞因子信号。STAT3在UC和SC的CD4+天然T细胞中上调,这也与全身炎症中Th17细胞和IL-17信号的变化一致。
研究者的分析显示,与HC或SC相比,UC的上皮细胞和基质细胞中有许多MHC分子上调。UC与SC比较,记忆B细胞和T细胞的IRF8升高,而与SC比较,UC组IRF8升高。因此,研究者对免疫细胞、上皮细胞和基质细胞中差异表达的UC风险基因的意义进行了系统比较。它揭示了相反的模式:在上皮细胞和基质细胞中比在免疫细胞中,UC和HCs之间确定的差异表达风险基因更可能在UC和SC之间差异表达(图8A和B和图9)。
研究者还注意到25%的DEG是药物靶点。值得注意的是,在已知的UC药物靶点中发现DEGs的富集,神经胶质细胞中的巴利昔单抗(P=0.049)和阿达木单抗(P=0.042),以及单核细胞和树突状细胞中的阿巴他肽(P=0.008)。
小结
作者在单细胞水平上展示了中国成年UC患者的新分子特征。确定的大多数细胞类型可以在以前对美国UC患者的研究中得到复制。肠道神经系统在整顿和协调肠道炎症反应中起着关键作用。肠道神经胶质细胞被认为是抗原呈递细胞,表达P物质,并产生TNF-α、IL-1β和IL-6,可诱导肥大细胞、巨噬细胞和T细胞的激活,并促进淋巴细胞增殖。在中国人群中,Th17细胞和IL-17的水平不仅在肠粘膜中增加,而且在活动性UC的外周血单核细胞(PBMCs)和血清中也有增加。已知在PBMCs中Th17细胞水平增加,在葡聚糖硫酸钠结肠炎小鼠的PBMCs、肠系膜淋巴结和结肠固有层中IL-17A信使RNA的表达也增加。在中国UC受试者和健康对照受试者的结肠中都可以发现大多数细胞类型,而本研究数据中发现了2种新的血浆亚群。UC的转录特征在炎症组织和非炎症组织的免疫细胞中都有,但IgA缺陷除外,IgA缺陷是炎症区域的一种定位免疫功能障碍。然而,在上皮细胞和间质细胞中,对疾病的转录反应是一种局部效应,仅见于炎症活检。由反共体炎症反应驱动的Th17的激活是UC发病机制的核心,几乎包括所有上皮细胞系和免疫细胞系的变化。此外,药物靶基因在抗原提呈细胞中有差异表达。
以上就是小编对这篇文献的分享,如果老师想学习相关知识或者有意向合作的话欢迎长按识别下方二维码联系我们~
ZKSXYYDS!
微信公众号
中科生信
新浪微博
@中科生信

