早!今天和大家分享一篇今年9月发表在ADVANCED SCIENCE杂志(IF:16.806)的文章《Identification and Characterization of Robust Hepatocellular Carcinoma Prognostic Subtypes Based on an Integrative Metabolite-Protein Interaction Network》,作者构建了综合代谢物-蛋白质相互作用 (Metabolite-protein interactions,MPI) 网络并开发了 MPI 预测模型,有助于重新定义可靠的肝细胞癌预后亚型。下面我们就来看看吧!
摘 要
代谢重编程是癌症的标志之一。癌细胞需要重新编程其代谢过程以满足其快速增长的生物量和能量需求。同时,代谢改变还可以通过某些形式的代谢物和蛋白质相互作用(MPI)促进癌症的发展和进展。此外,代谢重编程具有高度适应性,在缺乏某种营养素或调节剂的情况下,替代的 MPI 或途径将被激活。因此,由代谢物、蛋白质和它们之间的相互作用组成的代谢景观在不同的癌症类型、亚型甚至相同的癌症类型中在不同条件下是高度可变的。了解代谢改变及其相关的适应性 MPI 可以对癌症代谢和潜在的治疗目标提供有意义的见解。在此,作者构建了一个综合 MPI 网络,并提出了一个基于 MPI 网络的肝细胞癌 (HCC) 亚型和机制探索工作流程。基于中枢蛋白在 MPI 网络上的表达,确定了两种具有预后特征的 HCC 亚型。此外,基于肿瘤微环境组成,预后不良的亚型进一步分为两个亚群,显示出显著的代谢差异。总体而言,作者重新定义了稳健的 HCC 预后亚型,并确定了将代谢与免疫调节联系起来的潜在 MPI,从而促进了对 HCC 代谢异质性的理解和临床应用。
研究结果
·MPI网络的构建
作者从四个数据库KEGG、Reactome、Human-GEM、和 BRENDA中提取MPI。整合这些 MPI,构建了一个包含 31236 个独特 MPI 的定向 MPI 网络,覆盖了 1870 种代谢物和 4132 种蛋白质,对代谢物和蛋白质取交集,并进行富集分析。
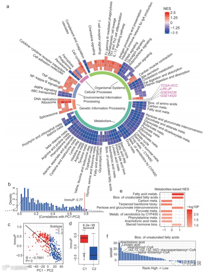
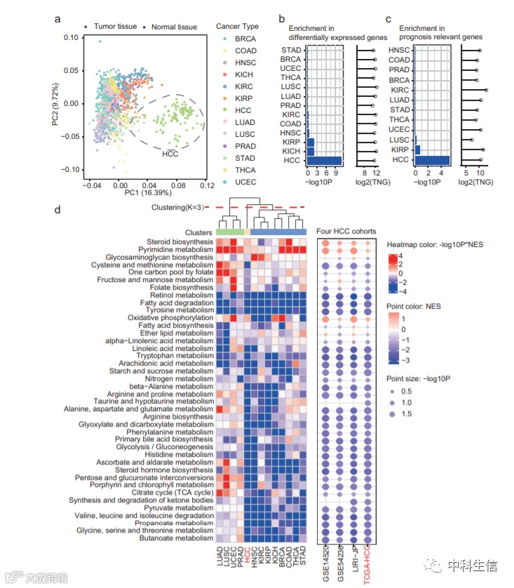
·泛癌研究确定了 HCC 特异性代谢改变
对 TCGA-HCC 和 TCGA 中其他 12 种癌症类型的核心 MIPro(即 MPI 网络中具有四个以上邻居的 MIPro)的 mRNA 表达进行了主成分分析(PCA)。基于 PCA 的前两个主要成分 (PC),HCC 显示出最独特的代谢模式。通过基因集富集分析(GSEA)估计了每种癌症类型中肿瘤和正常组织之间的通路水平变化,与正常组织相比,HCC 肿瘤组织中的大部分代谢途径被下调,并通过两个GEO数据集进行了验证。
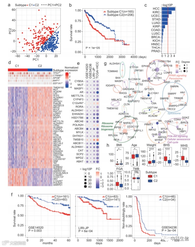
·MIPro 表达谱定义了两种稳健 HCC 亚型
应用一致聚类方法将 HCC 聚类为两个亚型,鉴定两个亚型的差异基因并构建PPI网络。
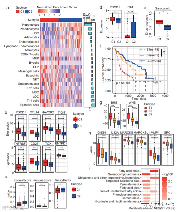
·不良预后亚型与代谢途径的 DNA 甲基化、
免疫途径的上调和脂肪酸的积累有关
对两个亚型的差异基因进行GESA富集分析,还利用MPI 网络来定向估计不同亚型的代谢物改变。
·MPI 预测模型有助于识别连接代谢和免疫
调节的潜在 MPI
作者开发了一个 MPI 预测模型来帮助识别代谢通路和免疫系统之间的 MPI,与随机构成的MPI相比,模型的评分更高,表明作者开发了一个性能良好的基于随机森林 (RF) 的 MPI 预测模型。之后确定了一些将免疫系统和代谢途径联系起来的高度相关的MPI。
·两种HCC亚型的TME差异
作者利用xCell预测 TME 中 64 种不同细胞类型的富集程度,以估计 HCC 样本的 TME 组成。并从单细胞的角度评估免疫细胞是否也表现出相似的代谢模式。
·验证 HCC 细胞中两种主要 HCC 亚型的
代谢和免疫特征
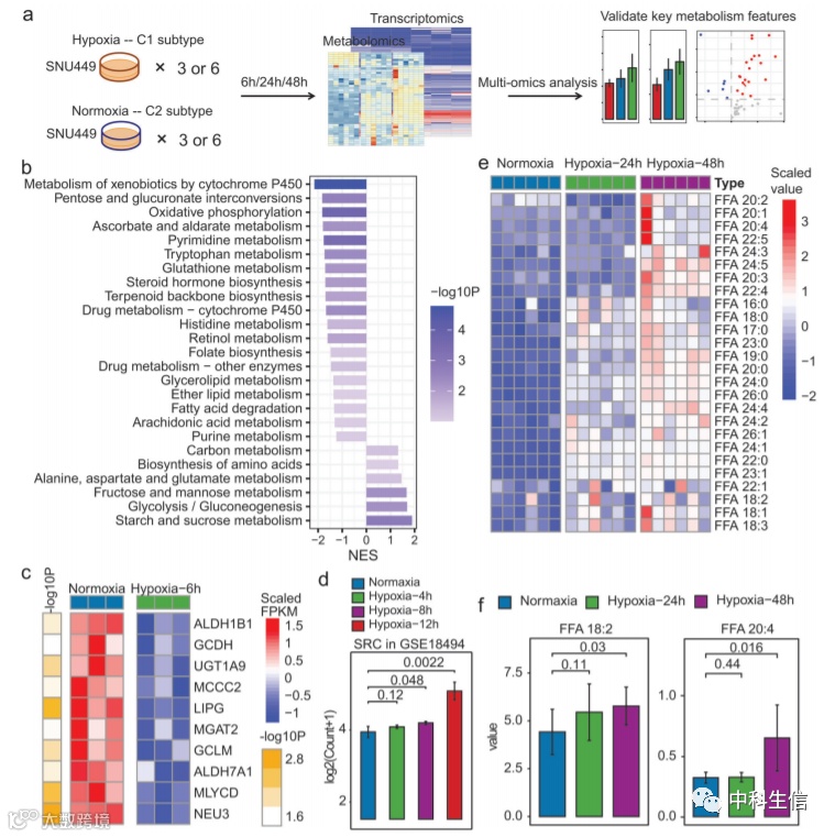
最后,作者利用湿实验检查转录组学和代谢组学特征以验证两种 HCC 亚型的特征,表明了MPI的可行性。
相较于其他肿瘤分型的文章,本文作者不仅基于 MPI 网络重新定义了 HCC 亚型,还阐明了免疫系统和 TME 也参与其中的潜在 MPI 调节机制,确定了潜在的药物靶点,预测了有意义的MPI,突出了MPI在HCC中的重要作用,从而可以为HCC分型提供指导,促进HCC的精准诊断和治疗。
致力于提供“一站式”科研服务

