点击蓝字
关注我们 FOLLOW US
早!今天小编和大家一起分享一篇发表在Frontiers in Immunology杂志(IF: 8.786)的文章。放射组学是一种高通量的图像测序技术,可以产生若干图像特征参数。它是一种非侵入性的、动态检测和定量反应的技术工具,用于评估肿瘤特征。放射性组学技术已经在临床上得到了广泛的应用。以往的研究表明,放射组学可用于头颈部鳞状细胞癌(HNSCC)的早期诊断和分型,以及对肿瘤的异质性和微环境的评估。因此,本研究旨在(i)利用无创的、基于CT的放射组学技术预测HNSCC组织中CD27的mRNA表达;(ii)评估构建的放射组学模型与相关基因和预后的相关性;以及(iii)探索CD27表达的潜在分子机制及其与免疫微环境的关系。
01
背景
本研究旨在构建预测头颈部鳞状细胞癌(HNSCC)患者CD27表达水平的放射组学模型。Cancer Genome Atlas和Cancer Imaging Archive下载HNSCC患者的基因组数据和对比增强计算机断层扫描(CT)图像,用于预后分析、图像特征提取和模型构建。该研究探索了CD27表达的潜在分子机制及其与免疫微环境的关系,并预测了HNSCC组织中的CD27 mRNA表达。使用基于CT的非侵入性放射组学技术,生成了放射组学模型并评估了其与相关基因和HNSCC预后的相关性。
02
方法
1. 医学影像数据和转录组测序数据来自TCIA和TCGA数据库,分别确定CD27表达的预后价值以及构建放射组学预测模型并确定其预后价值。使用scTIME提供的GSE103322数据集分析免疫细胞中CD27的表达。
2. Kaplan-Meier生存曲线分析用于揭示不同组别生存率的变化,使用对数秩检验来检验组中存活率的显着性。
3. 单变量和多变量Cox回归分析确定了一个因素作为OS的独立影响因素的资格,并探讨了多个影响因素的作用。
4. 亚组分析与交互作用检验以分析主要变量CD27表达对每个协变量亚组患者预后的影响。并使用HNSC的间充质、基础、经典和非典型亚型作为组,计算四组之间CD27表达值的差异。
5. 免疫细胞浸润相关性分析和功能富集分析。
放射组学特征的筛选、模型的构建、模型评价及一致性评价。
03
研究结果
1.患者特征
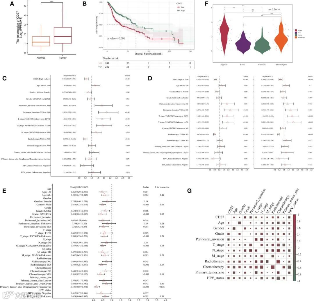
来自TCGA数据库的483例HNSCC患者被纳入生存分析,分为CD27高表达组(n = 242)和低表达组(n = 241)。CD27高表达组和低表达组在神经周围浸润分布、放疗、原发肿瘤部位和 HPV 状态方面存在显着差异(表1)。
表1
2.基因表达水平与临床特征的关联
本研究发现CD27在肿瘤中的表达高于正常组织,差异有统计学意义。K–M 曲线分析表明,较高的CD27表达水平与OS改善相关。此外,单因素和多因素cox分析显示CD27高表达和放疗是OS的保护因素。亚组分析显示CD27增加是 OS 的保护因素。此外,不同亚型间CD27表达值差异有统计学意义。两两比较后,非典型组与基础组与基础组与间充质组CD27表达差异有统计学意义。非典型组的CD27表达值高于基础组、经典组和间充质组。最后,主要变量,CD27表达,与肿瘤分级、神经周围浸润、化疗和 HPV 状态显着相关(图1)。
图1
3.CD27表达与 HNSCC 免疫细胞浸润相关性及HNSCC 中与CD27高表达和低表达相关的差异表达基因分析
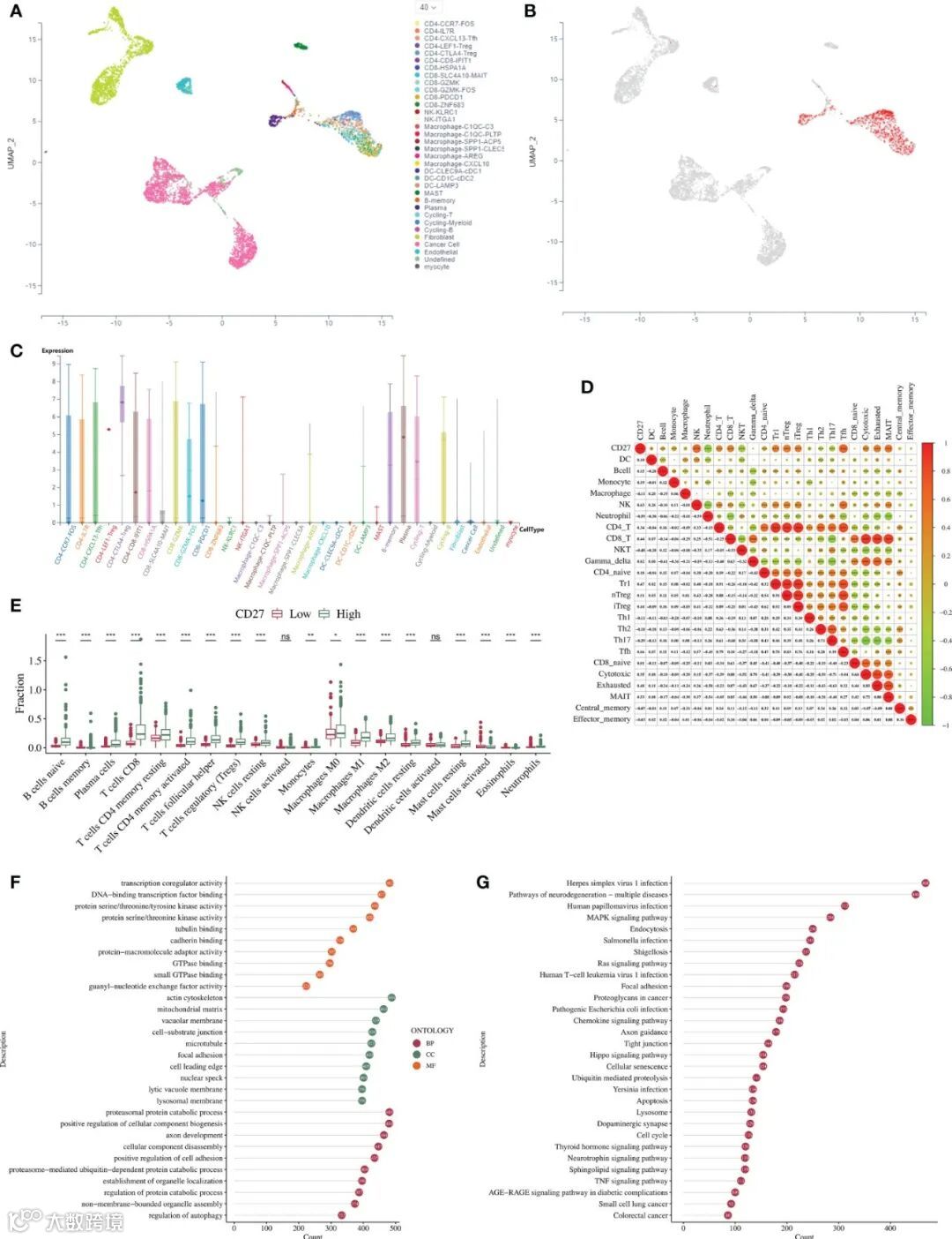
对 scTIME 网络提供的 HNSCC 单细胞测序数据进行分析,可视化了40个免疫细胞的聚集33个免疫细胞中CD27表达的分布。单细胞 RNA 测序分析表明,CD27在 CD4-CCR7-FOS、CD4-LEF1 Treg、循环 T 细胞和其他免疫细胞中表达。此外,相关性分析显示,CD27表达与细胞毒性T细胞、耗竭T细胞和其他活化T细胞具有显着相关性。此外,巨噬细胞浸润程度在CD27高表达组。GO富集分析显示,与低表达组相比,与DNA结合、转录因子结合和转录辅助调节活性相关的DEGs在CD27高表达组中富集。KEGG富集分析显示,与低表达组相比,CD27高表达组的MAPK信号通路、细胞周期和RAS信号通路中的DEG显着富集(图2)。
图2
4.放射组学参与者的临床病理特征
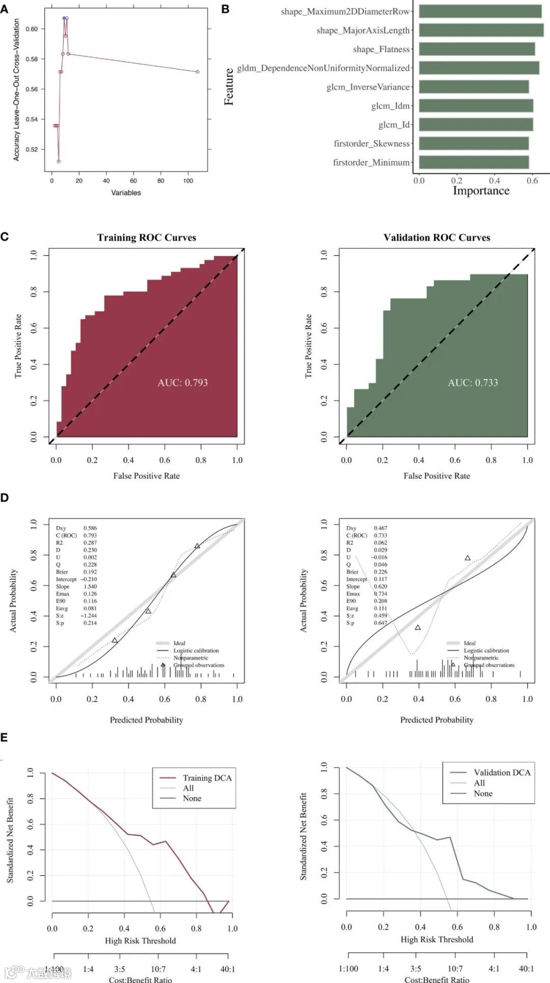
对整体数据集进行了划分,得到了84个训练集和55个验证集(表2)。并筛选出九个放射组学特征。随后构建了一个放射组学模型并分析了所选特征的重要性。评估后,放射组学模型表现出良好的预测能力(图3)。此外,模型中包含的放射组学特征的ICC值均在0.85以上,表明这些放射组学特征具有良好的一致性(表3)。
表2
图3
表3
5.RS与临床特征之间的关联
训练集和验证集中的 RS 分布在CD27高表达组和低表达组之间存在显着差异。CD27高表达组RS值高。RS值与免疫相关基因表达量的相关性与CD27表达量与免疫相关基因表达量的相关性相似,均呈正相关且具有统计学意义。如ROC曲线所示,通过RS确定的CD27表达能力的AUC值预测OS预后为0.725。AUC值随时间增加。最后,根据RS确定的CD27低表达组的中位生存时间为58.27个月。相比之下,CD27的中位生存时间由RS确定的高表达组比随访期长,表明较高的RS值与OS改善相关(图4)。
图4
04
文章小结
该研究结果表明,CD27表达与HNSCC的预后之间存在显着相关性。基于对比增强CT放射组学模型,可以有效地预测CD27的表达水平。这种基于放射组学特征的预测模型表现出良好的稳定性和诊断效率。
05
添加微信获取相关文献
长按添加二维码
个性化医学生信解决方案
生信、测序、验证全包括

