早!今天小编和大家分析一篇2022年10月发表在《Frontiers in Immunology》(IF:8.786)期刊上的文章《A necroptosis related prognostic model of pancreatic cancer based on single cell sequencing analysis and transcriptome analysis》。作者基于TCGA、ICGC和GEO数据库。通过加权共表达网络分析和单细胞测序分析鉴定了与坏死性凋亡相关的基因。对这些基因进行COX回归和Lasso回归,建立预后模型。并进行生存分析、免疫浸润分析和组间突变分析。通过细胞实验探讨关键基因EPS8在胰腺癌中的作用。用PCR 进一步用于验证 EPS8 表达。该思路同样适用于其他肿瘤的研究,有相关需求的老师欢迎联系我们。
背景:
胰腺癌(Pancreatic cancer,PA)是世界上最致命的癌症之一。由于PA早期症状不明显,导致相当一部分患者确诊时已是晚期。尽管手术、辅助治疗、新辅助治疗和免疫治疗相结合已广泛应用于PA患者,但只有 20% 的患者有效。PA复杂的肿瘤微环境可能是导致这些不良后果的关键因素。坏死性凋亡是一种受调节的细胞死亡类型。然而,坏死性凋亡在癌症中的作用尚不清楚。因此有必要探索坏死性凋亡在PA中的作用。通过全面的生物信息学分析,包括单细胞测序分析、表达分析、生存分析、免疫微环境分析和突变分析,以期为胰腺癌的诊断和治疗提供新的见解。
方法:
1,TCGA、ICGC 和 GEO公共数据库获取PA数据;从GeneCard数据库获得坏死性凋亡相关基因;
2,利用ssGSEA 计算每个样本中坏死性凋亡的富集分数;
3,加权基因共表达网络分析(WGCNA)用于鉴定PA中与坏死性凋亡相关的基因;
4,使用单变量Cox回归、 LASSO 回归筛选预后基因;
5,“ESTIMATE”包用于计算免疫和基质评分。“ImmuneSubtypeClassifier”包用于计算每个样本的免疫亚型。TIMER 2.0 网站用于分析来自 TCGA 数据库的样本的免疫浸润。TIDE 数据库用于计算每个样本的 TIDE 分数:
6,使用“MAfTools”包计算每个样本的肿瘤突变负荷 (TMB):
7,使用“rms”R包构建列线图;
8,利用qRT-PCR进行验证。
研究结果:
(一)加权基因共表达网络分析
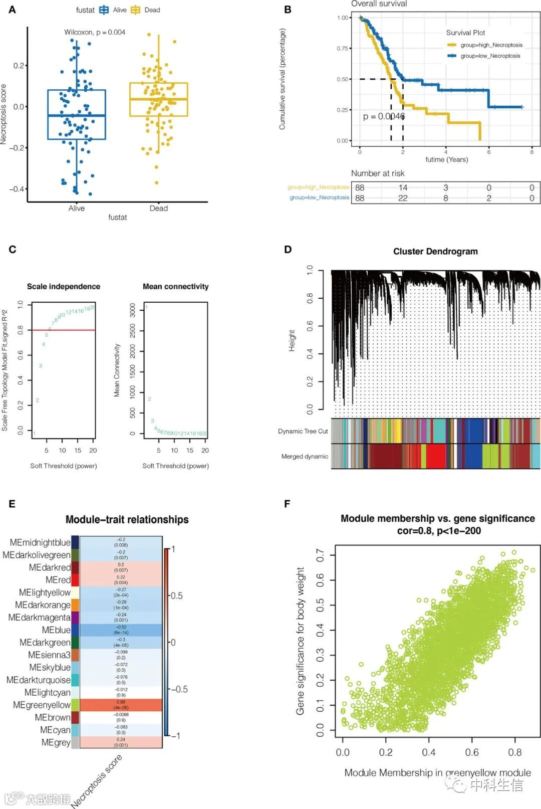
根据坏死性凋亡评分的中位值将患者分为高坏死性凋亡组和低坏死性凋亡组,高坏死性凋亡组患者的预后较差,表明坏死性凋亡是胰腺癌的危险因素(图 1A-B)。通过加权基因共表达网络分析鉴定与坏死性凋亡相关的模块基因。MEgreenyellow 模块与坏死性凋亡最密切相关,包含 3352 个基因(图 1C-F)。

(二)单细胞测序分析
所有细胞聚集成 14 个簇(图 2A-B)。根据每个簇的遗传特征,通过singleR包注释不同的细胞类型。共发现上皮细胞、巨噬细胞、T细胞等8种细胞类型(图 2C)。然后根据每个细胞中坏死性凋亡基因的特征确定每个细胞坏死性凋亡基因的百分比。根据中值将细胞分为高-NCPTs组和低-NCPTs组(图 2D)。经差异分析得到两组差异表达基因2518个。基因本体富集分析表明这些基因主要与mRNA代谢和蛋白定位相关(图 2E-F)。将差异表达基因与MEgreenyellow模块基因取交集,得到805个与坏死性凋亡密切相关的基因。

(三)预后模型的构建
对805 个坏死性凋亡基因进行单变量 Cox 分析,确定了 48 个坏死性凋亡基因。然后进行 LASSO 回归,最终得到8个基因构建的模型(图3A-C)。根据中值将患者分为 NCPTS_high 和 NCPTS_low 组。NCPTS_high组患者预后较差(图3D)。ROC曲线发现,模型值NCPTS预测患者预后的AUC维持在0.75左右,明显优于性别、年龄、分期等临床特征(图3E)。同样,决策曲线分析发现,与临床特征相比,患者从基于 NCPTS 的临床干预中获益最多(图 3F)。多变量 Cox 分析表明,NCPTS 是胰腺癌患者的独立预后因素(图 3G)。此外,该模型可以更好地将患者分为 NCPTS_high 和 NCPTS_low 组(图 3H)。
在外部验证队列中也观察到了类似的结果(图 4A-O)。


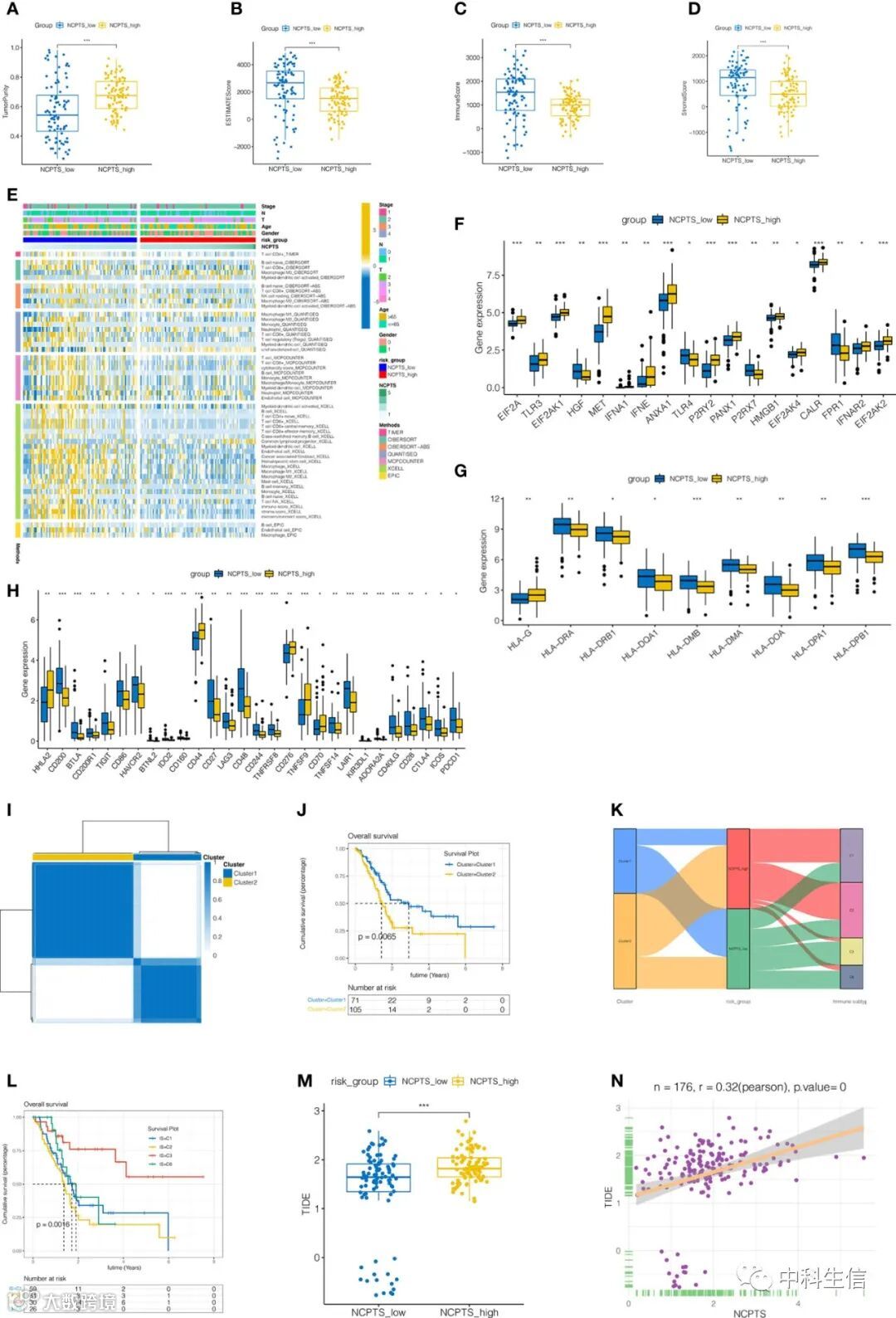
(四)免疫浸润分析
接着分析了 NCPTS_low 和 NCPTS_high 组之间的免疫浸润。发现NCPTS_low组免疫细胞浸润水平较高,ICPs和HLAs表达也较高,免疫亚型C2主要分布于该组(图5A-L)。然后探索 NCPTS 组之间的免疫治疗反应,发现 NCPTS_low 组的 TIDE 较低,且TIDE与NCPTS表现出很强的正相关性,即随着NCPTS的增加,TIDE值也增加,肿瘤免疫逃逸的概率也增加,免疫治疗的获益减少(图5M-N)。

(五)突变景观分析
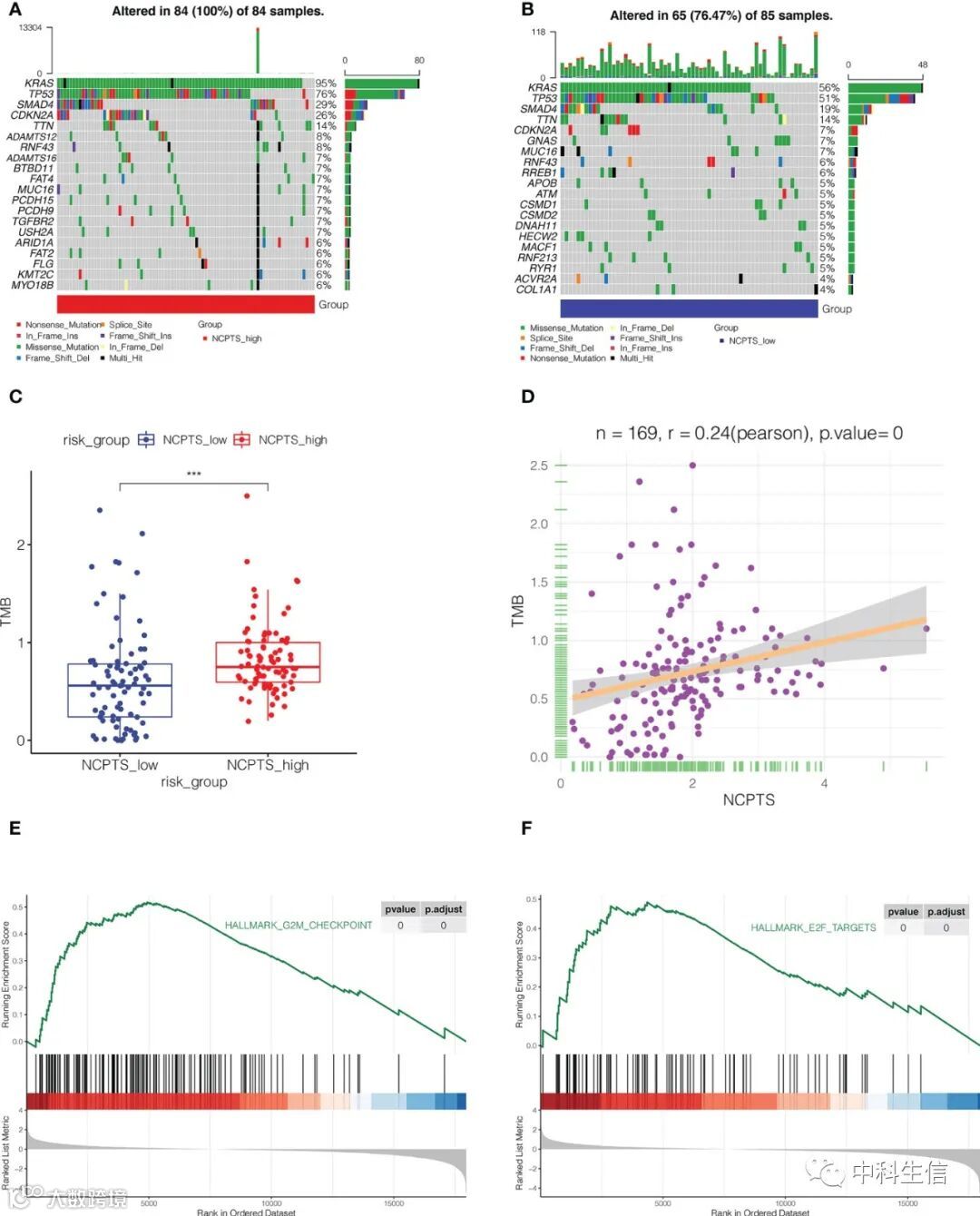
NCPTS_high组和NCPTS_low组中突变最频繁的前5个基因分别是KRAS、TP53、SMAD4、CDKN2A和TTN(图6A-B)。NCPTS_high组TMB较高,TMB与NCPTS呈正相关。TMB通常与患者预后不良相关,这可能是NCPTS_high组预后不良的原因(图6C-D)。随后,两组间通路富集分析显示,与细胞周期相关的G2M_CHECKPOINT和E2F_TARGETS通路在NCPTS_high组被激活(图6E-F)。

(六)模型的临床意义
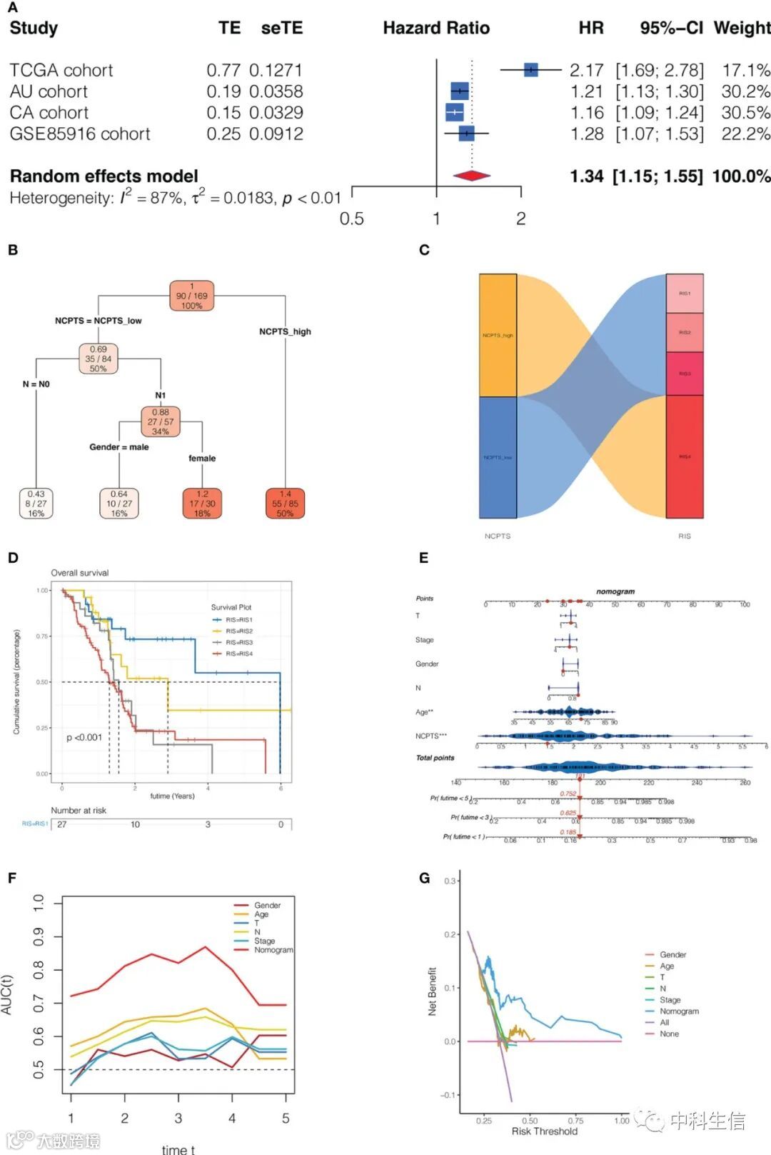
对 NCPTS 和临床特征进行了分析。根据NCPTS的级别、性别和N分期,患者可分为4个风险组RIS1、RIS2、RIS3和RIS4(图7A-B)。RIS4患者均分布在NCPTS_high组,而RIS1、RIS2、RIS3患者均分布在NCPTS_low组。生存分析发现,RIS4 组预后较差(图7C-D)。构建列线图发现,TCGA-2J-AABK患者的1年、3年和5年死亡率分别为18.5%、62.5%和75.2%。预后ROC曲线分析和决策曲线分析进一步评价了列线图的价值(图7E)。发现列线图预测的患者预后的AUC保持在0.8左右,明显高于其他临床特征(图7F)。根据列线图及时接受临床治疗的患者获益率高于其他临床特征(图7G)。

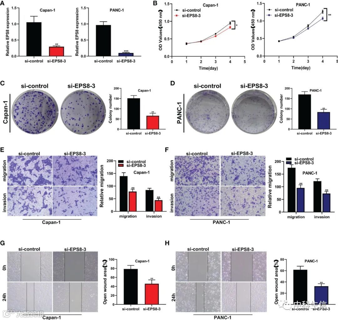
(七)体外验证关键基因EPS8在胰腺癌细胞系中的作用
在 CAPAN-1 和 PANC-1 细胞系中,EPS8 均显著降低(图 8A)。在 CAPAN-1 和 PANC-1 细胞系中 EPS8 敲低后,胰腺癌细胞的活性显著降低(图 9B)。在transwell实验中,EPS8敲低显著降低胰腺癌细胞CAPAN-1细胞系和PANC-1细胞系(图9E、F )的迁移和侵袭能力。EPS8组迁移能力较si-EPS8组弱(图9G、H)。

(八)PCR验证
为了进一步验证临床标本中的 EPS8 表达,进行了 PCR 验证。结果发现,与癌旁组织相比,EPS8在胰腺癌中的表达明显上调(图9)。



