早上好呀,今天要给大家介绍一篇2021年发表在Front Cardiovasc Med杂志上的文献,题目为《Regulatory T Cell-Related Gene Biomarkers in the Deterioration of Atherosclerosis》IF:6.05。
动脉粥样硬化恶化中的调节性 T 细胞相关基因生物标志物
摘要:
背景:调节性T细胞(Tregs)已被证明对动脉粥样硬化的发展具有保护作用,动脉粥样硬化是心血管事件的主要病理原因。在此,旨在探讨Tregs相关基因在动脉粥样硬化恶化中的作用。
方法和结果:从GEO数据库中下载了 29 个动脉粥样硬化样本的基因表达谱,登录号为GSE28829。CIBERSORT 算法估计的 Tregs 丰度与动脉粥样硬化分期呈负相关。利用limma检验和相关性分析,早期和晚期动脉粥样硬化斑块之间总共159个差异表达的Tregs相关基因(DETregRGs)。使用 DAVID 工具进行的功能注释分析表明,DETregRGs 主要富含炎症反应、免疫相关机制以及补体和凝血级联、血小板活化、白细胞跨内皮迁移、血管平滑肌收缩等途径。然后构建了 DETregRGs 的蛋白质-蛋白质相互作用网络,网络中连通度≥20的节点被选为hub DETregRGs。这些hub DETregRGs 的表达模式在几个独立的数据集中得到进一步验证。最后,使用单一样本评分方法为五个 DETregRGs 建立基因特征,可以区分心肌梗死患者和稳定型冠心病患者。
结论:本研究的结果将提高我们对动脉粥样硬化进展中 Tregs 相关分子机制的理解,并有助于发现急性心血管事件的新生物标志物。
结果:
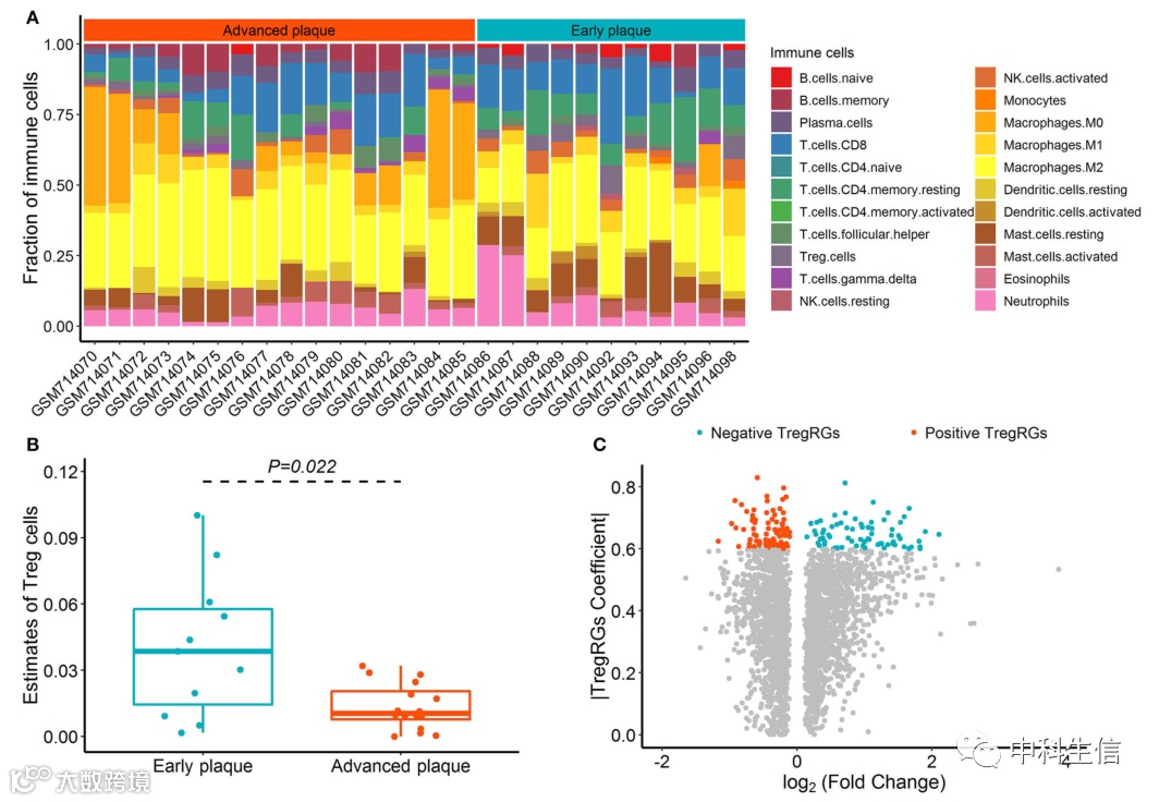
1、动脉粥样硬化进展中的 DETregRGs
在晚期和早期动脉粥样硬化斑块中鉴定 DETregRG如图1。(A) CIBERSORT 算法估计的 27 个样本中 22 个免疫细胞的丰度。(B) 13个早期斑块样本和 16 个晚期斑块样本之间的 Treg 分数。(C) 13个早期斑块样本和 16个晚期斑块样本之间差异表达基因的火山图。
图 1
2、DETregRGs 的功能富集
DETregRGs列表已上传到 DAVID 6.8 网页进行功能分析(表1)。这些基因主要参与 GO 生物学过程,如炎症反应、脂多糖介导的信号传导、细胞表面受体信号传导等。此外,KEGG通路富集分析表明,与DETregRGs相关的信号通路包括补体和凝血级联、血小板活化、趋化因子信号通路、白细胞跨内皮迁移和血管平滑肌收缩。
表1
3、PPI网络分析
使用STRING数据库构建的DETregRGs的PPI网络(图2)。
图2
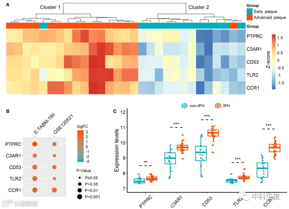
4、Hub DETregRGs 在动脉粥样硬化病变中的验证
晚期和早期动脉粥样硬化斑块之间hub DETregRGs 的表达模式(图3)。(A) GSE28829数据集中五个hub DETregRG 的无监督层次聚类热图。(B)验证稳定和不稳定动脉粥样硬化斑块之间的hub DETregRG。(C)验证有和没有 IPH 的动脉粥样硬化之间的hub DETregRG。
图3
5、Hub 基因特征的临床意义
TregRG 评分对 MI 患者的诊断性能(图4)。(A、B)分别在GSE59867和GSE62646数据集中的sCAD和MI 患者之间的 TregRG 评分。(C,D)分别用于GSE59867和GSE62646数据集中诊断 MI 的 TregRG 评分的ROC曲线。
图4
结论
总之,这项研究提供了可能与动脉粥样硬化疾病阶段相关的 Tregs 相关基因的综合观点。我们已经确定了几种可能将 Tregs 与动脉粥样硬化恶化联系起来的分子机制。此外,有五个基因被认为在动脉粥样硬化斑块演变和不稳定中起关键作用。这些结果可能有助于我们更好地理解与 Tregs 在动脉粥样硬化恶化中相关的功能机制,并为急性心血管发作的诊断或治疗提供候选生物标志物。
添加我们

