早上好呀,今天给大家分享一篇发表在Aging (Albany NY)的文章《Exploration of the immune cell infiltration-related gene signature in the prognosis of melanoma》,IF:5.682。
INTRODUCTION
黑色素瘤是一种高度侵袭性的皮肤癌,每年导致约55500人死亡。转移性黑色素瘤是绝大多数病例的死因,5年生存率约为25%。根据临床和病理特征,黑色素瘤有不同的治疗选择,包括手术治疗、化疗、放疗、免疫治疗或靶向治疗。
先前的研究报道,与AJCC/UICC TNM分类相比,免疫分类可能具有更优越的预后价值,这揭示了免疫生物标志物在黑色素瘤中的重要性。因此,探索免疫相关基因组特征以补充常规预后因素并提高免疫治疗药物的效果势在必行。
RESULTS
免疫相关组的构建与验证
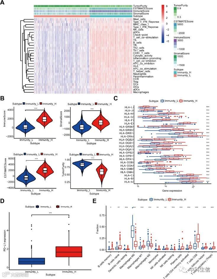
使用ssGSEA将来自TCGA数据集的471个黑色素瘤样本分为两个免疫相关组:高免疫细胞浸润组203个样本(43.1%)和低免疫细胞浸润组268个样本(56.9%)(图1A)。
此外,我们通过ESTIMATE算法估计恶性肿瘤组织中的基质和免疫细胞来比较免疫相关组之间的免疫细胞浸润程度。正如预期的那样,低免疫细胞浸润组的肿瘤纯度较高,而高免疫细胞浸润组的ESTIMATE 评分、免疫评分和基质评分较高(图1A)。图1B显示了分数与两个免疫相关组之间的显着关联(P < 0.001)。我们进一步发现在高免疫细胞浸润组,人类白细胞抗原 (HLA) 家族基因和PD-L1的表达水平显着升高(图1C-D),并且多个免疫细胞也是增加的(图 1E)。
图1
差异表达基因(DEG)的筛选和功能分析
通过比较TCGA数据集中的高免疫细胞浸润组与低免疫细胞浸润组,共鉴定出659个DEG,包括607个上调基因和52个下调基因。使用Metascape进行功能分析。最重要的GO术语和KEGG包括淋巴细胞激活和细胞因子-细胞因子受体相互作用(图2A-B)。GO和KEGG丰富术语的网络如图2C所示。此外,使用STRING数据库分析了659个DEG,并构建蛋白质-蛋白质相互作用 (PPI) 网络。MCODE软件建立了几个中心模块(图2D,模块1)。
图2
识别免疫相关模块和免疫相关DEG
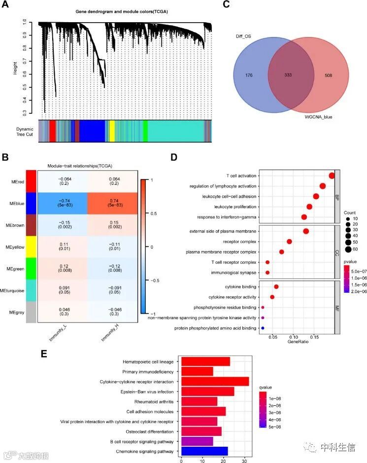
加权基因共表达网络分析(WGCNA)检测到7个共表达模块(图3A),并分析了它们与免疫相关组的关联。蓝色模块是免疫细胞浸润组中最相关的模块(|r|=0.74,P=5e-83)(图3B),提取所选模块中的841个基因进行进一步研究。共获得333个相交的DEG(图3C)。
333个DEG的功能分析由clusterProfiler包进行。关键GO术语包括生物过程(BP)中的T细胞活化 、细胞成分(CC) 中的T细胞受体复合物和分子功能(MF)中的细胞因子结合 (图3D)。前10个富集途径如图3E所示,包括细胞因子-细胞因子受体相互作用和B细胞受体信号通路。
图3
7基因预后特征的建立和验证
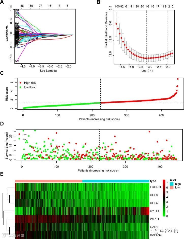
对333个DEG进行单因素Cox回归分析,选择294个DEG进行进一步研究。使用Lasso分析,筛选出16个基因以进行多因素Cox回归分析(图 4A-B)。最后,使用7个关键基因(CYTL1、CCL8、FCGR2C、OAS1、HAPLN3、WIPF1、CLIC2)构建预后特征:风险评分 = 0.007* CYTL1 - 0.033* CCL8 - 0.021* FCGR2C - 0.015* OAS1 - 0.037* HAPLN3 - 0.014* WIPF1 - 0.023* CLIC2。两组之间风险评分、生存状态和基因表达谱的分布如图4C-E所示。
图4
根据中位风险评分作为临界值,将来自TCGA的黑色素瘤患者分为低风险组 (n=224) 和高风险组 (n=223)。Kaplan-Meier分析显示,与低风险组相比,高风险组的OS较差(图5A)。此外,时间依赖性ROC分析显示,1、3、5年AUC分别为 0.701、0.726和0.745,表明我们的预后特征具有很强的预测能力(图5B)。对于DSS和PFS,观察到类似的结果。与低风险组相比,高风险组的DSS(图5C)和PFS(图5E)更差。使用7基因预后特征的1年、3年和5年DSS的AUC分别为 0.733、0.757和0.766(图5D)。预测1年、3年和5年PFS的AUC分别为0.588、0.619和0.634(图5F)。这些结果表明,7基因预后特征是OS、DSS和PFS的有效预后指标。
图5
此外,我们对OS进行了分层分析,以确定我们的预后特征在黑色素瘤亚组中的预后能力。与各层的低风险患者相比,高风险患者的预后更差(图6A-6J)。最终,我们结合了预后因素来制定OS列线图(图6K)。
图6
免疫浸润评分和免疫细胞浸润分析
与低风险组相比,高风险组的免疫评分更低(图7A)。独立数据集GSE54467中的结果也证实了类似的相关性(图7B)。此外,CCL8、FCGR2C、OAS1、HAPLN3、WIPF1、CLIC2的表达与免疫评分(图7D-I)显着正相关。但是CYTL1在免疫评分中具有相反的结果(图7C)。
图7
此外,风险评分与B细胞、CD4+ T细胞 、CD8+ T细胞、树突状细胞、巨噬细胞和中性粒细胞相关(图8)。
图8
GSEA分析
GSEA分析用于7基因预后特征的功能注释。我们发现,10多个与免疫相关的GO术语和KEGG通路在低风险组中明显富集,而在高风险组中很少富集。前5个与免疫相关的GO术语如图9A所示,例如细胞因子产生的正调节。前5个免疫相关途径显示在图9B中,例如自然杀伤细胞介导的细胞毒性。
图9
今天的分享就到这里啦,对上述分析方法感兴趣或者没有研究思路的小伙伴,欢迎扫下方二维码前来咨询哦!
微信公众号
中科生信
提供“一站式”
科研服务

