早!今天小编和大家分析一篇23年4月发表在Journal of Translational Medicine(IF:8.46)杂志的文章《Identification of serum exosomal metabolomic and proteomic profiles for remote ischemic preconditioning》。当组织或器官暴露于间歇性缺血/再灌注时,远程缺血预处理(Remote ischemic preconditioning,RIPC)能有效诱导脑缺血耐受,从而减轻缺血性损伤,改善患者预后。然而,对于这一过程的潜在机制还不完全清楚。外泌体(exosomes)在细胞间通讯中发挥重要作用,在人类健康和疾病的许多方面起着关键作用。在本文中,作者通过代谢组学和蛋白质组学联合分析探索了血清外泌体作为RIPC生物标志物的潜力,为脑缺血/再灌注损伤的治疗提供了一个新的见解,可能有利于脑缺血/再灌注损伤的临床管理。
背景:
脑血管疾病或中风是世界范围内第二大死亡原因和长期残疾的主要原因,年死亡率约为550万。缺血性中风是世界上最常见的中风形式。缺血性中风是由脑血管的短暂或永久闭塞引起的,导致大脑中的细胞损伤和神经残疾。神经残疾包括记忆困难、反射受损、认知障碍和失语症,会降低生活质量。因此,脑保护是各种相关临床环境中的关键目标。研究表明,当组织或器官暴露于间歇性缺血/再灌注条件时,远程缺血预处理(Remote ischemic preconditioning,RIPC)是一种有希望的保护远程靶器官的方法,能够诱导抗脑缺血/再灌注损伤的神经保护。RIPC是对器官进行短时间的非致死性/轻度缺血性预处理,使器官获得对致死性缺血性损伤的适应性短暂抵抗。目前,RIPC通常在四肢上进行,血压袖带充气以防止血液灌注。已有研究表明预处理可以增加对缺血性损伤的耐受性并改善脑灌注状态。此外,RIPC可减少缺血性中风实验模型中的损伤,并减少心脏手术后人类的损伤和神经后遗症。RIPC能有效诱导脑缺血耐受,从而减轻缺血性损伤,改善患者预后。然而,这一过程的潜在机制还不完全清楚。
外泌体(exosomes)在细胞间通讯中发挥着重要作用,并具有多种活性,如重塑细胞外基质和向其他细胞传递信号。这种细胞间囊泡运输途径在人类健康和疾病的许多方面起着关键作用,包括发育、组织稳态、免疫和神经退行性疾病。最近,外泌体在基于代谢组和蛋白质组表征的疾病调控中获得了更多的关注。代谢组学和蛋白质组学已被广泛用于研究复杂系统,产生的代谢物谱被认为是生物生理学的有效指标。在这项研究中,作者采用超高效液相色谱-串联质谱(UPLC/MS/MS)和液相色谱-串联质谱(LC/MS/MS)分析了与RIPC相关的血清外泌体代谢组学和蛋白质组学谱。
方法:
(1)数据来源
本研究包含了60名身体健康的成年男性。排除标准:(1)急性或慢性疾病,包括广泛性焦虑、抑郁、心血管疾病、呼吸系统疾病、运动、代谢性疾病;(2)饮酒或吸烟的习惯;(3)服药3个月以上的;(4)生活于高海拔(> 2500 m)地区;(5)3个月内参与临床试验。
(2)所有参与者被分为对照组(n = 30)和RIPC组(n = 30)。对RIPC组参与者每天进行RIPC处理,至第10天获取参与者外周血样本。对照组不进行RIPC处理。
(3)外周血样本外泌体的分离和验证。
(4)使用UPLC MS/MS方法对受试者的血清外泌体样本进行广泛靶向代谢组学分析
(5)通过LC MS/MS方法对受试者的血清外泌体样本进行进行蛋白质组测量。
(6)基于检测到的蛋白质和代谢物,生成正交偏最小二乘-判别分析(orthogonal partial least squares-discriminant analysis,OPLS-DA)模型来评估差异表达的代谢物和蛋白质。
(7)基于Kyoto Encyclopedia of Genes and Genomes(KEGG)数据库注释代谢物。基于KEGG数据库对差异表达的代谢物进行Metascape途径富集分析。
(8)对代谢物进行加权基因共表达网络分析(Weighted Gene Coexpression Network Analysis,WGCNA)。通过Pearson相关性分析评估代谢物水平之间的相关性,鉴别模块特征。
(9)代谢物-蛋白质相互作用途径分析。
(10)通过受试者操作特征(receiver operating characteristic,ROC)曲线,评估血液外泌体代谢物区分RIPC组和对照组的潜力。
结果:
1.血清胞外代谢物的差异表达分析
通过UPLC MS/MS分析对照组和RIPC组血清外泌体的代谢组学图谱。通过PCA图展示了对照组和RIPC组的代谢物(图1A)。通过OPLS-DA模型来确定两组之间的不同外泌体代谢物(图1B)。在这87种代谢物中,与对照组相比,RIPC组中有56种水平增加,31种水平降低(图1C-D)。通过Metascape富集分析来评估差异代谢物。图1E展示了前20种富集的代谢物,包括二乙醇胺月桂酸(diethanolamine lauric acid)、酰丙酮(famesylacetone)、zerumbone、香附酮(cyperotundone)和苯胺苯丙酮(aniline phenylacetone)等。生物信息学分析显示了前20个富集途径,包括酪氨酸代谢、牛磺酸和次牛磺酸代谢、鞘脂代谢、5-羟色胺能突触、多种神经变性疾病的途径、帕金森病和γ-氨基丁酸能突触(图1F)。

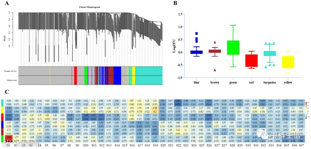
2.扰乱血清外泌体代谢物的共表达模块
为了更好地了解缺血状态下血清胞外代谢物失调的作用,作者使用WGCNA将单个代谢物分配到共表达模块,共表达模块被确定为6个模块(图2A)。其中,红色和黄色模块与缺血状态显著相关(红色和黄色表示表示模块水平下降)(图2B)。相关性分析(图2C)显示,红色模块与听觉简单反应时间(plain)、民族、路易斯湖急性高山病评分系统(胃肠道症状)、舒张压(mmHg)(plain)、右额叶脑氧饱和度rSO2%(4500m)、视觉选择反应时(4500m)、和路易斯湖急性高山病评分系统(总分)等显著相关。黄色模块与收缩压(mmHg)(4500 m)、手的灵巧性(nondominant hand; plain)、视觉选择反应时间(4500m)、路易斯湖急性高山病评分系统(疲劳和/或虚弱)和手的灵巧性(dominant hand; plain)显著相关。

3.作为RIPC生物标志物的胞外代谢物
为了探索胞外代谢物是否可以作为生物标志物来区分对照组和RIPC组。总共分析了87种代谢物作为潜在代谢物生物标志物的潜力,最终选择了5种代谢物作为最佳代谢物组。使用5种代谢物绘制ROC曲线,曲线下面积(AUC)为0.967 (图3A-B)。代谢物水杨酸乙酯(ethyl salicylate)、乙硫酰胺(ethionamide)、piperic acid、2,6-二叔丁基-4-羟甲基苯酚(2,6-di-tert-butyl-4-hydroxymethylphenol)和zerumbone被确定为区分对照组和RIPC组的最佳代谢物组(图3C–G)。

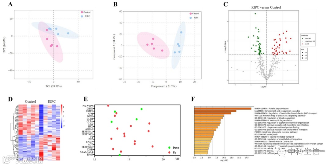
4.血清外泌体蛋白的差异表达
作者通过LC/MS/MS来验证RIPC参与者的血清外泌体蛋白质组谱。PCA得分图显示了对照组和RIPC组的蛋白质分布(图4A)。通过OPLS-DA模型鉴定差异表达的外泌体蛋白(图4B)。其中,与对照组相比,RIPC组中有40个上调,35个下调(图4C-D)。通过Metascape富集分析来评估差异表达的蛋白质。前20个富集蛋白包括肽聚糖识别蛋白2 (peptidoglycan recognition protein 2,PGLYRP2)、drebrin 1 (DBN1)、热休克蛋白家族E成员1 (heat shock protein family E member 1,HSPE1)、afamin (AFM)和对氧磷酶1 (paraoxonase 1,PON1)(图4E)。生物信息学分析显示前20种富集途径,包括血小板脱粒、补体和凝血级联反应、胰岛素样生长因子转运的调节、嗜中性粒细胞脱粒、超分子纤维组织的调节、内吞作用和囊泡介导的转运等(图4F)。

5.蛋白质组学和代谢组学的整合分析
为了确定代谢物和蛋白质之间的关系,基于相同的样本进行了整合代谢和蛋白质组学数据的多组分析。KEGG通路富集分析表明,共调控的功能主要涉及胆固醇代谢、氧化磷酸化、铁下垂、烟酸和烟酰胺代谢、鞘脂信号通路、血清素能突触、嘌呤代谢等(图5A)。代谢物主要包括鞘氨醇、血栓烷B2、粪卟啉、琥珀酸和牛磺胆酸(图5B)。共调节蛋白主要包括载脂蛋白A1 (APOA1)、铜蓝蛋白(CP)、嘌呤核苷磷酸化酶(PNP)、载脂蛋白E (APOE)和淀粉样β前体蛋白(APP)(图5C)。

结论
缺血性卒中的病理生理学非常复杂,包括早期和晚期过程,如细胞凋亡、神经炎症、神经血管修复和再生。在本文中,作者揭示了一系列代谢途径与脑缺血/再灌注损伤密切相关,并提出RIPC可能通过改变血清外泌体中一系列代谢产物的水平来适应脑缺血/再灌注损伤。通过对血液外泌体代谢组和蛋白质组数据的综合分析,确定了8条明显受干扰的途径、鉴定了五种潜在的代谢物生物标志物,可能为未来的脑缺血/再灌注损伤提供一种新的治疗策略。总之,该研究使人们对RIPC期间的代谢以及与缺血/再灌注损伤相关的代谢物和蛋白质的可能富集途径有了深入的了解,并可能促进人类临床应用的脑缺血/再灌注损伤的诊断和治疗的改进。


