大家好!今天小编和大家分享一篇2月10日发表在Frontiers in Immunology(IF:8.7)杂志上的题目为《Identifying neutrophil-associatedsubtypes in ulcerative colitis and confirming neutrophils promote colitis-associatedcolorectal cancer》的文章。作者基于来自GEO数据库的数据和动物模型,揭示了中性粒细胞可能促进溃疡性结肠炎(UC)向结肠炎相关的结肠癌(CAC) 的转化。这些发现提高了我们对CAC发病机制的理解,并为CAC的预防和治疗提供了新的和更有效的见解。
背景:
溃疡性结肠炎(UC)是肠粘膜的慢性炎症性疾病,其发病率在世界范围内呈上升趋势。对于最终导致结肠炎相关结直肠癌的溃疡性结肠炎的发病机制,仍缺乏清晰的认识。
方法:
1.GEO 数据库下载 UC 转录组数据
2.通过 limma 包以识别差异表达基因。
3.基因集富集分析 (GSEA) 用于识别潜在的生物学途径。
4.通过 CIBERSORT 和加权共表达网络分析 (WGCNA) 确定了与 UC 相关的免疫细胞。
5.我们使用验证队列和小鼠模型来验证中枢基因的表达和中性粒细胞的作用。
结果:
1. DEGs的鉴定和功能富集分析
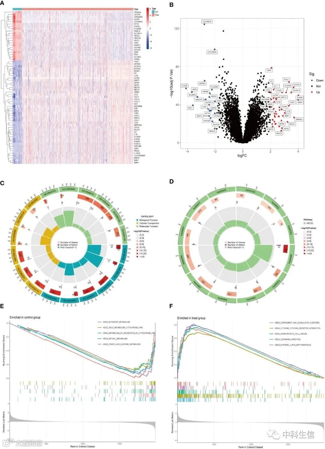
从GSE87473、GSE92415和GSE206285数据集中收集了 743 名 UC 患者和 60 名健康对照。使用 SVA 包中的 battle 算法,通过从 GEO 数据集中去除批次效应获得组合数据集。UC 和健康对照之间的 DEGs 通过 LIMMA 包进行分析(|LogFC|>2,p<0.05)。共发现 65 个 DEGs,其中 21 个下调,44 个上调(图 1A、B )。然后通过GO分析和KEGG分析确定这些 DEGs 的生物学特征。GO功能富集分析显示,DEGs在BP类别中显著富集粒细胞趋化性、中性粒细胞趋化性和中性粒细胞迁移。在CC类别中,细胞质囊泡腔和分泌颗粒腔显著富集。MF术语富含细胞因子活性、趋化因子受体结合和细胞因子受体结合(图1C,Table 1 )。KEGG通路分析揭示了调控通路(FDR<0.05),包括IL-17信号通路、细胞因子-细胞因子受体相互作用、NF-κB信号通路和TNF信号通路(图 1D, Table 2)。我们还比较了健康对照组和UC队列中各自显着丰富的途径。如图 1E、F所示 ,与健康对照组相比,UC队列中的免疫相关通路更加丰富。这些结果表明炎症相关通路在UC患者中丰富。



2. 免疫细胞景观分析和 NADEG 鉴定
基于 CIBERSORT 估计,我们确定了UC和健康对照样本中免疫细胞类型的相对浸润丰度。大多数UC浸润的免疫细胞比对照组更丰富(图2A)。在UC样本中,中性粒细胞、肥大细胞、活化的CD4 T细胞、T细胞γδ、M0巨噬细胞和M1巨噬细胞是主要的浸润免疫细胞。图2B显示了免疫细胞之间的相关性。接下来,我们使用 WGCNA 包构建共表达网络并计算平均连接和Pearson相关值以对样本进行聚类。节点连通性的对数K(K)与节点概率的对数(P(K))呈负相关,相关系数在0.85以上。结果,确定了 14 个主要模块(图 2C)。为了选择重要的模块来研究模块与免疫细胞之间的关系,我们根据模块之间的皮尔逊相关系数和样本特征发现红色模块与中性粒细胞的相关性最强(R = 0.83,P = 3e-193)。结合DEGs的富集结果,进一步探讨了UC中中性粒细胞的浸润特征。因此,通过关注红色模块并将红色模块中的基因与DEGs 相交,获得了 24 个中性粒细胞相关差异表达基因(NADEGs)(图 2D). 然后使用Cytoscape中的CytoHubba插件识别NADEG中的核心基因。使用Degree算法,我们将前5个中枢基因确定为 IL1B、CXCL8、CXCL1、TIMP1 和 FCGR3B( 图 2E )。ClueGO 随后分析了NADEG的途径和过程富集。RAGE 受体结合、细胞对UV-A的反应、IL-17信号通路和中性粒细胞趋化性高度富集(图 2F).

3.鉴定出两种不同的中性粒细胞浸润亚型
使用 R 软件中的ConsensusClusterPlus 包,使用基于24个NADEG 的共识聚类识别不同的中性粒细胞浸润亚型,并识别出两个簇(簇A 和簇B)(图 3A)。聚类A中有403 个样本,聚类B中有340 个样本。PCA显示NADEGs可以完全区分两种亚型(图 3B)。然后,热图和箱线图说明了两个簇之间24个NADEG 的差异表达水平( 图 3C、D )。聚类A中的表达水平均低于聚类B中的表达水平。然后进行GSVA富集分析以了解不同聚类背后的生物学变化。图 3E 和表S5显示,B亚型显着富集免疫相关通路,例如补体和凝血级联反应、细胞因子-细胞因子受体相互作用、趋化因子信号通路、NOD样受体信号通路、自然杀伤细胞介导的细胞毒性、TOLL 样受体信号通路通路和JAK-STAT 信号通路。接下来,我们使用ssGSEA方法比较了两个簇之间免疫细胞浸润的差异。在 图3F, 与A亚型相比,B亚型中的免疫细胞,尤其是中性粒细胞和各种类型的巨噬细胞浸润更高。ESTIMATE包还用于评估两者的微环境评分(免疫评分、基质评分和估计评分)(图 3G)。

4.中性粒细胞浸润可能影响UC向CAC的转化
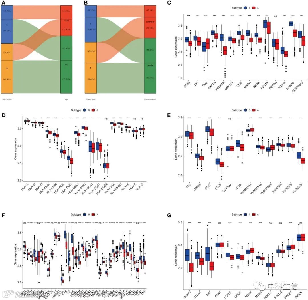
年龄和疾病范围是结肠炎相关结直肠癌的危险因素,年龄较小且病变范围较广的 UC患者更有可能转化为CAC。我们观察到两种亚型之间的年龄分布和疾病程度不同。如图4A所示 ,A组中30岁以上的患者比例更高 (64.30%),而 B 组中超过一半的30岁以下患者 (55.30%)。就病变范围而言,B组中病变广泛的患者较多(62.50%),而A组中66.67%的患者表现为局限性病变(图4B)。之后,我们筛选了UC 和 CAC 之间DEGs(GSE37283数据集)。我们接下来比较了不同中性粒细胞亚型之间CAC相关基因表达的差异。我们发现大多数 CAC相关基因在簇B中高表达,因此我们得出结论,具有高度浸润的中性粒细胞的簇 B更有可能从UC转化为 CAC(图 4C)。主要组织相容性复合体和T细胞刺激因子表达水平在簇B中较高,但在TNFRSF14和TNFRSF25中则不然(图 4D、E)。最近的研究表明,UC中高度浸润的嗜中性粒细胞可形成嗜中性粒细胞胞外陷阱,有助于结肠炎向癌症的转化。从综述中,我们主要收集了有关促进NET形成的配体和受体、下游信号和被确定为NET粘附框架的分子的信息。根据我们的结果(图 4F), 几乎与中性粒细胞胞外陷阱相关的基因在B亚型中高表达,表明B簇中可能存在更多的中性粒细胞胞外陷阱。此外,我们比较了两种亚型之间免疫检查点的差异表达,我们发现大多数免疫检查点,包括PD-L1和CTLA4,在亚型B中高表达(图 4G)。

5.鉴定炎症-癌症转化的有效诊断标志物
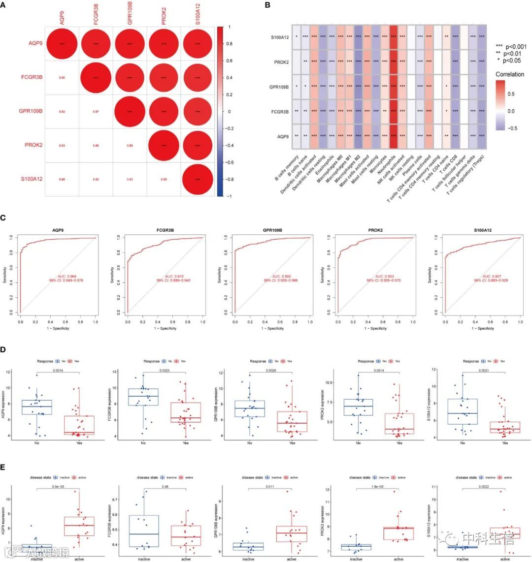
为了更好地找到可以诊断UC甚至CAC的基因,我们使用LIMMA包在中性粒细胞相关亚型之间鉴定了5个DEGs(AQP9、FCGR3B、GPR109B、PROK2、S100A12)。首先,我们检查了这5个基因之间的相关性,如图5A所示,高度相关。接下来,我们计算了这些基因与免疫细胞之间的相关性。这些基因还与中性粒细胞以外的其他免疫细胞相关(图5B)。为了解释每个基因区分UC和正常样本的能力,计算了ROC曲线下的面积(AUC)以评估这些基因的诊断价值(图5C)。接下来,我们比较了接受抗TNF-α治疗的GSE92415和GSE16879队列中5个基因的表达,以确定是否可以评估抗TNF-α 治疗的效果。如图5D所示,所有5个基因的表达水平在响应组中均降低,表明这些基因也可用作评估抗TNF-α治疗反应的标志物。此外,我们研究了这五个基因是否可用于区分GSE53306队列中活动性UC患者和缓解型UC患者。除 FCGR3B外,其余基因的表达在活动性UC中更高,如图5E所示。

6.生物标志物在小鼠模型中的差异表达
DSS诱导的结肠炎和AOM/DSS诱导的CAC用于进一步验证生物标志物基因的表达。不同模型小鼠的结肠长度与对照小鼠有显著差异( 图 6A、B )。组织学分析表明小肠结肠炎小鼠的肠上皮细胞存在损伤,AOM/DSS 组小鼠有明显的发育不良( 图 6C )。我们还使用RT-qPCR检查了 IL-6、TNF-α 和生物标志物基因的表达水平。与 Ctrl 组相比,DSS 组的基因表达增加,并且在 AOM/DSS 组小鼠中甚至更显著上调( 图 6D )。

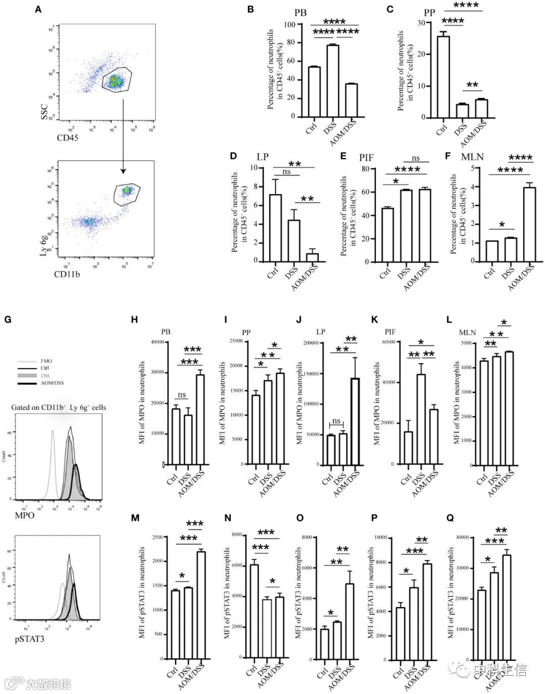
7.AOM/DSS小鼠募集更多中性粒细胞
然后,我们用不同的小鼠模型(Control, DSS和AOM/DSS)进一步研究中性粒细胞浸润的变化。结肠炎的开始导致PB、MLN和PIF中大量募集CD11b+ Ly 6g+中性粒细胞(图7A、B、E、F)。AOM/DSS小鼠PP中的中性粒细胞比例高于DSS小鼠(图7C),但LP中的中性粒细胞比例下降(图7D)。此外,DSS小鼠的PB、PP、LP、MLN和PIF中MPO水平升高(图7G-L), AOM/DSS小鼠的MPO水平甚至更高(图7H-J, L)。JAK-STAT信号通路已被证实在炎症和肿瘤的发生发展中发挥潜在作用。AOM/DSS小鼠的PB、LP、MLN和PIF中pSTAT3水平的升高(图7M,O-Q),这与GSVA的结果一致(图3E)。这些结果表明,在DSS和AOM/DSS小鼠模型中,中性粒细胞百分比和MPO、pSTAT3表达增加。这些结果还表明,中性粒细胞和JAK-STAT通路可能参与了结肠炎向结肠炎相关结直肠癌的转化。



