今天和大家分享一篇发表在J Transl Med(IF:8.440)杂志的文章Role of mitochondrial metabolic disorder and immune infiltration in diabetic cardiomyopathy: new insights from bioinformatics analysis。
背景
糖尿病心肌病(diabetic cardiomyopathy,DCM)是糖尿病常见的心血管并发症之一,也是糖尿病患者死亡的主要原因。线粒体代谢和免疫炎症是 DCM 发病机制的关键,但它们在 DCM 中的相互作用仍然是一个悬而未决的问题。本研究探讨了线粒体代谢和免疫微环境的独立作用及其在 DCM 中与生物信息学的相互作用。
方法
1.DCM芯片数据(GSE4745、GSE5606、GSE6880) 从 NCBI GEO 获得,而线粒体基因数据从 MitoCarta3.0 数据库下载。
2.GEO2R 筛选差异表达基因 (DEG) 并进行 GSEA、GO 和 KEGG 通路分析处理。
3.构建 PPI 网络,并使用 CytoHubba、MCODE 和 CTD 评分确定了与 DCM 或心力衰竭密切相关的中枢 MitoDEG。
4.分别用Cytoscape和miRWalk数据库预测了hub MitoDEGs的转录因子和靶miRNA,并建立了调控网络。
5.使用 ImmuCellAI 分析 DCM 中的免疫浸润模式,同时使用 Spearman 方法研究MitoDEGs 与免疫浸润丰度之间的关系。

研究结果
1、DEGs的筛选
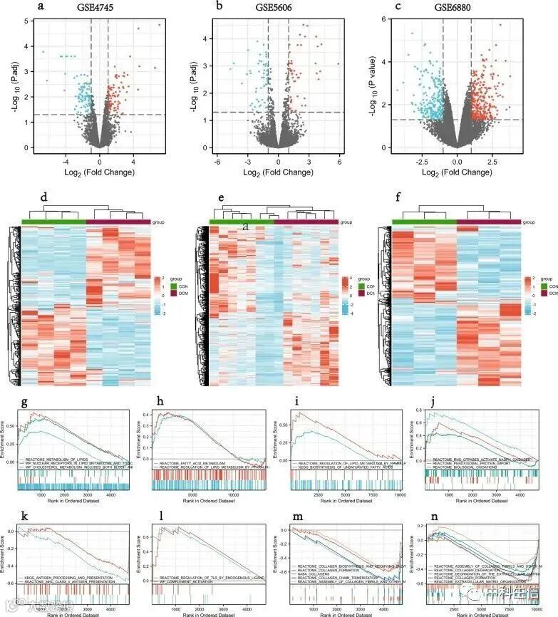
DCM中的 DEG 和 GSEA 分析的结果(图2)。a-c GSE4745、GSE5606、GSE6880中 DEG 的火山图;d-f GSE4745、GSE5606、GSE6880中 DEG 的聚类热图;g-i GSEA 概况,描绘了脂质代谢中的7个重要GSEA集;j氧化应激中的 3 个显著 GSEA 组;k , l 4 个显著的 GSEA 集免疫力;m , n胶原生物合成中的 10 个显著 GSEA 集。

来自GSE4745、GSE5606和GSE6880的 DEGs 的 GO 和 KEGG 富集分析(图3)。a-b GSE4745中 DEG 的GO富集;c-d GSE5606中 DEG 的GO富集;e,f GSE6880中 DEG 的GO富集;g,h GSE4745的KEGG 通路富集;i,j GSE5606的KEGG 通路富集;k,l GSE6880的KEGG 通路富集

2.DCM 中的 MitoDEG的鉴定
DCM 中的 MitoDEG的鉴定;PPI 网络分析和hub MitoDEGs的识别(图4)。a、b维恩图显示了在GSE4745、GSE5606、GSE6880、MitoCarta3.0之间重叠的上调a和下调b DEG的数量;c GSE4745和 MitoCarta3.0中 DEG 的聚类热图;d GSE5606和 MitoCarta3.0中 DEG 的聚类热图;e GSE6880和 MitoCarta3.0中 DEG 的聚类热图;f MitoDEGs 的 PPI 网络;g MCODE进一步选择了一个包含9个基因的关键簇作为hub基因;h CytoHubba 探索的 Top 10 hub 基因。

3、hub MitoDEGs 与 DCM/HF 的关系
hub MitoDEGs 与 DCM/HF 之间的关系;中心 MitoDEGs-TFs-miRNAs 监管网络(图5)。a , b 基于 CTD 数据库分析Hub MitoDEGs 与 DCM 和 HF 疾病相关;c TF–hub MitoDEGs 调控网络:红色方块代表hub MitoDEGs,黄色圆点代表转录因子;d miRNA–hub MitoDEGs 调控网络:红色方块代表hub MitoDEGs,紫色圆点代表miRNA。

4、DCM 中的免疫细胞浸润
在 DCM 和 CON 之间比较免疫细胞类型的浸润(图6)。a免疫细胞比例的小提琴图;b免疫细胞堆积条形图;c 36 种免疫细胞类型比例的热图;d免疫细胞比例的相关矩阵

5、MitoDEGs/hub MitoDEGs与免疫细胞的关系
MitoDEGs/hub MitoDEGs 与免疫细胞的关系(图7)。a , b上调a和下调b DEGs与免疫细胞的相关性;c hub MitoDEGs与免疫细胞的相关性。

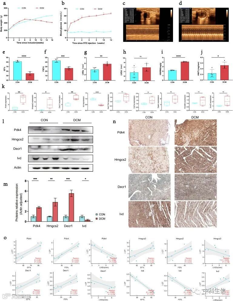
6、DCM大鼠的一般生物学和超声心动图特征
确认 DCM 大鼠中枢 MitoDEGs 表达及其与心功能的关联(图8)。a – j DCM 大鼠的一般生物学和超声心动图特征;k CON 和 DCM 大鼠的 Hub MitoDEGs mRNA 表达;l , m通过蛋白质印迹法检测心脏组织中 Pdk4、Hmgcs2、Decr1 和 Ivd 的蛋白质水平,并进行定量分析;n Pdk4、Hmgcs2、Decr1 和 Ivd 蛋白表达的免疫染色。o Pdk4、Hmgcs2、Decr1、Ivd mRNA 水平与 CON 和 DCM 大鼠心脏功能参数之间的相关性,包括:EF%、FS%、LVIDs(mm)。



