分享一篇2023年4月发表在J Inflamm Res(IF:4.631)的文章《Identification of Critical Modules and Biomarkers of Ulcerative Colitis by Using WGCNA》(PMID: 37092131),PLPP1和XBP1被确定为两个hub基因,可作为UC的生物标志物。该思路同样适用于其他疾病的研究,有相关需求的老师欢迎联系我们。
背景&方法
背景:
溃疡性结肠炎(UC)是一种结肠和直肠的慢性炎症性疾病,没有确切的原因,其特征是复发和缓解发作。
方法:
1、UC中的WGCNA分析和DEG识别
2、基因功能富集分析
3、Hub基因的鉴定及其临床意义
4、UC中的免疫细胞浸润
5、Hub基因的GeneMANIA、GSEA和潜在治疗药物
6、ceRNA网络构建

研究结果:
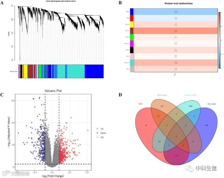
UC中的WGCNA分析和DEG识别
WGCNA总共确定了10个模块。使用模块和特性之间的Spearman相关系数找出重要模块,蓝色、绿松石色和棕色被选为重要的模块。 “limma”软件用于检测822个DEG。此外,372、315和92个DEG分别被确定为蓝色DEG、绿松石色DEG和棕色DEG。

基因功能富集分析
为了确定DEG在三个目标模块中最可能的作用,我们通过“clusterProfiler”程序进行了GO和KEGG富集分析。功能富集分析表明,这些DEG与免疫学、内质网和新陈代谢有关。

Hub基因的鉴定及其临床意义
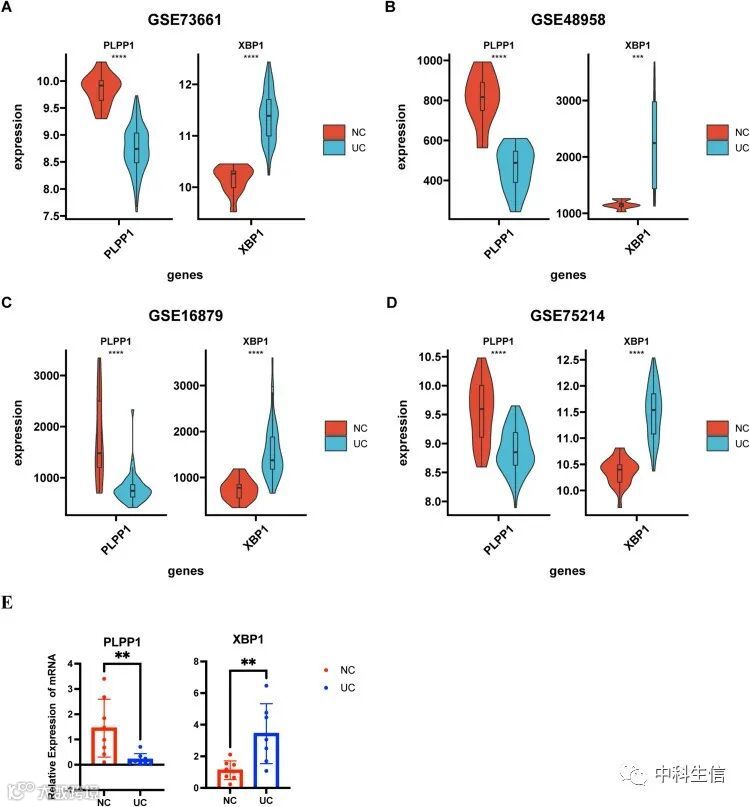
随后,进行单变量回归分析以找出这些重要模块相关DEG中最重要的基因,并选择前5个DEG(MT1M、BACE2、ASPHD2、PLPP1和XBP1)进行进一步分析。接下来,使用qRT-PCR检查它们在UC患者中的mRNA表达,并使用GEO检索的其他三个数据集来确认它们的差异表达。最后,PLPP1和XBP1被定义为两个hub基因。PLPP1、XBP1和组合的AUC分别为0.986、0.991和0.994,表明hub基因可以作为UC生物标志物发挥作用。外部验证集的ROC曲线分析也表明hub基因具有诊断价值。

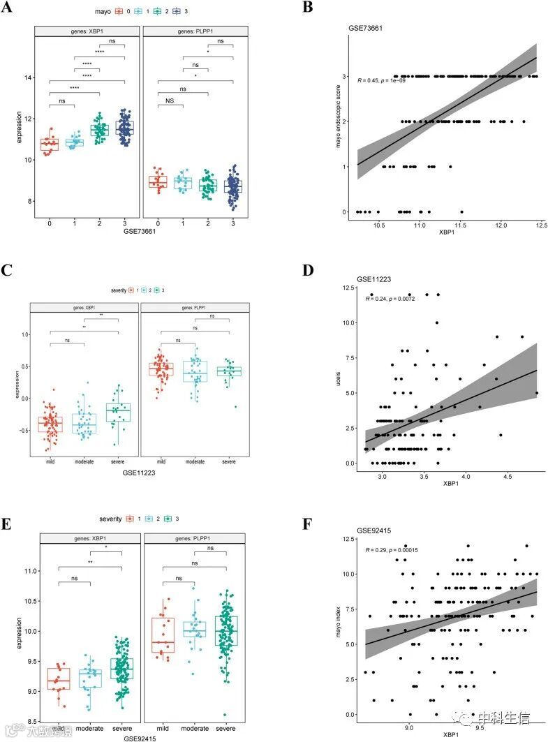
为了进一步确定hub基因是否与临床严重程度相关,我们观察到,在GSE73661数据集中,XBP1在轻度组中显着低于中重度组。在GSE11223和GSE92415数据集中,我们发现XBP1也具有良好的区分轻度和中重度UC的能力。然而,PLPP1并没有表现出这种能力。因此,我们接下来对XBP1和相关临床评分进行了Spearman分析,结果表明XBP1与UC相关临床活动评分呈正相关。综上所述,XBP1和PLPP1都具有很强的诊断能力,XBP1也有很好的区分疾病活动水平的能力。

UC中的免疫细胞浸润
由于免疫相关基因可能在UC的病因中发挥作用,我们通过测量免疫细胞浸润来研究免疫系统的工作原理。因此,采用CIBERSORT来计算UC健康受试者中存在的免疫细胞百分比。与正常样本相比,UC患者许多细胞发生了变化,这表明免疫学在UC的发展中很重要。根据相关性分析,XBP1与Macrophages M0、resting NK cells、resting memory T cells、Macrophages M1、activated memory T cells CD4、neutrophils呈正相关,与Monocytes、activated NK cells、T cells CD8、Tregs、resting Mast cells呈显着负相关。相比之下,T cells follicular helper、activated DCs、activated T cells CD4 memory、resting NK cells、Neutrophils、activated Mast cells与PLPP1呈负相关,只有resting Mast cells、activated positive NK cells呈正相关。

Hub基因的GeneMANIA、GSEA和潜在治疗药物
GeneMANIA研究表明,hub基因机制与内质网未折叠蛋白反应紧密相关。接下来使用GSEA研究了hub基因,结果表明,高表达基因组中,两者都通过细胞色素P450、细胞因子-细胞因子受体相互作用、NOD样受体信号通路和JAK-STAT信号通路显着富集了异生素代谢的通路。上述结果表明,hub基因与内质网应激、免疫和代谢有关。最后,使用hub基因,寻找UC的候选化合物。DSigDB数据库中可能影响2个hub基因表达的前10种化合物如表所示。


ceRNA网络构建
通过TargetScan、miRTarBase和Starbase预测了2个hub基因的miRNA,接下来的研究使用了重叠的miRNA,miR-93-5p 和 miR-214-3p。建立了lncRNA-miRNA-2 hub基因相互作用网络,涉及两个hub基因PLPP1和XBP1、2个miRNA(miR-93-5p和miR-214-3p)和124个lncRNA。



