文献分享
分享一篇2022年2月15日发表在frontiers in Cell and Developmental Biology(影响因子6.684)《Expression Patterns of Glycosylation Regulators Define Tumor Microenvironment and Immunotherapy in Gastric Cancer》。糖基化(Glyc)普遍与胃癌(GC)的病理生理学有关。然而,关于糖基化调节器和肿瘤微环境(TME)以及GC的免疫治疗之间的关系的研究仍然很少。我们从8个队列中提取了1,956名GC患者的表达数据,并使用无监督聚类方法将6个标记基因的糖基化模式系统地表征为表型聚类。接下来,我们构建了一个Glyc评分来量化每个GC患者的糖基化指数。最后,我们分析了Glyc评分与临床特征之间的关系,包括分子亚型、TME和GC的免疫疗法。根据预后的糖基化相关差异表达基因,我们构建了Glyc评分,并将样本分为高和低Glyc评分组。
图1
介绍
糖基转移酶和糖苷酶是糖基化(Glyc)的关键酶。它可以将其相应供体的单糖部分转移到糖类、脂类和蛋白质上,从而对后者进行糖基化处理,实现其生物学功能。根据不同的糖苷键,蛋白质的糖基化可以分为N-糖基化、O-糖基化、糖磷酸肌醇和C-单糖基化。越来越多的证据表明,糖基化调节剂涉及转录后水平的多个生物过程和免疫调节异常。研究发现,GC细胞中GnT-V的过量表达增加了e-cadherin的β1,6GLcNAc分支N-糖基化修饰,抑制了细胞间粘附和下游的信号转导,促进了肿瘤的侵袭和转移。同时,发现RIPK3在T467处的糖基化对RIPK3介导的炎症反应和坏死途径至关重要。尽管对糖基化进行了广泛的研究,但对糖基化与癌症发展之间关系的临床研究还不够充分。对来自糖基化模式的各种转录物异构体的调查可能为GC肿瘤的发生和发展机制提供新的见解。为了更好地了解这些糖基化模式与GC的预后之间的关系,我们在糖基化的基础上构建了一个预后评分系统。
结果
CGA-STAD患者中糖基化调节因子的鉴定
本研究中共鉴定了169个基于GGDB的糖基化调节因子。为了分析GC和正常对照之间的糖基化调节器的表达模式,我们在TCGA-STAD数据集中确定了103个在肿瘤和邻近正常组织中差异表达的糖基化调节器。接下来,我们试图评估糖基化调节器对GC的预后的预测价值。
图2
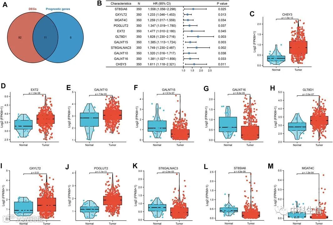
Kaplan-Meier对数分析显示,17个糖基化调节因子与GC患者的OS明显相关。最后,共保留了11个预后性的Glyc相关DEGs(图2A)。其中,在TCGA-STAD数据集中,11个糖基化调节因子的高表达与不良OS显著相关(图2B)。此外,研究结果表明,6个糖基化调节因子(GALNT10、EXT2、GLT8D1、GXYLT2、POGLUT2和CHSY3)在GC中的表达量高于正常组织。然而,五个糖基化调节器(ST8SIA6、MGAT4C、GALNT15、ST6GALNAC3和GALNT16)在GC中的表达比正常组织低(图2C-M)。最终,六个糖基化调节器被纳入以下分析中。
基于六个糖基化调节器的共识聚类和功能富集分析
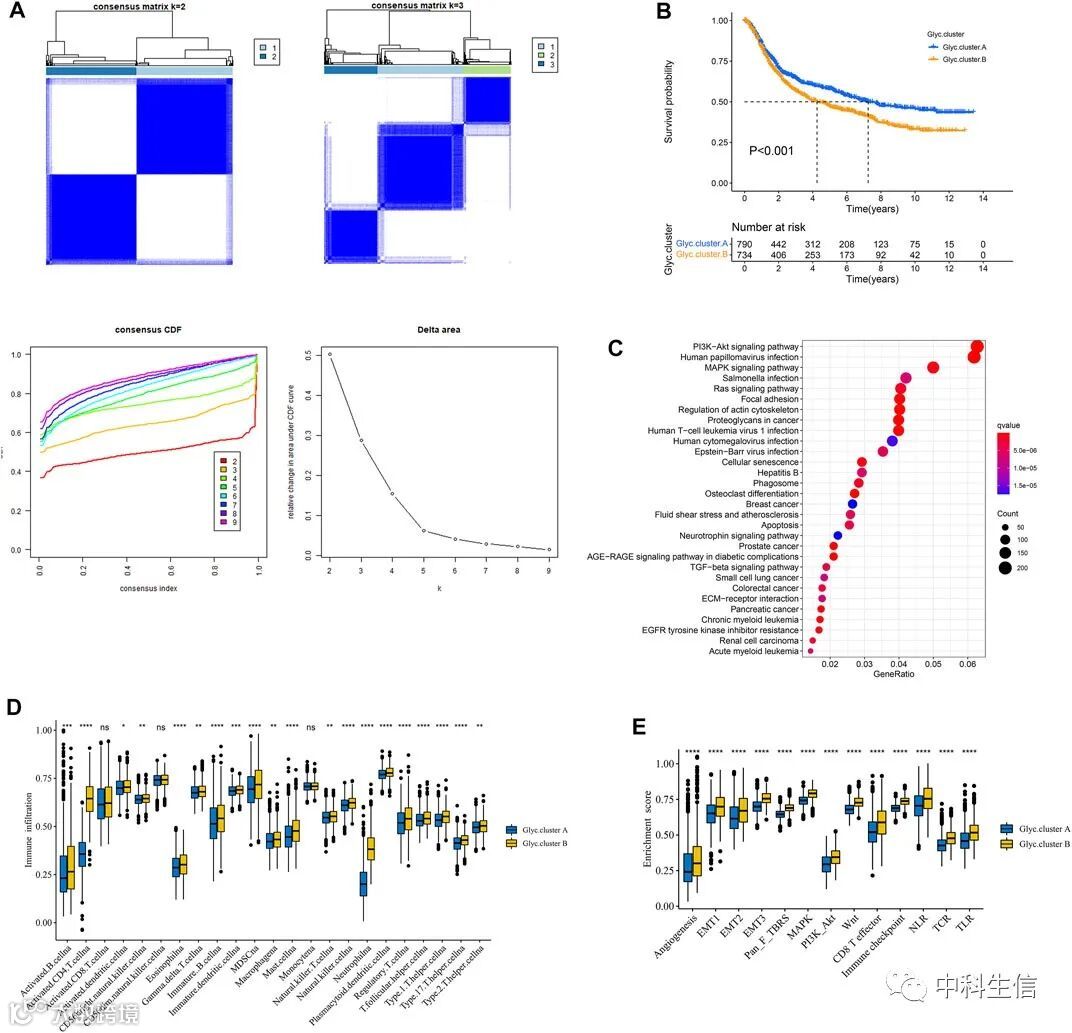
为了对糖基化模式进行分类,我们在六个公认的标记基因的表达数据的基础上使用共识聚类。最终,我们确定了两个不同的群体,称为表型Glyc.cluster.A(n = 790),和Glyc.cluster.B(n = 734)(图3A)。Kaplan-Meier分析显示,Glyc.cluster.B的预后比Glyc.cluster.A的预后差(图3B,p < 0.001)。然后,我们进行KEGG比较Glyc.cluster.A和Glyc.cluster.B之间的通路富集情况。如图3C所示,与Glyc.cluster.A相比,Glyc.cluster.B在一些免疫和癌症相关的途径中明显富集。接下来,我们探讨了这两个集群与GC中的免疫浸润水平是否存在相关性。因此,我们使用ssGSEA方法来评估两个簇之间的免疫细胞的组成。如图3D所示,我们发现Glyc.cluster.B组的免疫细胞在GC患者中表现出更高的表达水平。随后的分析显示,Glyc.cluster.B组的基质活性明显增强,如上皮-间质转化和血管生成途径的激活,这证实了我们的猜测(图3E)。接下来,我们使用CIBERSORT和xCell算法的方法来计算两个集群之间的免疫细胞的组成。如补充图1A,B所示,我们发现Glyc.cluster.B组的免疫细胞在GC患者中表现出更高的表达水平。
图3
构建Glyc.基因签名
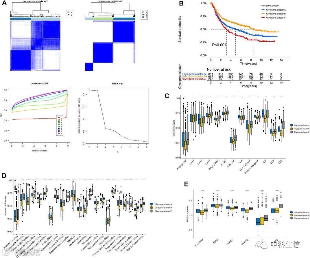
首先,Glyc.cluster.A组和Glyc.cluster.B组相互之间有明显的区别,这表明两组之间存在不同的基因(。我们在预后基因的基础上使用共识聚类方法进一步确定了基因组亚型。有三个亚型,称为Glyc.gene.cluster.A、Glyc.gene.cluster.B和Glyc.gene.cluster.C,分别有661、667和246个样本(图4A)。我们还使用CIBERSORT和xCell算法的方法来计算三个集群之间的免疫细胞组成。
图4. (A) 基于预后的Glyc相关差异表达基因的无监督共识聚类,将患者分为三组,称为Glyc.基因簇A、Glyc.基因簇B和Glyc.基因簇C。 (B) Kaplan-Meier曲线显示三个Glyc.基因簇之间存在明显差异。(C) 三个Glyc.基因簇之间的基质激活途径包括EMT、TGF beta和血管生成途径的差异。(D) 三个Glyc.基因簇中每个TME浸润细胞的丰富程度。盒子的上端和下端代表数值的四分位数范围。框中的线代表中位数,黑点表示离群值。(E) 三个Glyc.基因簇中六个Glyc调节器的表达。盒子的上端和下端代表数值的四分位数范围。框中的线代表中位数,黑点表示离群值。星号代表统计学上的P值(*p < 0.05;**p < 0.01;***p < 0.001;****p < 0.0001)。
Glyc.score的构建
我们进一步用PCA方法构建了一个评分系统来量化GC患者的Glyc模式。这个评分系统被命名为Glyc.评分。首先,我们发现Glyc.cluster.B的Glyc.评分明显高于Glyc.cluster.A(图5A,p<0.001),Glyc.gene.cluster.C的Glyc.评分明显高于Glyc.gene.cluster.A和Glyc.gene.cluster.B(图5B,p<0.001)。Kaplan-Meier分析显示,Glyc.高分患者的预后明显差于Glyc.低分患者(图5C,p<0.001)。在GC队列中,Glyc.评分的预测价值为0.761,这表明Glyc.评分可以更好地预测GC的预后(图5D)。我们进一步分析了Glyc.评分和免疫细胞之间的关系。结果显示,高Glyc.评分组的免疫细胞在GC患者中表现出更高的表达水平(图5E)。功能富集分析显示,高Glyc.评分组在代谢和癌症相关的途径中富集,包括细胞周期、血红素代谢过程、色素代谢过程和四吡咯代谢过程(图5F,G)。
图5
糖化评分的独立预后分析
图6:Glyc.评分的独立预后分析。(A) ACRG队列中Glyc.评分的多变量Cox回归分析,以森林图显示。(B)TCGA队列中Glyc.评分的多变量Cox回归分析,以森林图显示。(C) ACRG队列中ADJC和No.ADJC之间的Glyc.评分差异。ADJC,辅助化疗。(D) 按接受ADJC和Glyc.评分分层的ACRG队列中患者的Kaplan-Meier曲线。(E) 不同ACRG分子亚型之间的Glyc.评分的差异。方框的上端和下端代表数值的四分位数范围。(F) 不同TCGA-STAD分子亚型之间的Glyc.评分差异。盒子的上端和下端代表数值的四分位数范围。(G) 不同阶段的Glyc.评分的差异。(H) 不同组织学亚型之间的Glyc.评分的差异。
验证Glyc.的预后。分数在多个队列中的验证
图7. Glyc.评分模型的外部验证。(A)六个GEO数据集(GSE84437, GSE34942, GSE15459, GSE57303, GSE62254, 和GSE29272)中高和低Glyc.评分患者组的Kaplan-Meier曲线。(B) 六个GEO数据集中Glyc.评分的预测价值。(C) TCGA-STAD中高和低Glyc.评分患者组的Kaplan-Meier曲线。(D) TCGA-STAD中Glyc.评分的预测价值。(E) GSE15459中高和低Glyc.评分患者组的Kaplan-Meier曲线。(F) GSE15459中Glyc.评分的预测价值。(G) GSE62254中高和低Glyc.评分患者组的Kaplan-Meier曲线。(H)GSE62254中Glyc.评分的预测价值。(I) GSE84437中高和低Glyc.评分患者组的Kaplan-Meier曲线。(J) GSE84437中Glyc.评分的预测价值。(K) GSE26253队列中Glyc.评分的无复发生存分析。(L) GSE26253中Glyc.评分的预测价值。
醣类、分数与免疫治疗的关系
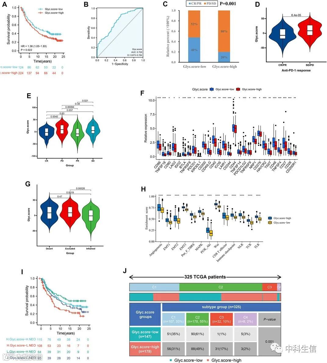
图8. Glyc.评分在抗PD-1/L1免疫疗法中的作用。(A) 使用Kaplan-Meier曲线对抗PD-L1免疫治疗队列中低和高Glyc.评分的患者组进行生存分析(IMvigor210队列)。(B) IMvigor210队列中Glyc.评分的预测价值。(C)低或高Glyc.评分组中对PD-L1阻断免疫疗法有反应的患者比例。SD,疾病稳定;PD,疾病进展;CR,完全反应;PR,部分反应。(D) 不同的抗PD-1临床反应组之间的Glyc.评分差异。(E) 不同的抗PD-L1临床反应组中Glyc.评分的分布。(F) 低和高Glyc.评分组之间检查点表达的差异。(G) IMvigor210队列中不同肿瘤免疫表型之间的Glyc.评分差异。(H) 在抗PD-L1免疫治疗队列中,低和高Glyc.得分组之间的芳香激活途径和调节性T细胞的丰度(被认为是免疫抑制)的差异。(I)使用Kaplan-Meier曲线对接受抗PD-L1免疫治疗的患者进行生存分析,按Glyc.评分和新抗原负担分层。NEO,新抗原负担。(J) 不同免疫亚型(C1,伤口愈合型;C2,IFN-gamma主导型;C3,炎症型;C4,淋巴细胞耗竭型)的Glyc.评分差异。
小结
糖基化与癌症的发生和发展有关。免疫系统主要识别组织损伤的形式和病原体的存在。与损伤相关的分子模式通常基于外源多糖和糖缀合物,它们诱导促炎细胞因子的释放和免疫细胞的激活。然而,促炎信号通过宿主细胞的自相关分子模式通过特异性多糖抗原的表达受到抑制,蛋白质的糖基化修饰可能参与调控。除了对免疫抑制的直接作用外,糖基化还可以通过增强免疫检查点间接促进免疫逃逸。在本研究重点是分析 GC 中的糖基化,并且在修饰模式的基础上,我们构建了 Glyc。得分以探索糖基化修饰影响肿瘤发生的广泛调节机制。证明了评分系统与 GC 患者临床结果之间的关系,并使用来自 GEO 和 TCGA 数据库的几个外部数据集进行了模型验证。这项研究为糖基化修饰在 GC 开发中的作用提供了新的见解。
今天的分享就到这里啦,对上述分析方法感兴趣或者没有研究思路的小伙伴,欢迎扫下方二维码前来咨询哦!先到先得,欲购从速!
微信公众号 : 中科生信
提供“一站式”科研服务

