文献分享
分享一篇2020年发表于Cancer Cell Int的文章,题目为《Immune-related prognosis biomarkers associated with osteosarcoma microenvironment》,IF:5.722,PMID: 32190007。
Abstract
骨肉瘤是一种侵袭性很强的骨肿瘤,最常见于儿童和青少年。在过去的 30 年中,骨肉瘤的治疗和治疗结果保持不变。骨肉瘤与免疫微环境之间的关系可能是其治疗的关键。本研究建立了一个免疫相关的基因特征,以预测骨肉瘤的整体生存,这可能有助于临床的分子疗法。
Results
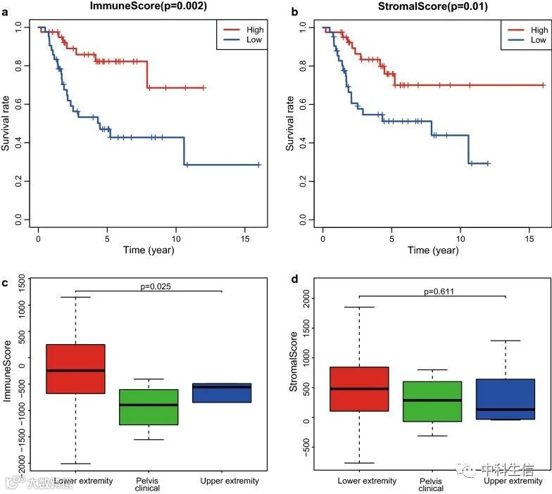
免疫评分和基质评分与骨肉瘤临床状态相关
我们从 Target 数据库下载了所有 83 名具有初步病理诊断的骨肉瘤患者的基因表达谱和临床信息。为了找出总生存率与免疫评分和/或基质评分的潜在相关性,我们根据评分将 83 例骨肉瘤病例分为上半部分和下半部分(高分组与低分组)。Kaplan-Meier 生存曲线(图 1a)显示免疫评分高评分组病例的中位总生存期长于低评分组病例(p = 0.002)。一致地,与基质评分较低的患者相比,基质评分较高的病例也显示出更长的中位总生存期(图 1b)。
为了探索免疫/基质评分与临床信息之间的潜在相关性,根据肿瘤位置、年龄、性别、转移状态和种族对骨肉瘤患者进行了划分。根据ESTIMATE算法,下肢病例的平均免疫评分排名最高,其次是上肢和骨盆(图1c)。同样,基质评分从高到低的排列顺序是下肢 > 骨盆 > 上肢(图1d),表明免疫评分在病理位置分类的相关性中有意义。同时,其他临床信息分类没有统计学差异。
图1
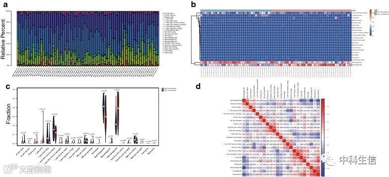
高免疫评分组与低免疫评分组免疫细胞亚群差异
为了进一步分析免疫评分与免疫细胞之间的关系,我们使用CIBERSORT算法计算骨肉瘤病例中每种类型免疫细胞的百分比(n = 83)。在图2a中观察到骨肉瘤的22种免疫细胞比例。图2b显示了高免疫评分(n = 38)与低免疫评分(n = 34)组的病例的不同免疫细胞谱。高免疫评分组和低免疫评分组之间存在许多不同的免疫细胞类型(图 2c)。免疫评分和巨噬细胞 M1 显示出最强的正相关,而基质评分和巨噬细胞 M2 显示出正相关性(图 2d)。在这些样本中,变化最小的免疫细胞类型是嗜酸性粒细胞 。
图2
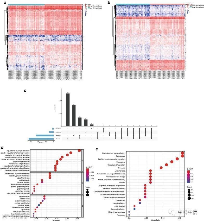
差异表达基因分析
图 3a、b 中的热图显示了属于高与低免疫/基质评分组的病例的不同基因表达谱。对于免疫评分的比较,高免疫评分组中有 459 个基因上调,111 个基因下调。对于基质评分,在高基质评分组中有 645 个上调基因和 29 个下调基因(图 3c)。此外,UpSet 图(图 3c)显示高分组中有 134 个基因上调,3 个基因下调。为了概述 DEG 的潜在功能,我们对 134 个上调基因和三个下调基因进行了功能富集分析(表 1)。富集的GO注释包括调节白细胞活化、质膜外侧和肽结合(图 3d)。图3e 结果表明这些基因在金黄色葡萄球菌感染和结核病中富集。
图3
DEG之间的蛋白质-蛋白质相互作用
为了更好地理解已识别的 DEG 之间的相互作用,我们使用 STRING 工具获得了 PPI 网络。该网络由五个模块组成,其中包括 277 个互作关系和 94 个节点(图 4a)。使用 PPI 网络揭示了 DEG 的关系和功能(图 4b)。将权重最大的前 30 个基因可视化,这意味着它们与其他 DEG 有更多联系(图 4c)。图 4d 显示了基于 Cytoscape(版本 3.7.1)的 CytoHubba MCC 算法的前 30 个中枢基因。使用MCODE插件对PPI网络中的重要模块进行分析,从中选出度最高的两个模块。在模块 1(图 4e)中,网络中形成了 45 条边,涉及 10 个节点。CXCR6、FPR1、ADORA3、CCR5、LPAR5、C3AR1、C5AR1、S1PR4、FPR3 和 P2RY13 是显着的节点,因为它们与模块的其他成员的联系最多。模块 2 中有 14 个节点和 33 条边(图 4f)。FCER1G、ITGAM 和 PFAFR 占据了模块的中心。此外,模块 1 和模块 2 中的基因通过 GO 和 KEGG 分析进行鉴定。我们发现这些基因主要参与参与免疫反应的中性粒细胞脱颗粒和中性粒细胞活化,并参与神经活性配体-受体相互作用和金黄色葡萄球菌感染(图4g,h)。
图4
GEO 数据库中的验证
为了证明从 Target 数据库中识别出的基因在其他骨肉瘤病例中也很重要,从 GEO 数据库(n = 65)下载并分析了一组骨肉瘤病例,这是一个独立的骨肉瘤数据集(登录号 GSE39058)。 总共有 70 个基因被证明可以显着预测总生存期,其中两个基因与骨肉瘤患者更好的预后相关(图 5a,b,Target database; c, d, GEO dataset)
图5
GSEA分析
基于GSEA分析证实存在6 条重要的KEGG 通路,包括B细胞受体信号通路、白细胞跨内皮迁移、溶酶体、点头样受体信号通路、原发性免疫缺陷和利什曼原虫感染(图 6)。
图6
今天的分享就到这里啦,对上述分析方法感兴趣或者没有研究思路的小伙伴,欢迎前来咨询哦!
微信号 : 中科生信
提供“一站式”科研服务

